
免责声明:本文旨在传递更多市场信息,不构成任何投资建议。文章仅代表作者观点,不代表火星财经官方立场。
小编:记得关注哦
投资区块链,猛戳:火星财经App*载下**
文章来源:互链脉搏

文 | 金走车
我国高校的区块链布局,由清华、浙大领衔,国内诸多学校的助力下,区块链正向更进一阶前进。
英雄不问出处。但纵观目前的产业界,无论是叱诧风云的大佬,还是独角兽公司的新星,大多仍来自学术界的知名学府。
区块链领域亦是如此,高校人才遍布区块链产业的各个领域,合力助推区块链发展。这其中,以计算机实力著称的清华和浙大,更是这人才的重要输出地,也是人才师之所承。
北派清华,沿袭悠久历史,底蕴深厚,携手名师,智圆行方。火币网、Conflux、亦来云、哈希世界等区块链项目的创始人均出自清华。
南派浙大,依托良好的产业发展环境,产学结合,重视创新与实践。趣链、云象、复杂美等项目的创始人便是自浙大毕业。
两所高校在培育人才、孵化项目的同时,也同样重视校内区块链教学和研究的发展,相继开设课程、申请专利、设立实验室。
那么,清华系与浙大系,两个国内顶尖的高校相较,谁将会成为区块链领域的“黄埔军校”?
校内的研精致思:清华、浙大并驾齐驱
武学之本,在于习得扎实的基本功。
清华、浙大也深谙此理。在输出众多区块链人才的同时,也在着力打牢学校的区块链教学和研究,教学方面主要包括了课程、教师资源;研究方面包括了专利、实验室。
互链脉搏观察,随着区块链技术逐渐被更多人认知,清华、浙大均在近几年开设了相关课程。
清华大学稍早一些,于2017年9月开设了研究生课程《赛博智能经济与区块链》。这也是中国乃至全球第一个研究生区块链课程。课程系统讲授了赛博智能经济的概念、支持智能经济的操作系统、区块链在新操作系统中发挥的作用。清华大学计算机科学与技术系教授徐恪、及“长江学者特聘教授”王小云参与了该课程的授课。
其后的2018年,浙江大学也开办了区块链系列课程。5月份,浙江大学开办《2018浙江大学区块链研修班——区块链创业者的权威课程》,由三位计算机科学与技术学院的教授、老师担任课程讲师。其后的11月份,浙江大学计算机学院和软件学院推出了“区块链与数字货币”课程。据悉,该课程教材是由浙大教师编写、出版的《区块链技术进阶与实战》。
除此之外,互链脉搏还曾统计两所高校研究区块链领域的教授和讲师资源。值得关注的是,统计中清华和浙大的教师队伍均有院士坐镇:清华的姚期智教授是中国科学院院士、图灵奖唯一华人得主;浙大的陈纯教授是中国工程院院士。
而从数量来看,清华大学研究区块链领域、从事区块链实践的教授和讲师共有7位,浙江大学有5位。其中,浙大的5位教授、讲师均属计算机科学与技术学院,清华大学研究区块链领域的教授、讲师,则不仅来自于计算机系,还来自金融系、物理系。

(制表:互链脉搏)
进而观察研究方面,互链脉搏统计innojoy平台数据,以“区块链”为关键词检索,主申请人属于清华大学的专利申请数有34项;主申请人属于浙江大学有15项。在这一类目下,清华大学似乎胜于浙江大学。
从申请年度来看,清华大学2016有1项;2017年有8项;2018年有17项;2019年有8项;浙江大学则相对集中于2017年和2018年,分别有5项、10项区块链专利申请数。

(制图:互链脉搏)
除专利申请之外,实验室、创新研究中心方面,两校也均有布局。2017年至2018年年中,两所高校相继设立了几所区块链实验室。
2018年2月,清华大学-永辉智能供应链管理联合研究院成立。5月,清华大学区块链教育与产业联盟“青藤链盟”成立,并发布中国首个区块链创新实验平台“青藤区块链联盟”。
2018年6月,清华大学成立清华x-lab区块链实验室。据悉,x-lab区块链加速营是国内首个依托高校服务区块链方向创业团队的加速计划。
2018年7月,清华大学经济管理学院决定成立数字金融资产研究中心,此中心为比特大陆向清华大学经济管理学院捐赠设立;同样是7月,清华大学成立了“行业可信区块链应用技术联合研究中心”。
浙大的区块链研究中心则较清华推出稍早一些。
2017年时,浙江大学互联网与创新金融研究中心区块链工作室就已设立。
2018年5月,浙江大学方图区块链研究中心正式挂牌成立。其后6月,浙大设立研究中心推动区块链等技术研究和人才培养,浙江大学计算机科学与技术学院未来信息技术研究中心揭牌。

(制图:互链脉搏)
综合清华和浙大的区块链教学、研究情况来看,两所高校可谓是并驾齐驱、不分伯仲,均在2016年、2017年开始区块链尝试,且研究范围涵盖区块链领域的多个方面。
象牙塔外的力学笃行:清华系、浙大系展开区块链竞技
与此同时,互链脉搏观察到,清华、浙大的区块链实践不仅局限在校园内,走出象牙塔的莘莘学子也投身到区块链领域,将高校的区块链研究、实践延续。
互链脉搏将清华、浙大两所高校孵化、高校毕业生创立的区块链项目(企业)进行了统计,并分别选取了10项作进一步的对比分析。
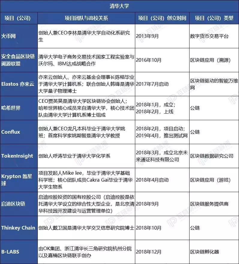
从统计的样本来看,清华系、浙大系的项目均最早起于2013年,不过清华系的项目更多是在2018年爆发,浙大系的项目则多分布在2017年之前。清华系、浙大系的项目类型则多是区块链服务提供商和公链项目。

(制表:互链脉搏)

(制表:互链脉搏)
同时,观察两组样本,不难看到熟悉的项目和人物。清华系中有火币网、Conflux、亦来云、哈希世界等;浙大系中有复杂美、云象、趣链等。区块链领域的大佬李林和陈伟星也分别出自这两所高校。
1.区块链大佬:清华系的李林 浙大系的陈伟星
李林是清华大学自动化系研究生,火币网的创始人兼CEO。他于2013年创立了火币网,该平台目前已是中国最大的数字资产交易平台与数字资产金融服务商。
而火币与清华的关系不止于李林,互链脉搏观察到,近期火币中国也有和清华大学开展相关的合作。
今年4月份时,火币中国与清华大学五道口金融学院共同编写企业发展转型案例,被清华大学五道口金融学院中国金融案例中心收录,据悉该案例将被用于日常教学和研究。
就在上周(9月18日),火币中国还与清华大学五道口金融学院合作成立了跨境数字资本研究中心。达成合作后,火币将助力五道口金融学院在数字资产领域进行深度研究。
另一边,浙大系走出的大佬是泛城资本、快的打车创始人陈伟星,他毕业于浙江大学建筑工程学院。
陈伟星是原快的打车创始人,后创办了风险投资机构泛城资本。从滴滴快的管理层退出后,便开始了对区块链的探索,投资了币安、火币网等数字资产交易所;又先后投资了量子链、比原链、巴比特、火星财经、VNT、链得得等区块链项目。
除此之外,泛城资本还基于区块链产业各环节进行了深度布局,涉及矿场、矿池、挖矿、交易所、钱包等多个项目。2018年5月时,陈伟星宣布与美团联合创始人杨俊共同开发区块链项目——打车链。
2.高校集团旗下的区块链项目
互链脉搏观察,清华系、浙大系的区块链项目不仅由高校毕业生打造,两所院校下属的企业集团旗下公司也在开展区块链实践。
清华系的代表是启迪区块链。北京启迪区块链科技发展有限公司是启迪控股投资的国有控股公司。而启迪控股是依托清华大学设立的综合性大型企业,是北京清华科技园开发建设与运营管理单位。据了解,启迪区块链的主要发展方向是政务、健康、和金融领域。
今年5月份时,启迪数字集团、启迪区块链还与未来国际、陕数集团签署了四方合作协议,在智慧城市、数字政府领域,开展项目合作、技术研发、产业应用、人才培训、数据资产园区等方面合作。
而浙大系的代表是趣链科技。2016年8月时,趣链获得信雅达、浙大网新、君宝通信共计1750万元Pre-A轮融资。
其中,浙大网新科技股份有限公司是浙江大学圆正控股集团旗下的一家信息技术咨询与服务上市公司。它曾在投资者互动平台上表示,公司投资参股趣链科技,该公司专门从事区块链技术研究和开发业务。公司投资500万元,目前持有趣链科技7.22%的股权。
除此之外,据悉,趣链科技的核心团队主要来自于浙江大学。公司董事长为中国工程院院士、浙江大学计算机学院教授陈纯;CEO李伟、CTO李启雷等管理团队均毕业于浙大计算机学院并获博士学位。
3.更受争议的清华系项目
除上述区块链项目外,互链脉搏观察,余下清华系的项目,似乎比浙大系的项目更受争议。
首当其冲的是今年4月推出测试网的Conflux项目。该项目创始人兼CEO龙凡毕业于清华大学姚班;首席科学家更是图灵奖唯一亚洲获奖者、清华大学教授兼跨学科信息科学系主任姚期智。
同时,项目研究科学家是清华大学跨学科信息科学助理教授兼助理院长、清华大学金融技术学院副院长、区块链研究中心主任徐伟;联合创始人周大伟同样是清华大学姚班毕业。官网上显示,工程团队中的8位成员中有6位来自清华大学。
在区块链行业呈下行之势时,该项目逆势获得红杉、顺为、Metastable等资本3500万美金的融资。引起了媒体关注,同时也引发了一些争议,如白皮书抄袭以色列学者的GHOST,姚期智教授参与项目是否属实等。其后Conflux项目团队也有对问题进行回复。
据悉,该项目主网预计今年第四季度启动,究竟未来发展如何还要拭目以待。
在此之前,2017年7月启动的亦来云项目,同样是著名的区块链项目,是第一个旨在创建区块链去中心化互联网的互联网操作系统。其项目创始人、亦来云基金会理事长陈榕毕业于清华大学计算机系;联合创始人韩锋是清华大学量子物理博士。
查看非小号数据,亦来云的ELA上线后有过一段辉煌,尤其是在2018年2月份,最高时触及650元人民币,不过目前亦来云的价格仅有14.5元左右。也就是在ELA价格暴跌后,项目被称作蹭清华大学名气,更被指为是区块链*局骗**。
同样因行情惨淡而受到争议的清华系项目是氪星球(Krypton)。据了解,该项目的发起人Mike lee,毕业于清华大学基础科学班;核心团队成员Cakra Gai毕业于清华大学生物系;首席科学家杨林、顾问孙建峰均毕业于清华大学。Krypton是在开盘不久后便下跌严重,而备受争议。
4.更为低调的浙大系
与清华系相比,浙大系的区块链项目似乎均启动较早且更为低调。

复杂美公司创始人兼CEO吴思进是浙大机械制造工艺与设备专业本科、政治经济学硕士。公司2013年启动区块链、智能合约的研发与创新;2014年申请第一个区块链发明专利:钱包找回功能;2017年12月获得授权。公司主要项目方向是区块链票据、应收款、预付款、交易所等,已在美的金融、电力巨头等多家企业上线区块链项目。
云象区块链创始人兼CEO黄步添是浙大计算机应用专业博士;云象区块链首席技术官陈建海是浙大计算机科学与技术学院博士。项目创立于2014年,依托浙江大学与新加坡国立大学,在两地分别设立区块链联合实验室。
秘猿科技联合创始人兼CEO谢晗剑,毕业于浙江大学计算机学院;2001级计算机科学与技术专业本科。同时,谢晗剑还曾是以太坊Ethereum核心研究团队中唯一的中方成员。秘猿科技2016年7月发布完全自主研发的企业级区块链基础平台CITA,次年7月将其代码向全世界开放。
数秦科技创始人及CEO高航是于浙大公共事业管理专业毕业。该项目是国内在区块链领域最早的创业团队之一。据悉,目前数秦科技形成了由保全链为基础、保全网为入口、千信电子证据司法鉴定为支撑、数信可信数据流通平台为应用的业务结构。并已为中国保险信息技术公司、中证信息、广州信息中心、交通部路网中心、最高检、食药监、杭州银行、杭州日报等多家单位提供解决方案。
高校助力区块链实践更进一阶
上文概述了清华系、浙大系从区块链教学研究,到区块链项目推进的系列实践。两所高校均在区块链领域做出了有益的探索,并输出了诸多人才资源。但其实我国高校的区块链布局远不止于此,由清华、浙大领衔,国内诸多学校的助力下,我国区块链正向更进一阶前进。
声明:本文为入驻“火星号”作者作品,不代表火星财经官方立场。转载请注明出处、作者和本文链接
提示:投资有风险,入市须谨慎。本资讯不作为投资理财建议。