
一部分院校在暑假之前就发布了部分科目变更的信息,而近期是各高校研究生院陆续发布招生简章和招生专业目录的时间,所以 部分同学可能又要迎来一波院校的参考书目更换了, 今天小编就给大家汇总了一些院校,快来看看有没有你的目标院校和专业吧。
一、燕山大学:机械相关专业
燕山大学机械工程学院的机械学硕和专硕专业课,都由理论力学更改为材料力学,难度相对上升一些。

(截图自燕山大学官网)
二、吉林大学:新闻传播学、文学综合
1、新闻传播学
吉林大学新闻传播学今年在招生人数和参考书目均有变化,由2021年的专业课一共4本书、招收40人(推免20人),改为专业课一共11本书、招收36人(推免18人)。
其中部分21考研参考书目有所删减,整体书目增加多本, 有些小伙伴之前看的知识可能发挥不了那么大的作用了。招生人数略有减少,推免生比例不变。

(截图自吉林大学官网)

(截图自吉林大学官网)
2、文学综合
官网中显示,专业课考察614文学综合的专业有很多,这门课程参考书目的更改会影响到不止一个专业考生的备考。

(截图自吉林大学官网)
具体书目更换的细节,我给大家截图对比啦,5本书目变成7本,可以看出变化还是挺大的,小伙伴们要及时调整呀!


(截图自吉林大学官网)
注: 考察614文学综合的专业有:文艺学、语言学及应用语言学、汉语言文字学、中国古代文学、 中国现当代文学、比较文学与世界文学、 对外汉语教学。
三、复旦大学:信号与信息系统
对比去年复旦大学官网发布的部分自命题科目考试大纲,其中957信号与信息系统(二)的参考书目有所变动。由西安电子科技大学出版社的《现代通信原理与技术》改成了清华大学出版社的《信号和通信系统》。


(截图自复旦大学官网)
四、合肥工业大学:金融
合肥工业大学经济学院的金融专硕,今年的参考书目由往年的黄达《金融学》,更换为蒋先玲《货币金融学》。


(截图自合肥工业大学官网)
五、湖南师范大学:广播电视学
湖南师范大学广播电视学书目有所减少, 两本变一本,但是没有保留之前的参考书目, 小伙伴们之前的复习的成效可能会降低,但是足够的知识储备一定会在某一时刻派上用场的。



(截图自湖南师范大学官网)
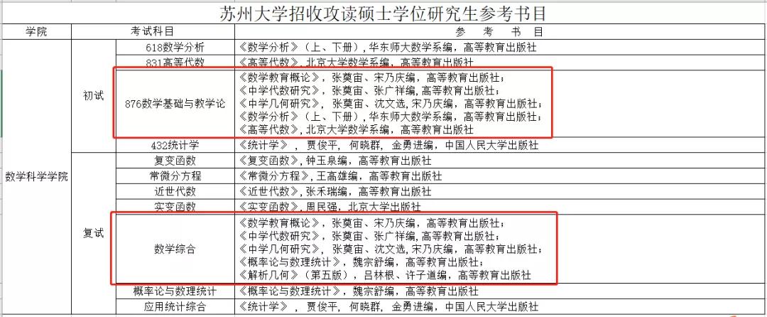
六、苏州大学:学科数学
苏州大学最新的招生简章中,学科数学初试参考书新增两本,复试参考书新增两本,同时876开始考察高代、数分,想考这个专业的小伙伴注意新增知识的复习哦。


(截图自苏州大学官网)
七、首都经济贸易大学:金融学
在首都经济贸易大学官网发布的初试自命题科目大纲中,431金融学的参考书目比去年多了一本黄达《金融学(第五版)》,要及时把增加的书目列入复习计划哦~


(截图自首都经济贸易大学官网)
八、江西财经大学:金融
江西财经大学金融硕士参考书目也有所变化,由往年的《货币银行学》变成了黄达《金融学》。


(截图自江西财经大学官网)
九、东南大学:艺术学理论
东南大学艺术学学院艺术学理论专业课在2021考研时只有2本书,而今年的参考书目里包含推荐的拓展书目,共有14本参考书!


(截图自东南大学大学官网)
十、河北师范大学:教育学
河北师范大学官网发布的《关于我校2022年硕士研究生招生考试工作有关信息的预告》中,显示333教育综合参考书目全变!之前努力复习的同学们心里hin难受啊。

(截图自河北师范大学官网)
十一、广东外语外贸大学:社会工作
广东外语外贸大学社会工作专业的参考书目对比2021考研:删除一本、新增三本,相对来说变化还是挺大的。

(源自网络)
十二、四川师范大学:应用心理
据了解,川师大心理学院的应用心理专业,其参考书目删掉了以往要考的《教育心理学》,但是增加了《社会心理学》和《心理学研究方法》两本书。

在这里学长还是要提醒大家:
1、可能会有一些小伙伴会因为更换考试科目或书目考虑更换学校,寻找新学校的时候,最好找专业课备考内容变动不大的,否则需要投入更多的时间。
2、平稳心态, 更换科目大家都是一样的,心态上不要向困难低头!
3、确定下一步的计划, 就抓紧时间投入新的学习计划中,还有三个月,咬咬牙,一定可以挺过去的。
其实到了现在这个阶段,大家唯一做的就是稳住心态,每个人都应该有自己的考研节奏,你只要稳得住,就可能比竞争者走得扎实,或许这就是你超越自己&他人的机会!
最后送大家三毛的一段话:“刻意去找的东西往往是找不到的,天下万物的来和去,都有他自己的时间……”大家加油!