
想要在一个城市安身立命,最重要的是能拿到它的户口,近段时间南京各种落户攻略层出不穷,小编给大家整理了 3种南京落户的方式 ,包括条件和材料, 有需要的小伙伴可以准备起来了!
01
积分落户
申请条件:
1、持有本市办理的《江苏省居住证》;
2、正在本市合法稳定就业、缴纳城镇职工社会保险,且累计缴纳城镇职工社会保险不少于12个月;
3、无严重刑事犯罪记录。
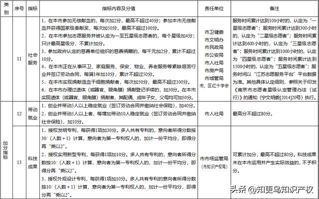
如果申请人具备以上基本条件,并通过加分指标、减分指标核算后,最终分值累计达100分以上,即能够通过积分办法在我市城镇地区办理落户。




申请材料:
(一)积分落户申请表。
(二)居民户口簿和居民身份证。
(三)有效《江苏省居住证》及复印件。
(四)合法稳定住所证明(房屋产权证或者不动产权证、房屋租赁合同或者其他合法稳定住所证明文件)及复印件。
(五)劳动(聘用)合同或营业执照及复印件。
(六)缴纳社会保险证明。
申请渠道:
积分落户采取“公安一窗受理,部门流转审核”的模式。申请人在确定落户地后,向拟落户地的区级公安*证办**大厅公安窗口提交相关申请。
02
人才落户
申请条件:
具有下列情形之一的,可申请户口迁入南京市城镇地区:
(一)具有研究生及以上学历或45周岁以下本科学历毕业生(含同等学历的留学归国人员、非全日制研究生);
(二)正在缴纳本市城镇职工社会保险,且已连续缴纳6个月以上的40周岁以下大专学历毕业生;
(三)具有中级及以上专业技术资格人员;
(四)具有三级及以上国家职业资格(技能类)人员。
夫妻双方按第(一)、(三)、(四)项条件申请户口迁入的,可以随迁未成年子女。夫妻双方一方户口已在本市(不含户口登记在本市高校学生集体户及鼓楼区上海路203号大学生创业指导服务中心集体户),另一方按第(一)、(三)、(四)项条件申请户口迁入的,也可以同时申请随迁未成年子女。
持有国家职业资格一级(高级技师)证书、正高级专业技术资格(职称)证书和具有硕士研究生以上学历人员,可随迁未婚子女和配偶。
随迁应按照先家庭户后单位集体户再人才集体户的顺序落户,落户家庭户和单位集体户的,需家庭户户主或单位集体户管理单位出具同意书。随迁未婚子女、配偶的,需同时提供亲属关系证明。未婚子女应当同时提交本人未婚承诺书,所持户口簿上婚姻状态应当为未婚。
申请材料:
一、具有研究生及以上学历或年龄在45周岁以下且具有本科学历的毕业生:
1、入户申请书;
2、居民户口簿和居民身份证;
3、学信网上开具的《教育部学历证书电子注册备案表》或教育部门出具的《中国高等教育学历认证报告》。
二、在国(境)外具有本科以上学历、学士以上学位或进修访问一年以上的留学归国人员:
1、入户申请书;
2、居民户口簿和居民身份证;
3、教育部认证《教育部国(境)外学位学历认证书》或在国(境)外取得的驻外使(领)馆出具的《留学回国人员证明》。
三、年龄在40周岁以下且取具有大专学历的毕业生:
1、入户申请书;
2、居民户口簿和居民身份证;
3、学信网上开具的《教育部学历证书电子注册备案表》或教育部门出具的《中国高等教育学历认证报告》;
4、正在缴纳本市城镇职工社会保险,且已连续缴纳6个月以上的社保缴纳证明;
5、有效期内的《江苏省居住证》。
四、具有中级及以上专业技术资格人员:
1、入户申请书;
2、居民户口簿和居民身份证;
3、《专业技术资格证书》。
属于通过评审取得专业技术资格的,还需提交评审时的申报表或职称批文。
五、具有三级及以上国家职业资格(技能类)人员:
1、入户申请书;
2、居民户口簿和居民身份证;
3、《国家职业资格证书》(技能类)。
03
四区落户
申请条件:
1.持有居住证信息管理系统记载居住地址属于浦口、*合六**、溧水、高淳四区的《江苏省居住证》;
2.正在南京市缴纳,且连续缴纳六个月(含)以上城镇职工社会保险。在本省外市缴纳城镇职工社保的,可在南京市累计认可。
符合以上落户条件且在南京市浦口、*合六**、溧水、高淳城镇地区有自有产权房屋的,其满足南京市市外投靠迁入条件的配偶、未婚子女、父母,可同时办理随迁。
申请材料:
申请户口迁入我市浦口、*合六**、溧水、高淳四区城镇地区,应当提交以下材料:
(一)入户申请书;
(二)居民户口簿、居民身份证、居住证;
(三)城镇职工社会保险缴纳证明。
申请方式:
申请在合法稳定住所、单位集体户或居住地社区户登记户口的,向属地区级公安机关户政办理部门或公安派出所提交申请。
*以上由知更鸟整理于网络
详细信息请浏览 山东省工业和信息化厅
知更鸟知识产权,高企认定、专利申报、商标疑难案件、智能制造补贴、两化融合补贴,提升企业知识产权价值,专业团队,全程辅导,值得信赖
更多资讯请浏览www.zgnyun.com