近日
江苏省教育厅网站公布了
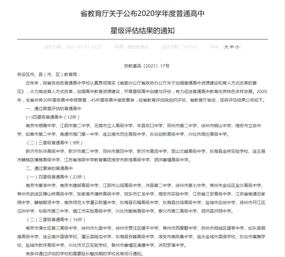
2020年度普通高中星级评估结果
如皋1所学校
顺利通过
四星级普通高中评估
▽▽▽▽
如皋市第二中学


江苏省江安高级中学
通过四星级普通高中复审




据统计,截至目前,我市荣获四星级普通高中称号的普通高中达8所。至此,如皋实现省四星级普通高中的全覆盖!
如皋8所四星级高中名单
江苏省如皋中学
江苏省白蒲高级中学
江苏省石庄高级中学
江苏省江安高级中学
如皋市第一中学
如皋市搬经中学
如皋市长江高级中学
如皋市第二中学
来源|南通日报
近日
江苏省教育厅网站公布了
2020年度普通高中星级评估结果
如皋1所学校
顺利通过
四星级普通高中评估
▽▽▽▽
如皋市第二中学


江苏省江安高级中学
通过四星级普通高中复审




据统计,截至目前,我市荣获四星级普通高中称号的普通高中达8所。至此,如皋实现省四星级普通高中的全覆盖!
如皋8所四星级高中名单
江苏省如皋中学
江苏省白蒲高级中学
江苏省石庄高级中学
江苏省江安高级中学
如皋市第一中学
如皋市搬经中学
如皋市长江高级中学
如皋市第二中学
来源|南通日报