
导读:
no作no die why you try!又一“作死”开发商被暂时关闭网签和备案系统,而对于缴了定金或者签了购房合同但还没来得及网签和备案的购房者来说,怎么办?
昨日,成都房管局发布对“隆鑫印象东方花园”项目的通报,给予其暂时关闭网签和备案系统等处罚。

成都市城乡房产管理局官网截图
隆鑫东方印象开发商成都成华瑞渝置业有限公司在取得预售证后10日内没有一次性向社会公开全部准售房源,未在商品房销售现场信息公示系统及透明房产网及时反映房源销售状态,引发了购房矛盾纠纷,扰乱了房地产市场秩序。
为严格落实我市房地产市场调控政策,切实规范商品房销售行为和维护消费者合法权益,现决定对“隆鑫印象东方花园”项目给予暂时关闭商品房买卖合同网上签约暨备案系统的处理,对该项目开发企业成都成华瑞渝置业有限公司给予通报批评,按规定给予信用记减分的处理。同时,将其不良信用记录录入“成都市房地产行业信用信息平台”,并抄送至“四川省房地产开发企业信用系统”和“成都信用网”予以曝光。
打开房管局官网,智库君发现,近一周房管局已经连续通报三家开发商。5月23日这天就分别有一家开发商和一家中介被通报,分别为金牛区房产管理局对成都家源房地产经纪有限公司中介违规行为的通报和锦江区房产管理局对成都上达飞盛房地产经纪有限公司违规行为的通报。
一边是房管局接二连三大力重申顿规范房地产市场秩序,一边又是各大开发商屡禁不止的违规操作,楼市乱象频频爆出,多家开发商被房管局暂时关闭网签和备案系统。那么,问题来了。
很多购房者反映,刚交了定金开发商就被暂时关闭网签和备案系统,该怎么办呢?是退定金退房,还是被动的等待?如果退定金退房,是属于开发商违约还是购房者违约?是否需要缴纳违约金?如果等待,到底需要等多久开发商才能恢复网签系统?
针对着一些列购房者最为关心的问题,智库君拨打了房管局热线电话。
敲黑板划重点:
Q:开发商被暂时关闭网签和备案系统是否可以恢复?时效是多久?
A:答案是肯定的。房管局工作人员说:开发商因为违规操作暂时被关闭网签和备案系统,通过内部整改,整改完成后上报房管局审核,审核合格后可以再次开通开发商的网签和备案系统,至于时间问题,房管局工作人员表示无法做出明确回复,关键在于开发商内部整改情况。
Q:购房者是否可以因为开发商被关闭网签系统的原因而选择退款退房?
A:答案是肯定的。房管局工作人员说遇到这种情况有两种处理方式:1,让开发商出协议,保证后续经过整改能够恢复网签系统且顺利网签备案,如果不能按照约定时间顺利备案,明确各方责任;2,和开发商和平协商退款退房问题。
Q:如果协商未果,是否算购房者违约?是否能够退回定金或者购房款?
A:针对协商未果的问题,房管局工作人员没有明确给出答复,表示针对这个问题还需要进一步核实,正常5-15个工作日内会回复。
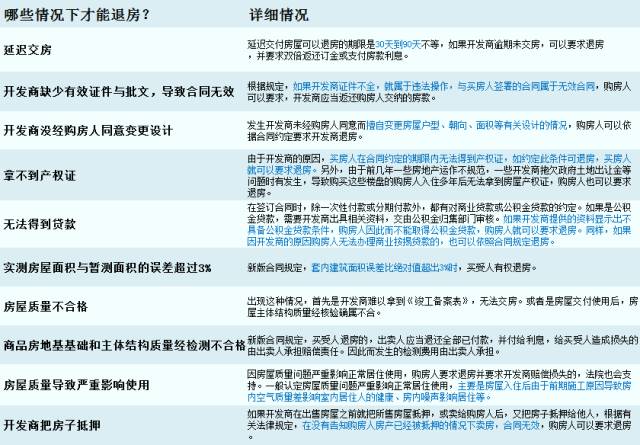
哪些情况下购房者可以要求退房?
针对无条件退房问题,智库君就当下房地产情况整理了退房的相关知识,就哪些情况下可以退房做了详细的解答,供大家参考。

智库君不完全整理,详细退房条件还需参考购房合同具体约定条款