脏腑点穴学习心得 (中医诊断学脏腑辨证案例分析)

心病

①心气虚与心阳虚

脏腑点穴中医讲解,怎样快速记住脏腑辨证的证名

②心血虚与心阴虚

脏腑点穴中医讲解,怎样快速记住脏腑辨证的证名

③心血瘀阻与心火亢盛

脏腑点穴中医讲解,怎样快速记住脏腑辨证的证名

肺病

脏腑点穴中医讲解,怎样快速记住脏腑辨证的证名

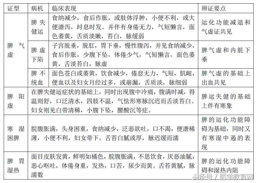
脾病

脏腑点穴中医讲解,怎样快速记住脏腑辨证的证名

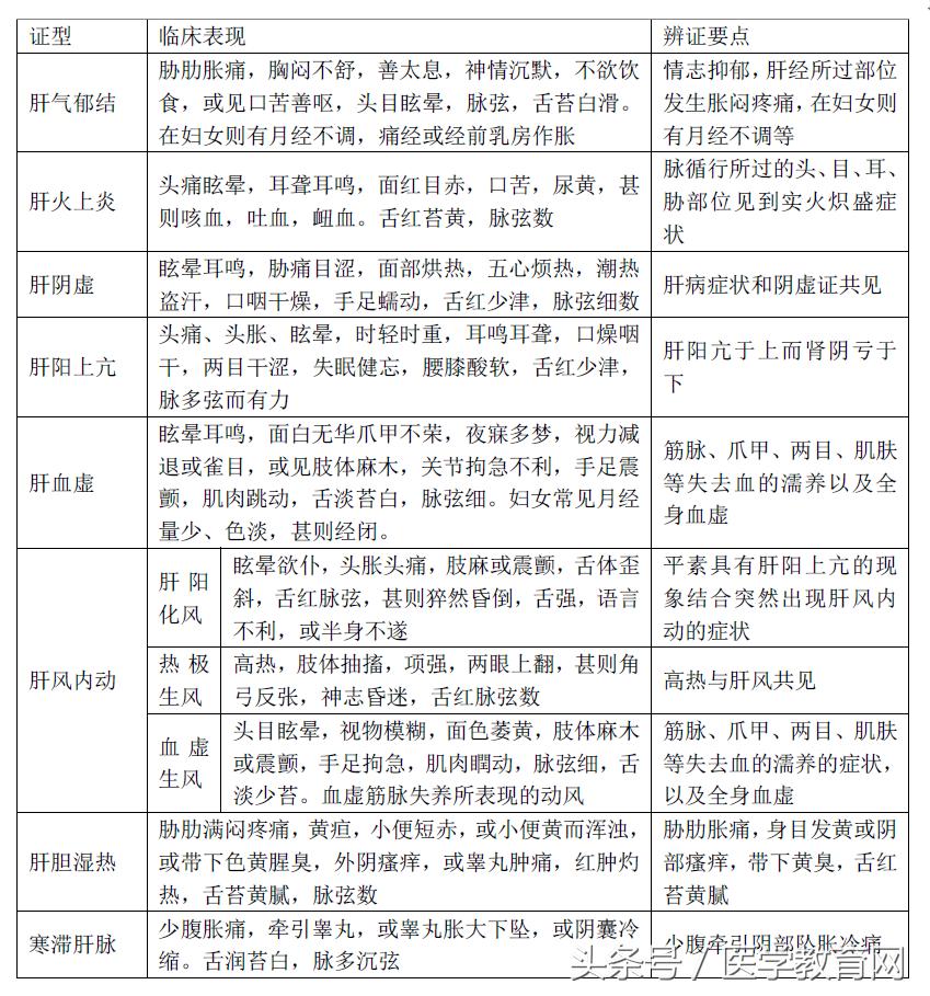
肝病

脏腑点穴中医讲解,怎样快速记住脏腑辨证的证名

肾病

脏腑点穴中医讲解,怎样快速记住脏腑辨证的证名

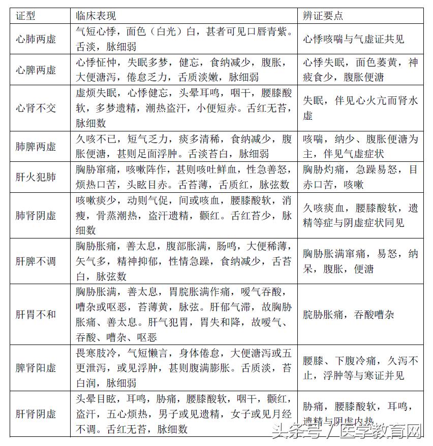
脏腑兼病

脏腑点穴中医讲解,怎样快速记住脏腑辨证的证名