家长们都知道,大学挂科了不太好,但挂科了会如何,很多家长都是一知半解!
今天我们就来聊一聊, 大学挂科会对孩子有哪些影响 。这真不是危言耸听,它 关乎孩子未来保研、考研、求职和留学 !
1、 挂科意味着补考或重修
我们都知道,挂科的话就要在下学期开学后进行 补考 ,补考没有平时分,只有卷面成绩, 就算补考过了也只按60分计算 。
如果补考成绩未达到60分,还将面临重修 。不仅要交重修费,还要跟着下一届再上一遍课。
最重要的是,教育部已经发文,明确要求学校要在学生成绩单上做出相应的补考、重修标记。这意味着孩子的成绩将无法被覆盖, 挂科或重修记录无法消除 !
无论孩子是要保研、考研、求职还是留学,越是好的学校好的企业,要求越是严格,是否挂科也已经成为重要的筛选条件之一!
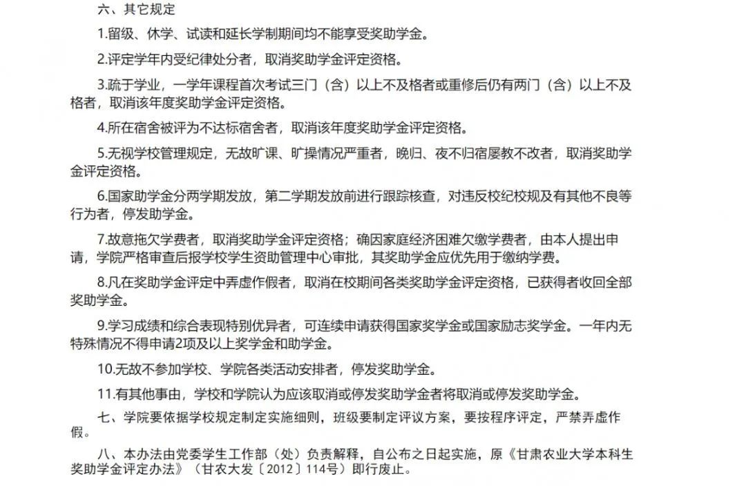
2、 取消奖助学金的评定资格
很多学校明确规定, 如果上学年挂过科,将无法参与学校奖助学金的评定 。
例如甘肃农业大学颁布的《甘肃农业大学本科生奖助学金评定办法》的通知中,就明确规定: 一学年首次考试三门(含)以上不及格者或重修后仍有两门(含)以上不及格者,取消该年度奖助学金评定资格 。

图源:甘肃农业大学官网
同样地,华中科技大学在“科技进步奖助学金”的评定通知中明确要求:
单科考试成绩不低于70分(或考查成绩在良以上);专业课程单科成绩不低于75分 。
由此可见,不挂科只是评定奖助学金的最基本要求,如果想要确保自己能拿到奖助学金,当然是成绩越高越有机会。

图源:华中科技大学官网
3、 挂科影响转专业
挂科还会影响转专业!
以湖南大学为例,颁布的《关于2019年本科学生转专业工作安排的通知》中明确规定, 获准转专业的学生如本学期(2018-2019-2学期)获得学分数少于15学分,将被取消转专业资格 。
这也就暗示了, 如果有挂科或者挂科较多的情况,将取消转专业资格 。

图源:湖南大学官网
同样的,江苏理工学院之前颁布的《江苏理工学院本科生转专业实施办法(试行)》中明确规定:
第一学年所修读课程平均学分绩点≥2.0可以申请转专业 。
挂科会拉低学分达不到转专业的条件。孩子要想转专业,一定不能挂科!

图源:江苏理工学院官网
4、 挂科无法入*党**
虽然*党**规中没有明确规定挂科的大学生不能入*党**,但是在很多大学中, 不挂科是入*党**的基本条件 。
如果孩子大一或者大二不幸挂科,那么大学期间,即便交了入*党**申请书,也很难入*党**。
如果打算毕业后进入国企、事业单位或者考公务员,非*党**员同学会有很多限制。
5、 挂科太多将面临处分
很多学校都有明确的挂科科目数量限制,一旦超过限定值,将会有学业警告。
有的孩子上大学逃课,一而再,再而三地挂科,拿了多次学业警告,还可能会 被处以留校察看的处分,甚至被开除 !
6、 可能拿不到学位证
大学实行学分制,正常毕业除了有学分要求外,还有一个绩点要求, 需要达到1.9分,也就是说全部课程的平均分至少是69分 , 一门课不过,所获学分是0,绩点也是0 。
有些学校规定, 学分没修够不能拿到学位证书 ,(学校不同可能有所差别)。如果挂了科,其它科目考试成绩一般,达不到平均绩点,有可能拿不到学位证。
每到毕业季,都会有学生因为挂科拿不到毕业证或者学位证。
7、 可能无法毕业
如果在发毕业证之前,还有未通过考试的科目,那么孩子将无法按时毕业!
以前挂科了,在毕业前还有一次清考的机会,但在去年10月份教育部出了明确规定:加强考试管理,严肃考试纪律, 坚决取消毕业前补考等“清考”行为 。加强学生体育课程考核,不能达到《国家学生体质健康标准》合格要求者不能毕业。


8、 挂科将无法保研
全国366所大学有保研资格,很多学校对于保研资格的确定,是以大学前三年的综合成绩排名为基础。
虽然不同学校规定不一,但绝大多数学校都明确规定, 有挂科经历者,无保研资格,哪怕你重修考过也不行 。
以西北大学为例,明确对成绩有所要求,必修课无重修或补考记录,并且要求毕业院校、四六级成绩等等。
因此, 不挂科,只是保研的基本要求 。

图源:西北大学官网
武汉大学数学与统计学院去年颁布的推免政策也是如此。
它明确要求,勤奋学习,刻苦钻研,具有较强的科研能力及培养前途,无课程不及格情况;
数学专业课程GPA排名前10%的同学在同等条件下优先推荐 ;
全国大学生英语六级考试422分及以上或者雅思成绩6.5分及以上或者TOFEL成绩90分及以上 。
不仅要求不挂科,对英语成绩和专业课成绩也有很高的要求。

图源:武汉大学官网
9、 挂科影响考研复试
而对于考研的孩子来说,虽然报名的时候没有明确限制挂科这一说,但复试时基本上所有学校都会要求学生提交本科成绩单。
越是好的学校,竞争越激烈,要求越严格,这种情况下, 挂科就成了致命打击 !
如果挂科重修不过不能正常毕业,不能按时拿到毕业证和学位证,就算孩子辛苦一年好不容易考上了研究生,可能也没办法上学!
各大高校研究生招生简章的报考条件里,基本都会写着要求应届考生: 录取当年入学前必须取得国家承认的本科毕业证书,否则录取资格无效 。
10、 挂科影响找工作
根据荔枝新闻报道,在今年的河海大学2020届毕业生招聘会上,多家国企都在招聘中都增加了对学生在校学习成绩的要求。
比如,中设设计集团股份有限公司镇江分公司要求学生 专业排名前20% ,无挂科历史;羲和电力有限公司则要求 无挂科和重考科目 ,对出现这类现象的学生几乎实行 一票否决 。

还有的公司对挂科是否影响录用没有明确的规定,但用人部门的面试官会把 不挂科作为招人的“*规则潜**” 。
11、 挂科影响留学
如果孩子打算本科毕业后出国留学,一般需要准备 成绩单以及毕业证、学位证和文书,包括个人陈述、简历以及推荐信 。
和考研复试一样,虽然没有明确要求不能挂科,但挂科了影响绩点,会成为孩子的 减分项 !
看完这些,你还觉得挂科是小事吗?
家长们一定要重视孩子的本科成绩,也要 让孩子引起重视 ,争取大学四年不挂科!
如果已经挂了,更要引以为戒,重修的课也要尽早通过,否则可能无法按时毕业!