深圳市2018年义务教育阶段公办学校学位申请即将启动。各区小一、初一学位申请时间可参照下表▼

在孩子的学位申请材料中,“住房证明”是非常重要的一项。
住房证明即需提供儿童父母或其他法定监护人在学区内购房(父母、祖父母、外祖父母或其他法定监护人有学区合法产权房【含政府出售的人才住房、安居房、经济适用房】或祖屋,且产权份额≥51%)或学区租房(父母或其他法定监护人在学区租房且经过备案)或有特殊住房(含自建房、军产房、集资房、集体宿舍等)的证明。
今天我们来说一下特殊住房证明该如何办理~
❏ 罗湖区
1. 已办理房改手续的住房、购买的保障性住房、特区原居民手续齐全的(属于原住居民祖屋的,由辖区社区工作站开具相应证明)自有住房可视为住宅类商品房。
2. 居住在商务公寓、军产房、集资房、自建房等能证明房产确属适龄儿童父母(或监护人)所有并居住的,提供下列证明材料及与居住地址相符的《内地居民采集表》。按特殊房产处理,不予积分。
(1) 属于商务公寓的提供房屋产权证明和显示父母(或监护人)在本市没有住宅类房产的《不动产信息查询结果》;
(2) 属于军产房的,提供军产证或军产房所属部门出具的购房证明(附付款凭证);
(3) 属于集资房的,应出具购房合同和交款收据;
(4) 属于自建房的,应提供“二证一书或股份公司(或社区工作站)出具的住房证明材料。
3. 居住在祖辈房 (祖父母、外祖父母)的适龄儿童及父母须和祖辈在同一个户口本,同时提供显示父母(或监护人)在本市没有住宅类房产的《不动产信息查询结果》,及与居住地址相符的《内地居民采集表》。
4. 2018年4月30日前未入伙的住房,其购房合同不能作为学位申请依据,申请者应先在现住址地段学校申请,住址变动后再申请转学插班; 8月31日前能入伙的,由学校视学位情况决定是否接受申请。
5. 住单位职工(集体)宿舍的,父母应为该单位正式员工,住房属所在单位所有。
申请人提供房屋产权证明,父母(或监护人)与所在单位的工作关系证明和显示父母(或监护人)在本市没有住宅类房产的《不动产信息查询结果》,及与居住地址相符的《内地居民采集表》,按租房(蓝本)处理。不予积分。
6.《内地居民采集表》由社区工作站出具;《不动产信息查询结果》(无房证明)由市房屋产权登记中心出具(地址:罗湖区北环大道1022号金湖文化中心大厦)。
❏ 福田区
1. 特殊住房需提交材料:
(1) 属于军产房的,提供住房军产证或军产房所属部门出具的购房证明(附付款凭证),及辖区社区工作站出具的实际居住证明;
(2) 属于集资房的,应出具购房合同和交款收据,并由辖区社区工作站出具住房证明材料和实际居住证明;
(3) 属于自建房的,应提供辖区街道办或社区工作站出具的住房证明材料和实际居住证明;
(4) 属于原住居民祖屋的,由辖区社区工作站开具相应证明;
(5) 属于商务公寓的,提供房产证(不动产登记证)及辖区社区工作站出具的实际居住证明;
(6) 属于单位宿舍的,适龄儿童父母所在工作单位提供拥有该住房的合法使用权证明材料(如房产证或租赁凭证)及与适龄儿童父母工作关系证明,并提供辖区社区工作站出具的住房证明材料和实际居住证明。
2. 购买的房产尚未入伙:2018年9月1日前未入伙的住房,其购房合同不能作为学位申请依据,申请者应先在现住址地段学校申请,住址变动后再调剂学位。
3. 房产证抵押在银行:房产证(不动产权证书)抵押在银行,可以不提供原件,提供有银行盖章的房产证(不动产权证书)复印件即可。
4. 使用祖父母商品房:祖父母(外祖父母)在学校报名地段购房,且祖孙三代户口均在该房产。
❏ 南山区
1. 未入伙的住房:持有《购房合同》但要2018年9月1日后才入伙入住的,不接受申请。
该类学生应先到现居住学区申请,待正式入伙入住后,按南山区中小学转学插班细则办理,但不保证就近入读。
2. 已入伙的住房:但《房产证》正在办理中的,网上填表时选择填写“购房合同号”。
3. 购房户是指父母产权在51%(含)以上,父母产权在51%(不含)以下的可按购房类申请,但分值较低。购房时间以房产证或购房合同登记日期为准,已办有房产证的,购房合同上的日期无效。
4. 凡祖父母(外祖父母)购房,儿童及其父母的户籍与购房者在同一个户口本上时,按 “购房”类填写; 户口不在同一个户口本,但能提供本市公证处出具的亲属关系证明材料的,按“租房”类填写,不再要求其提交租房合同,网上填表时无需填写“租赁合同号”,系统将自动默认为租房; 以上两种情况均需要提供由居委会开具的居住证明。
5. 父母不能以购买或租赁的写字楼或商铺申请学位。
6. 购合法集资房及自建房的,应提供合法房产证明,尚未办理好房产证的集资房、自建房,若能提供街道查违办或社区工作站的相关证明及购房发票等材料,即可按“购合法集资房、自建房”填写,网上填表时,无需填写“房产证号”,系统将自动默认为“购合法集资房、自建房”。租住政府周转房的填表时选择此项后系统将默认为“政府周转房”无需填写“租房合同号”。
7. 在单位集体宿舍居住者需提供单位购买此房的《房产证》或《购房合同》;或者单位租用此房的《深圳市房屋租赁凭证》。同时家长提供单位分房证明、居委会出具的居住证明及父母缴纳水电费的证明,居住年限以截止到网上报名开始前父母连续缴纳房屋水电费发票的时间为准。网上填表时 “租赁合同号”一栏系统默认为集体宿舍或者单位宿舍。
❏ 龙岗区
★ 住房材料(提供以下资料中的任一种,且都要求是住宅类房屋,房产所在土地用途为住宅或者商住两用)
1. 房产证明和购房合同:
提供深圳市国土部门出具的真实有效的房产证明,产权人必须是父亲或母亲或父母共有且产权份额大于50%;
已购房但房产证原件在银行抵押的,提供加盖银行公章的房产证复印件;
已购房但房产证尚未办理的,提供国土部门统一样本的购房合同原件(须有国土部门的备案号)和缴款发票原件(如缴款发票尚未办妥且在深圳市无其它房产的,可提供国土部门出具的不动产信息查询结果单)。
如果权利人不是父母,是爷爷、奶奶或外公、外婆的,该生须与爷爷、奶奶或外公、外婆在同一户口本上,并按特殊住房处理。
2. 祖屋、军产房、集资房、自建房和集体宿舍住房资料:
(1) 原住居民的祖屋类应由辖区居委会开具相应证明材料;
(2) 军产房类提供住房军产证或军产房所属部门开具的证明,以及辖区居委会出具的实际居住证明;
(3) 集体宿舍类所住集体宿舍应属合法住房且取得房产证。适龄儿童父母提供房产证复印件和所在工作单位及辖区居委会开具的住房证明材料;

(4) 集资房类应出具购房收据或合同,并由辖区居委会开具住房证明材料;

3. 适龄儿童父母在深圳自建房屋居住的,应提供辖区街道办事处开具的房屋不属于“查违拆违”对象的证明材料。

❏ 宝安区
1. 属于自购商品房的:提供宝安区原房地产权登记部门或现不动产登记中心出具的真实有效的房产证或不动产权证(以下统称“房产证”)。
已购房但证件原件在银行抵押的,提供加盖银行公章的房产证复印件;
已购房但房产证尚未办理的,提供经国土部门备案的购房合同原件。
产权登记人须是学生的直系亲属(父亲、母亲、爷爷、奶奶、外公、外婆),且所占份额须≥51%。
如产权登记人是学生的爷爷、奶奶、外公、外婆的,该生须与他们在同一户口本上;
或通过公安部门出具的有关证明、儿童父母结婚证、儿童出生证等材料来体现。
2. 属于祖屋、安居房、集体宿舍、自建房等特殊住房类型的根据类别提供相应的证明,持特殊住房申请学位的,申请人须是儿童的父母或其他法定监护人。
开证明时间:祖屋、集资房、自建房、集体宿舍、社保清单等有关证明须于招生工作开始前一个月出具,一般为当年2月、3月。
入住时间要求:提供其他特殊类住房证明的,入住时间必须是入学前一年的9月30日前(含9月30日);其中,属于集体宿舍的,入住时间不能早于进入该公司的时间(通过劳动合同、社保清单体现)。
3. 属于本地原住居民的祖屋需提供社区居委会出具的证明。

4. 属于购买安居房、经济适用房的提供与住房主管部门签订的购房合同或房产证。
5. 属于企业人才住房的提供住房主管部门的备案文件、购房企业与人才签订的租赁合同、劳动聘用合同和企业用户为该员工打印的社保清单。
6. 属于租住保障性住房的提供与住房主管部门签订的租赁合同。
7. 属于军产房需提供住房军产证或军产房所属部门出具的证明,以及辖区居委会出具的实际居住证明。

8. 属于集资房的出具购房收据和有效合同,并提供辖区居委会出具的实际居住证明。

9. 属于自建房的提供历史遗留违法建筑普查申报回执和社区工作站出具的自建房证明。

10. 属于集体宿舍的,要提交以下材料:
单位与该员工签订的合法有效的劳动合同;
单位为该员工购买社保的证明即员工的社会保障卡和社保清单;
单位或法人的产权证明(集体宿舍属于商品房的,提供单位或法人的房产证或购房合同;集体宿舍为租房的,提供单位或法人的商住或住宅租赁材料;集体宿舍是自建房的按上述第七款提供材料);其它特殊类房,提供单位或法人的相应房产的证明资料);
加盖单位公章和辖区居委会公章的集体宿舍证明。

❏ 龙华区
1. 2018年秋季学位申请继续执行“房屋用途必须是住宅或是商住两用”政策
2018年秋季用来申请学位的房屋用途必须是住宅或商住两用,不能是其他用途,如商铺、厂房、仓库、办公、商务公寓等。
2. 2016年起,家长用集体宿舍申请学位时,要提交集体宿舍合法、有效的产权证明材料。
住房材料属集体宿舍类别的,要提交以下材料:
(1) 提供单位与该员工签订的合法有效的劳动合同文本;
(2) 单位为该员工购买社保的证明即员工的社会保障卡和社保清单;
(3) 单位或法人的产权证明(集体宿舍属于商品房的,提供单位或法人的房产证或购房合同;集体宿舍为租房的,提供单位或法人的商住或住宅租赁合同;集体宿舍是自建房的,提供辖区办事处开具的房屋不属于“查违拆违”对象的证明材料(已在“历史遗留办”办理回执的,提供该回执);其它特殊类房,提供单位或法人的相应房产的证明资料);
(4) 加盖单位公章和辖区居委会公章的集体宿舍证明,集体宿舍证明样稿如下:

提示:上述4种证明材料的单位、公章或法人必须一致。
3. 集资房出具所在社区股份公司(或政府、事业单位等)购房收据和合同,并提供辖区居委会开具的住房证明材料。非社区股份公司、政府、事业单位出资承建的房产,不属于集资房类别。
4. 自建房提供辖区街道办事处开具的房屋不属于“查违拆违”对象的证明材料。(已在“历史遗留办”办理回执的,提供该回执和辖区居委会开具的住房证明材料)
提示:集资房或自建房不能提供以上材料的,家长需在2017年8月31日前(以签发日期为准)办理房屋租赁凭证(信息)。
5. 私人交易购买了一套房屋,没有在国土局备案,有律师见证书,此类房屋申请学位说明
深圳市司法局下发《关于严禁为违法建筑销售行为提供公证和律师见证服务的通知》中明文禁止公证机构和律师为违法建筑买卖提供相关公证和见证服务。
国土部门也明确指出:若交易行为违法,即便有律师见证,交易合同仍然无效。此类持“律师见证书”的私人之间买卖的房屋不能用来申请学位。此类房屋家长需在2017年8月31日前(以签发日期为准)办理房屋租赁凭证(信息)。
❏ 盐田区
1. 属于自购房自有产权房的,购房手续需在2018年4月1日前完成。
提供房产证明的,用途必须为住宅,产权人须为父亲或母亲或父母共有,产权房产权份额须大于50%(含50%);
已购房但房产证原件在银行抵押的,提供加盖银行公章的房产证复印件;
已购房但房产证尚未办理的,提供国土部门统一样本的购房合同原件(须有国土部门的备案号)和缴款发票原件;
提供其祖辈在学区内自有合法房产的,该儿童的户口需与祖父母或外祖父母、父母均在同一户口本上,其它亲戚朋友的产权房不予认可。
2. 属于租房的
(1) 租房的,截至2018年4月1日,其父母需至少提前12个月(以发证日期为准)办理《房屋租赁凭证》或《房屋租赁信息》,租赁期限至少1年零5个月;
即需提供2017年4月1日(以发证日期为准)以前办理的学区有效租房凭证,租期最短至2018年8月31日。
《房屋租赁信息》只作为居住地依据,其租赁时长不纳入积分。
(2) 必须是盐田区房屋租赁部门出具的住宅或商住两用出租屋,不能是商铺、厂房、仓库、办公场所等;
(3) 若住宅承租人是祖辈,该儿童须与爷爷、奶奶或外公、外婆在同一户口本上,其它亲戚朋友为承租人的租赁凭证或与房东私签租房协议不予认可;
(4) 从2015年9月2日起,房屋租赁管理部门只对合法产权的租赁行为发放《房屋租赁凭证》;
从2016年2月26日起租用无合法产权房屋的可到房屋租赁管理部门要求出具《房屋租赁信息》,《房屋租赁信息》只作为居住地址依据,其租赁时长不纳入积分。
3. 住在祖屋、军产房、集资房、自建房、廉租房及集体宿舍的
(1) 原住居民的祖屋类,应由辖区居委会开具相应证明材料;
(2) 军产房类,提供住房军产证或军产房所属部门开具的证明,以及辖区居委会出具的居住证明;
(3) 集资房类,应出具购房收据或合同,并提供辖区居委会开具的住房证明材料;
(4) 自建房屋居住,应提供辖区街道办事处开具的房屋不属于“查违拆违”对象的证明材料。
(5) 住廉租房,到盐田区保障性住房管理中心办理证明材料;
(6) 集体宿舍类,提供父母单位集体宿舍合法租赁凭证或房产证复印件、父母所在工作单位及辖区居委会开具的住房证明材料。
由居委会或单位开具的居住证明材料,学校收验原件。
❏ 坪山区
1. 属于自购房产类别的:
(1) 房屋用途必须是住宅或商住两用,不能是商业性质、公寓、商铺、厂房、仓库、办公等。
(2) 提供深圳市国土部门出具的真实有效的房产证(不动产权登记证),产权人须是父亲或母亲或父母共有;
如果房屋产权登记人不是父母 ,是爷爷、奶奶或外公、外婆,该生(或该生父母)须与爷爷、奶奶或外公、外婆在同一户口本上;
若不在同一个户口本,可提供该生父母与爷爷、奶奶或外公、外婆在同一户口本上的相关资料或者村委出具证明为亲属关系,并还需提供该生的出生证明原件。
(3) 已购房但房产证(不动产权登记证)原件在银行抵押的,提供加盖银行公章的房产证复印件和缴款发票原件。
(4) 已购房但房产证(不动产权登记证)尚未办理的,提供国土部门统一样本的购房合同原件(须有国土部门的备案号)、缴款发票原件;若是刚交付使用的新楼盘,还需提供入伙通知书。
2. 属于租房类别的:
(1) 坪山区房屋租赁部门出具的真实有效的第一志愿学校招生地段内的住宅租赁凭证(红本),租赁信息(蓝本),凭证(红本)与信息(蓝本)的房屋用途必须是住宅或商住两用,不能是商铺、厂房、仓库、办公、公寓等。
租赁凭证、租赁信息需要在2017年9月30日前办理,且持续到2018年3月份之后。
(2) 如果住宅承租人不是父母,而是爷爷、奶奶或外公、外婆,该生(或该生父母)须与爷爷、奶奶或外公、外婆在同一户口本上;
若不在同一个户口本,可提供该生父母与爷爷、奶奶或外公、外婆在同一户口本上的相关资料或者村委出具证明为亲属关系,并还需提供该生的出生证明原件。
3. 属于祖屋、军产房、集资房、自建房、集体宿舍、回迁房、统建楼及租住无任何房产证明房屋的:
(1) 属于原住居民的祖屋类别的,应由辖区居委会开具相应证明材料并至少提供该房屋2018年1、2、3月份的水费或电费缴费单据。

(2) 属于军产房类别的,提供住房军产证或军产房所属部门开具的证明,以及辖区居委会出具的居住证明。

(3) 属于集体宿舍类别的,适龄儿童(少年)父母须与该宿舍权利人或承租人(以下简称雇主)具有雇佣关系,须提供以下材料(提交材料时请按照下面顺序排列)。
a.该宿舍属于雇主所有的房产证,或不动产权登记证,或租赁合同,或租赁信息等证明材料。
b.适龄儿童(少年)的父母与雇主签订的有效劳动合同。
c.雇主和居委会出具的适龄儿童(少年)父母居住在该宿舍的住房证明。

(4) 属于集资房、统建楼类别的,应出具购房收据或合同,并提供辖区居委会开具住房证明材料。


(5) 属于自建房类别的,应提供辖区居委会开具的住房证明并到土地监察部门开出不属于“查违拆违”对象的证明材料,并且提供该房屋2018年1、2、3月份的水费或电费缴费单据。

(6) 属于回迁房类别的,需提供原回迁房户主与房地产开发商签订的相关合同或凭据。
(7) 适龄儿童(少年)父母租住无任何房产信息的房屋,不能出具房屋租赁部门租赁合同、租赁信息或相关有效住房证明材料的,其子女不能参加公办学校的积分派位。
❏ 光明新区
1. 购买商品房:
儿童父母在学校招生地段内的有效房产证(或不动产权证)或购房合同(所购商品房需在国土部门备案,入学当年入住)或购安居房、保障房的购房合同。
2. 租房:
现居住地办事处房屋租赁管理所出具,住宅用途的《房屋租赁凭证》或《房屋租赁信息》或城建部门出具的《公租房租赁合同》;
登记备案日期(证件签发日期)须在入学当年的4月1日前,有效期截止日期须在当年9月30日以后;
承租人必须是儿童的监护人。(城建部门出具的《光明新区公共住房租赁合同》与《房屋租赁凭证》等同)
3. 祖屋:提供社区证明。

4. 集资房:提供经社区或其他合法集资单位的购房合同和收款收据,并提供辖区居委会出具的集资房证明。

5. 自建房:提供政府部门开具的房屋不属于“查违拆违”对象的证明材料或报建手续回执(适龄儿童监护人已在相关材料中备案)。
6. 集体宿舍:提供所在单位开具并签有居委会或派出所意见的集体宿舍证明、集体宿舍的房产证明、与单位签订的合法有效的劳动合同、深圳市社会保险参保证明(在社保部门或职能部门网站上打印,清单上的单位需与集体宿舍所在单位一致)。

❏ 大鹏新区
1. 房产证明和购房合同:
提供我市国土部门出具的真实有效的房产证,产权人必须是父亲或母亲或父母共有且产权份额大于50%。
已购房但房产证原件在银行抵押的,提供加盖银行公章的房产证复印件;
已购房但房产证尚未办理的,提供国土部门统一样本的购房合同原件(须有国土部门的备案号)和缴款发票原件。
如果权利人不是父母,是爷爷、奶奶或外公、外婆的,该生须与爷爷、奶奶或外公、外婆在同一户口本上;
或提供公安部门出具的亲属关系证明,并按特殊住房处理。
2. 房屋租赁凭证:
非深户儿童,租期原则上一年以上并包含2017年4月1日至2018年9月30日。
深户孩子暂不执行“父母在学区范围内租房时间需连续1年以上”的规定,但至少应包含2018年4月1日至9月30日。
租房面积为整套,承租人必须是适龄儿童的父母亲或监护人,房屋用途为住宅用途。
房屋租赁信息:
无法提供《房屋租赁凭证》的租房家庭,请到大鹏新区房屋租赁部门出具《房屋租赁信息》材料,该材料可用于学位申请中的地段确认。
3. 祖屋、军产房、集资房、自建房和集体宿舍住房(统称为特殊住房)资料:
(1) 属于原住居民的祖屋类别的应由辖区居委会开具相应证明材料;

(2) 属于军产房类别的提供住房军产证或军产房所属部门开具的证明,以及辖区居委会出具的实际居住证明;

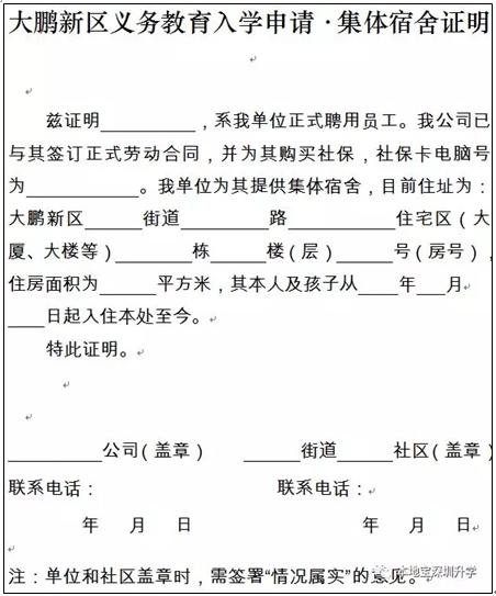
(3) 属于集体宿舍类别
所住集体宿舍应属合法住房且取得房产证,适龄儿童、少年父母提供房产证复印件和所在工作单位及辖区居委会开具的住房证明材料;

(4) 属于集资房类别的
应出具购房收据或合同,并提供辖区居委会开具的住房证明材料;

(5) 适龄儿童父母在深圳自建房屋居住的
应提供辖区办事处开具的房屋不属于“查违拆违”对象的证明材料。


(来源于网络)
文章来源:本地宝深圳升学
原标题:深圳特殊住房学位申请指南!单身公寓、集体或职工宿舍、自建房、集资房都能申请?
(如有不妥请联系*帖删**)