中国侨网3月3日电 据中国驻捷克大使馆微信公众号消息,中华人民共和国护照是中国公民出入国境和在国外证明国籍和身份的证件。中华人民共和国旅行证是代替护照使用的国际旅行证件。如需进一步了解护照和旅行证的有关知识,可查阅中国领事服务网:cs.mfa.gov.cn/zggmzhw/hzlxz/hzlvzjj_660526/。
在捷克的中国公民可以向中国驻捷克大使馆申请办理护照/旅行证。如不在捷克,请向当地的中国驻外使领馆申请。
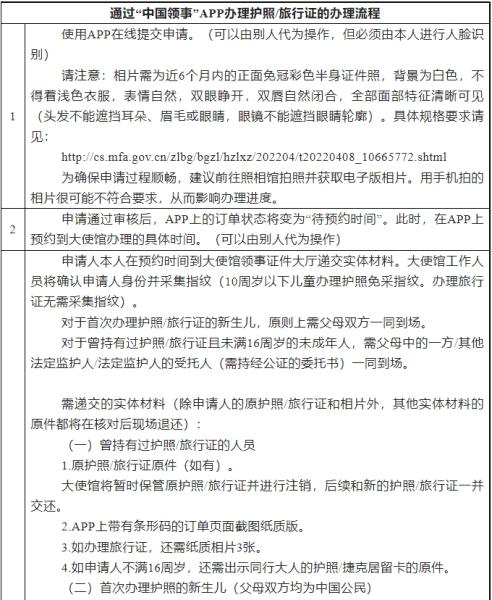
一、办理流程
在捷克的中国公民原则上应通过“中国领事”APP(以下简称APP)办理护照/旅行证。

临时来捷克人员丢失护照、老年人不会使用APP且找不到别人帮忙等特殊情况,可通过电话或电子邮件联系大使馆领事部门,并在大使馆领事部门同意后,携带申请材料在对外办公时间到大使馆领事证件大厅现场申请,无需使用APP。
港澳台居民办理旅行证,暂时无法使用APP,可携带申请材料在对外办公时间到大使馆领事证件大厅现场申请。(目前,注册APP账号后,需使用中国内地身份证号码或中国内地护照号码进行实名认证。港澳台居民因无中国内地身份证或中国内地护照,无法完成实名认证。港澳台居民可借用他人已实名认证的APP账号并使用APP办理旅行证。)
办理因公护照,申请人应先自行联系中国国内派出单位,由中国国内派出单位向原发照机关提出换照申请。在原发照机关通知大使馆后,申请人通过电话或电子邮件联系大使馆领事部门,并在大使馆领事部门确认后,携带申请材料在对外办公时间到大使馆领事证件大厅现场申请,不使用APP。
请注意:通过APP办理护照/旅行证,可显著增加便利、提升办事体验并减少纸质申请材料。未经大使馆提前同意或不属于港澳台居民旅行证业务和因公护照业务的现场申请,大使馆将不予受理。
二、办理时限
办理时限是指从大使馆收到符合要求的所有实体材料到有关证件制作完成所需要的时间。

三、费用问题
(一)费用标准

(二)交费方式

申请人可选择到大使馆现场交费,也可选择通过银行转账交费。
四、申请材料
护照和旅行证业务申请材料清单请见驻捷克大使馆微信公众号或网站。
五、“中国领事”APP使用指南
(一)*载下**注册
APP可通过苹果应用商店、腾讯应用宝商店、小米应用商店、华为应用商店或扫描下图中的二维码*载下**。*载下**成功后打开,使用电子邮箱或中国手机号(暂不支持国外手机号)进行注册,根据提示完成实名认证,后可正常登录使用。
APP实名认证注册目前仅支持中国普通护照或身份证号码。如无上述证件,可借用他人已实名认证的账号。
(二)在线提交申请
登录APP后,点击“护照/旅行证”业务模块,选择要办理的业务,根据引导进行相关操作,即可在线提交申请。
(三)查看办理进展
申请人可在APP中“我的订单”或“消息中心”查看办理进展并根据有关提示或反馈进行下一步操作(如补充上传申请材料、到大使馆递交实体材料或领取新证件等)。
中国驻捷克大使馆领事证件业务咨询电话:+420-233028898,接听时间为星期一至星期五(领事证件大厅对外办公时间和法定节假日除外)上午9:00-12:00,下午14:00-17:00。咨询邮箱:prague@csm.mfa.gov.cn。
(注:相关附件请见中国驻捷克大使馆网站。)