江苏安科瑞微电网研究院有限公司江苏江阴214432
摘要 :结合某知名大型三甲综合医院项目的智能化系统设计,提出智慧医院智能化系统的技术解决方案,阐述智慧医院智能化系统方案的总体架构、建设目标、设计宗旨、典型应用及各智能化子系统的设计方案。
关键词 :智慧医院;智慧医疗;物联网技术;资源共享;互联互通;统一视频服务平台;建筑集成管理系统;能耗监测
0引言
医疗建筑用电设备种类繁多,用途各异,为确保对患者实施及时的诊断、抢救、治疗,供电的可靠性要求高于普通建筑;同时,在整个诊断、抢救、治疗过程中,患者和医务人员都会面对不同的医疗电气设备,如何保障安全用电显得尤为重要。医疗建筑中电气系统必须以安全、可靠为原则。在对患者实施诊断、抢救、治疗以及医院的整个营运过程中,从维持供电时间和恢复供电时间的角度,需要采取相应的电源配置及配电措施,确保重要负荷供电的连续性,避免对生命安全、人身安全造成影响。
1智慧医院智能化建设的发展和目标
随着科学技术的发展,医院智能化系统已由过去的智能建筑、单纯的机电设备管理,向越来越宽的领域拓展,如今基于物联网技术的医院智能化建设已进入了人们的视线。医院智能化系统内容丰富,涵盖面广,专业性强,发展迅速,是医院建设发展和医院数字化工程的重要内容。信息化在医院的应用领域由设备管理向临床、科研、教学、后勤等领域拓展,由信息应用的条线分割向大规模一体化开放式的医院信息体系建设发展,由单个医院向区域医疗协同发展,由单纯的数据采集存储向基于数据挖掘的智能化方向发展。
通过物联网技术的全面引入,提升医院基础设施智慧化程度,从根本上改变医院的管理方式,提高医院管理效益,提高医院医护质量,使医院经济效益和社会效益得到提升,达到数字化智慧医院的目标。
2智慧医院的核心技术(如图1所示)

智慧医院通过物联网技术、大数据分析、智能识别技术、云平台云计算服务、多源数据融合和利用、传感技术、移动终端管理等关键技术的应用,实现移动医疗、协同医疗,随时随地的数据安全与信息共享。
3智慧医院的集成系统设计
通过建筑集成管理系统(IBMS),以现代建筑经营管理模式为手段,以实现安全、稳定、高效和集约式管理为目的的综合集成管理平台,将楼宇设备管理系统(BMS)、办公自动化系统(OAS)、综合通信系统(CAS)有机地结合起来,实现信息资源共享,达到高效、经济的目标,提高系统运行效率和综合服务水平。
系统可采用统一的智能化集成系统平台对所有智能化系统进行集成。图2是智慧医院智能化系统框架。

4智慧医院智能化系统的特色应用
4.1能耗监测管理系统
根据用户管理需要设置能耗监控管理中心,以方便进行设施能耗系统的统一管理。能耗监控管理系统的监控管理对象是电力、燃气、冷热水等各分类能耗系统,在建筑物各层设置带有通信功能的智能测控装置来传输能耗数据,并与中央监控通信,实时对整体能耗状况进行集中监测管理。
4.2院长指挥舱系统(如图3所示)
通过物理环境实施(统一通信系统、大屏幕系统、多媒体会议系统),管理信息系统(IBMS系统、安防管理系统、资产管理系统、会诊管理系统、IT管理系统、医院运营BI、应急指挥系统)集成,并结合医院的相关管理流程,实现医院运营管理的可视化、集中化,以方便医院领导更直接、更有效地了解医院运维状态并进行快捷的管理:
a.监视:对医院运行状态进行监视(大楼运行状态、安全事件、医院物业管理状况、资产运行状况),以确保医院运行顺利。
b.管理:通过BI系统对医院的运行(经营、服务水平、能耗、安全、质控)进行汇总、分析、作出判断决策。
c.应急指挥:通过融合通信系统以及多媒体会议系统,实现医院内、医院间、卫生管理部门、应急管理部门等的多渠道沟通,启动相应的应急预案指挥系统。
d.远程会诊中心:通过融合通信系统以及统一视频服务平台,建立院级的会诊中心,实现与其他医疗机构的远程会诊。

4.3统一视频服务平台系统(如图4所示)
智慧医院数字化医院统一视频服务平台是最主要的信息人机交互系统之一,其中央管理服务器纳入智能化集成系统,可为其它智能化系统提供信息发布和视频采集平台。系统以流媒体实时交换传输平台技术为基础,将视频(远程)会议、监控、信息发布、互动电视、IP数据传输等视频、音频、通信、多媒体和IP数据等相关服务整合在一个系统平台上,统一智能化管理,通过同一条线路进行传输,实现多网合一、信息共享。
医院统一视频服务平台包括以下系统功能:

a.信息发布功能。
b.数字电视功能。
c.ICU探视功能。
d.手术示教功能。
e.远程会诊功能。
f.智能化录播功能。
g.VACS无人值守智能咨询功能:可通过数字化管理平台提供实时的电子地图和位置导航。可实现高清双向视频服务,提供患者与服务人员之间的双向视频通信。
h.智能化安防监控功能:采用网络型摄像机。在重要的出入口、安检处进行智能人流量分析,可实现人流量过载提醒功能。可与红外对射、门禁等系统对接,实现视频联动推送上墙功能,加强安全防范管理。
i.智能化视频会议功能:通过医院内部网络,可以实现医院内任意区域之间的视频沟通;通过交换式数字电视网络、互联网络、卫星网络等,医院可以联网全世界任何一家医院、医疗机构及研究所,实现远程智能化视频会议通信功能。不在会场的人员可通过4G网络接入的方式参与、收看智能化视频会议。
j.平台化互联:系统核心服务器可与其它系统对接,实现应急指挥和调度、紧急事件发布等功能。通过互动电视网络、电信网络、卫星或互联网络,可以与国际、国内众多医疗机构进行平台化联网,进行高品质的实时双向互动,实现高品质的视频监控、视频通信,以及经验和资料的互换和共享。
4.4医用气体报警系统
系统利用目前现代工业网络控制技术,采用总线分布式数据采集方式,用数据通信方式将各监控现场(包括手术室、ICU、普通病区及各医用气体站房)的主要气体监控参数(如多种气体的压力、氧气纯度、流量等)进行采集,通过数据总线传输至监控中心,由计算机对相关运行数据进行采集、控制和处理,对所有运行参数形成完善的数据库文件。可对运行数据和报警数据进行查询、搜索,并且能够及时定位故障并高效处理。
医用气体报警系统纳入智能化集成系统后与HIS(医院信息系统)、CIS(临床信息系统)系统对接,为医护系统提供医用气体预警及后备应急系统启用。
4.5移动输液管理系统(移动医疗)
通过手持式移动PDA设备和无线局域网络,门急诊输液室的护士可以通过条形码识别病人身份和输液药品进行唯一性核对,可降低甚至杜绝人工核查带来的误差风险;通过系统记录输液起始和结束时间,控制输液时间,同时准确记录每一条输液医嘱的执行人和执行时间,避免责任推诿。在输液过程中出现的临时情况,护士可以随时以备注的形式记录在PDA中,便于医疗质量的跟踪和分析。输液过程中,病人可以通过身边的按钮,在需要护士支持时进行远程无线呼叫,护士可以及时予以响应,保证治疗的顺利进行。
4.6无线查房系统
无线查房系统和医院HIS系统连接,通过物联网、无线网络对各病房及病人情况进行巡查。主要由无线发射器、手持PDA、RFID标签等组成,能够实现医护人员在病床边实时输入、查询、修改病人的基本信息、医嘱信息和生命体征等,能够快速检索病人的护理、营养、检查、检验等临床报告信息。将条码技术、WiFi识别技术应用于病人腕带、药品标签、生化标签和标本标签等,通过手持PDA对标签信息进行扫描,快速准确地完成出入院、临床治疗、检查、手术、急救等不同情况下的病人、药品和标本等识别。
4.7病房监护系统
为了对危重病人进行实时监护,随时了解病人病情,及时进行处理,建立病房监护系统。病症监视器安置在每个病床,通过网络将病人的病症信号(组合)实时传送到中央监护系统进行分析处理。在中心值班室里,值班护士使用中央监护系统对病员的情况进行监控,监护系统实时将病人的病症信号与标准的病症信号进行比较分析,当病症出现异常时,系统会立即自动报警,并打印病情报告和更新病历。
4.8病房急救系统和基于传感技术的心电监护系统
在ICU等重症监护病房每床均配有床边监护仪、中心监护仪、心电图机、血气分析仪、微型电子计算机、脑电图机等所需急救设备。在重症监护病房内设有中心监护站,可直接查看所有监护病床的数据状态。当患者病情恶化,医务人员会第一时间对患者进行评估和治疗。
在ICU和CCU设置心电监护系统,由心电信号终端采集系统、心电监护信息中心和医院监护平台系统组成。形成以心电、血压、脉搏、呼吸、血氧等生命参数为主的监护网络系统。通过该系统,在护士站可随时进行心电图采集和记录,可将心电数据通过医疗网传输给医院数据中心,由专家诊断。
4.9自动药品分包系统
自动药品分包系统又叫自动摆药系统,包括片剂分包系统、针剂分包系统、粉剂分包系统等。系统可根据医院信息系统传输的医嘱信息,自动将患者每一次需要服用的药品包入同一药袋内,即按单剂量包装。同时根据医嘱将包装日期、科别、患者姓名、服药时间、药品名称、规格、数量、条码等关键信息都打印在包装袋上,便于药师、护士核对和患者服用。设备主要包括主机框架、高速药盒、非规则状药品自动包药装置、手工半自动包药装置自动封包装置、触摸屏控制电脑、管理软件、耗材及其它辅助装置等。
4.10冷藏药品运输温度检测系统
冷藏药品运输温度检测系统使用RFID的特性,无需人工操作,全程主动记录药品温度变化状况,并实现不开箱读取温度数据。无论是一个产品还是多个产品,无论是同一地点还是多个地点,RFID都会将记录实时精确地上传,实现药品从仓储、运输、末端全程冷链管理,便于药厂、药品批发企业、医院随时控制药品仓储、运输、末端的消息查询。通过RFID技术与藏箱的结合,实现多批次低温冷藏药品单品级别实时温度管理,实现全程冷链管理。
4.11语音视觉导航系统
未来医院规模比较大,科技不断进步,许多项目可能病人并不了解,如果不将大量的信息服务替代传统的问路方式,有些初次就诊病人会无所适从。
除急诊按快速通道诊疗的地标指示外,智慧医院将通过医院内部无线WiFi导航系统结合语音光学指示,替代传统繁杂的指示牌。采用导航Hub模式+视网膜投影,在该模式下手机导航画面翻转呈现指示箭头、道路名称、距下一转弯距离和方向等信息映射到手机屏幕上。
4.12网络共享数字查询系统
可共享到相关门诊,复诊时医生可提前看到,如无必要无需打印(病人要求保存也可自助打印)。如果医生允许,病人可凭验证码在医院的官网查询结果,或者系统第一时间通过短信方式告知患者结果。既方便,又给予病人最大程度的选择自由。
5智慧医院物联网的应用
物联网是指通过各种信息传感设备,实时采集任何需要监控、连接、互动的物体或过程等需要的信息,与互联网结合形成的一个巨大网络。其目的是实现物与物、物与人、物品与网络的连接,方便识别、管理和控制。
医疗信息化应用系统中大部分子系统均可以通过物联网技术,通过无线数据通信网络把它们自动采集到中央信息系统,实现物品(商品)的识别,进而实现对物品的“透明”管理。
通过物联网实现医院对人的智能化医疗和对物的智能化管理工作,支持医院内部医疗信息、设备信息、药品信息、人员信息、管理信息的数字化采集、处理、储存、传输、共享等,实现物资管理可视化、医疗信息数字化、医疗过程数字化、服务沟通人性化,满足医疗健康信息、医疗设备与用品、公共卫生安全的智能化管理与监控的要求,从而解决医疗业务平台支持薄弱、医疗服务水平整体较低、医疗安全生产隐患等问题:
a.基于重点人群识别和管理的医院物联网应用:①员工一卡通管理(门禁管理模块、考勤管理模块、消费缴费管理模块);②患者一卡通管理(患者信息管理、住院门禁管理);③母婴配对及婴儿防盗;④病人远程定位跟踪以及医药、贵重器械定位管理等。
b.基于重点设备及物品管理的医院物联网应用:①医疗资产及医疗设备管理;②特殊药品管理;③药品分发管理;④血液管理;⑤医疗废弃物监管;⑥消毒物品管理等。
c.基于医疗信息数字化管理的医院物联网应用:①医患实时动态监护;②病房医护工作移动信息化(移动医疗)等。
d.基于医疗过程数字化管理的医院物联网应用:①冷藏药品运输温湿度检测、追溯;②门诊急救管理;③门诊一卡通就诊流程优化(诊疗发卡充值、自助挂号、缴费、自助查询结果、医保结算);④门诊分诊叫号;⑤无线门诊输液;⑥社区医疗及移动健康监护等。
6安科瑞EMS医院能效管理系统
6.1平台拓扑图

6.2医院电力监控解决方案
电力监控系统实现对变压器、柴油发电机、断路器以及其它重要设备进行监视、测量、记录、报警等功能,并与保护设备和远方控制中心及其他设备通信,实时掌握供电系统运行状况和可能存在的隐患,快速排除故障,提高医院供电可靠性。
电力监控系统主要针对开闭所和10/0.4kV变电所,对高压回路配置微机保护装置及多功能仪表进行保护和监控,对0.4kV出线配置多功能计量仪表,用于测控出线回路电气参数和用能情况。同时对医院重要设备如柴油发电机、无功补偿装置、有源滤波装置、UPS、隔离电源系统状态进行监测。

电力监控系统硬件配置








6.3医院变电所运维云平台解决方案
AcrelCloud-1000电力运维云平台采用多功能电力传感器、无线通信、边缘计算网关及大数据分析技术,通过智能网关采集现场数据并存储在本地,再定时向云平台推送数据。平台采集的数据包括变电所回路电气参数和变压器温度、环境温湿度、浸水、烟雾、视频、门禁等信息,有异常发生10S内通过短信和APP发出告警信号。平台通过手机APP下发运维任务到指定人员手机上,并通过GPS跟踪运维执行过程进行闭环,提高运维效率,即时发现运行缺陷并做消缺处理。

变电所运维云平台硬件配置






6.4医院配电房综合监控系统解决方案
Acrel-2000E配电室综合监控系统,可实现开关柜运行监控、高压开关柜带电显示、母线及电缆测温监测、环境温湿度监测、有害气体监测、安防监控,可对灯光、风机、*湿机除**、空调控制等设备进行联动控制。实现动力环境各数据的检测与设备控制,优化动力环境,避免运行环境的失控导致配电设备运行故障,保证维护人员安全,延长设备使用寿命,实现配电动力环境的分布式远程管理。

电房综合监控系统硬件配置方案



6.5医院能耗管理系统解决方案
对建筑各类耗能设备能耗数据进行实时测量,对采集数据进行统计和分析。能够合理的确定各科室建筑能耗经济指标及绩效考核指标,发现能源使用规律和能源浪费情况,提高人员主动节能的意识。
① 搭建医院智慧能源管理系统的基本框架,对各个用能环节进行实时监测;
② 排碳数据化:通过系统可实现建筑单位内人均能耗分析(包括水、电、能量),实现低碳办公数据化;
③ 区域能效比:实现建筑单位内区域能耗对比,方便能耗考核;
④ 同期能效比:实现同年、同期、同一区域能耗对比,方便节能数据分析;
⑤ 能耗评估管理:按照能源消耗定额标准约束值、标准值、引导值进行分析单位面积能耗和人均能耗指标;
⑥ 能耗竞争排名:各个科室能耗对比,实现能耗排名,增强全院工作人员的节能意识;
⑦ 对能耗的使用数据进行综合的分析、统计、打印和查询等功能,并根据能耗监测管理系统的需要可选择不同样式报表的打印。为能耗运营管理部门提供可靠的依据;
⑧ 能耗数据采集,随时查询,并根据采集数据进行统计分析,监测异常能源用量,对能源智能仪表故障进行报警,提高系统信息化、自动化水平。

能耗管控系统硬件配置方案


6.6医院智能照明控制系统解决方案
医院人流比较密集,科室较多,照明用电在医院电能消耗中约占到15%左右。所以合理使用照明控制系统,在提升医生和患者的体验情况下大程度使用自然光照明,通过感应控制做到人来灯亮,人走灯灭或保持地强度照明,尽量解决照明用电。
ASL1000智能照明控制系统可以实现场景控制、时间控制、区域控制、光照度感应控制以及红外感应控制等多种控制方式,能有效避免公共区域的照明浪费,还可以帮助医院管理照明。
系统在配电箱内的模块主要有总线电源、开关驱动器、IP网关、耦合器、干接点输入模块等。这些模块使用35mm标准导轨安装。
安装在控制现场的模块主要有光照度传感器、红外传感器和智能面板。有人经过可以设定红外感应控制亮灯,人离开后在设定的时间内熄灯,智能面板等手动控制设备,可实现自动控制、现场控制和值班室远程控制相结合。

智能照明控制系统硬件配置方案





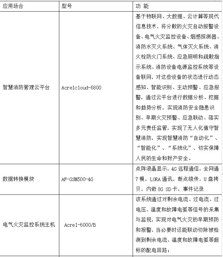
6.7医院智慧消防平台解决方案
智慧消防云平台基于物联网、大数据、云计算等现代信息技术,将分散的火灾自动报警设备、电气火灾监控设备、智慧烟感探测器、智慧消防用水等设备连接形成网络,并对这些设备的状态进行智能化感知、识别、定位,实时动态采集消防信息,通过云平台进行数据分析、挖掘和趋势分析,帮助实现科学预警火灾、网格化管理、落实多元责任监管等目标。实现了无人化值守智慧消防,实现智慧消防“自动化”、“智能化”、“系统化”需求。从火灾预防,到火情报警,再到控制联动,在统一的系统大平台内运行,用户、安保人员、监管单位都能够通过平台直观地看到每一栋建筑物中各类消防设备和传感器的运行状况,并能够在出现细节隐患、发生火情等紧急和非紧急情况下,在几秒时间内,相关报警和事件信息通过手机短信、语音电话、邮件提醒和APP推送等手段,就迅速能够迅速通知到达相关人员。

智慧消防平台硬件配置方案



6.8医院电气火灾监控系统解决方案
电气火灾监控系统作为火灾自动报警系统的预警子系统,由电气火灾监控主机、电气火灾监控单元、剩余电流式电气火灾探测器以及测温式电气火灾探测器组成,通过现场总线构成一套完整的预防电气火灾的监控系统,数据可集成至企业消控室监控系统。
医院电气火灾监控系统以建筑为单位设置,采集数据后上传至值班室监控主机,实现对建筑电气安全预警。现场设置的传感器监测配电系统回路的漏电电流和线缆温度,异常时实时发出报警信号,重点关注门诊楼、住院楼、医技楼等区域漏电或者电缆发热等问题。

电气火灾监控系统硬件配置方案

6.9医院消防设备电源监控系统解决方案
医院消防安全非常重要,消防设备比较多,消防设备电源监控系统主要功能就是用于监测消防设备的工作电源是否正常,保障在发生火灾时消防设备可以正常投入使用。
消防设备电源监控监控系统采用消防二总线,以建筑为单位设置区域分机采集消防设备电源状态,区域分机通过二总线接收多台传感器的电压、电流信息和开关状态信息,以此实现对消防设备电源工作状态的实时监视。

消防设备电源监控系统硬件配置方案

6.10医院防火门监控系统解决方案
医院防火门数量比较多,由于部分区域经常有人走动,常开常闭防火门数量都不少,防火门监控系统的作用就是监测防火门开闭状态,在发生火灾后自动关闭常开防火门,防止烟雾扩散。防火门监控系统采用消防二总线将具有通信功能的监控模块相互连接起来,用于监测和控制防火门状态,当防火门发生异常位置信号时,防火门*控器监**能发出故障报警信号,指示故障报警部位并保存故障报警信息。发生火灾时,关闭事故区域所有常开防火门,防止烟雾向安全区域扩散。

防火门监控系统硬件配置方案


6.11医院消防应急照明和疏散指示系统解决方案
医院人员流动性强,密度大,消防比较复杂,一旦发生火灾,疏散指示系统非常重要。消防应急照明和指示系统可以和火灾报警系统联动,提供应急照明和疏散路径指示,指引人群快速找到疏散出口,并可以一键选择疏散应急预案,提升人员逃生概率。

消防应急照明和疏散指示系统硬件配置方案




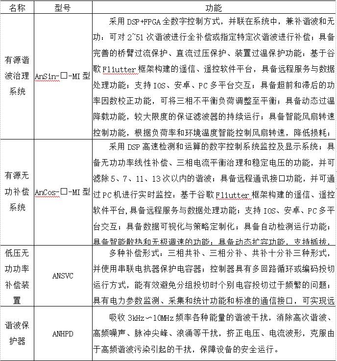
6.12医院有源谐波治理系统解决方案
都是谐波源,比如X光机、CT机等都会产生大量谐波,谐波使电能的生产、传输和利用的效率降低,使电气设备过热、产生振动和噪声,并使绝缘老化,使用寿命缩短,甚至发生故障或烧毁。谐波可引起电力系统局部并联谐振或串联谐振,使谐波含量放大,造成电容器等设备烧毁。谐波还会引起继电保护和自动装置误动作,使电能计量出现混乱。对于医院的精密化验设备可能会产生干扰。
为了消除配电系统谐波对医院设备的影响,方案配置AnSinI有源滤波器,滤除电网2~31次谐波干扰。
AnSinI系列有源电力滤波装置,以并联方式接入电网,通过实时检测负载的谐波和无功分量,采用PWM变流技术,从变流器中产生一个和当前谐波分量和无功分量对应的反向分量并实时注入电力系统,从而实现谐波治理和无功补偿。

有源谐波治理系统硬件配置方案


6.13医院充电桩系统解决方案
医院停车场有电动汽车和电动自行车,均需要提供充电桩。充电桩管理系统通过物联网技术对接入系统的充电桩站点和各个充电桩进行不间断地数据采集和监控,解决物业、用电管理部门的充电桩使用、监控问题。电动自行车充电可采用投币、扫码充电方式,电动汽车支持IC卡和扫码充电方式。远程充电桩系统可实时远程完成启动充电、强制停止、单价设置等控制指令,用户可通过APP、微信、支付宝小程序扫描二维码,进行支付后,系统发起充电请求,控制二维码对应的充电桩完成电动汽车的充电过程。同时对各类故障如充电机过温保护、充电机输入输出过压、欠压、绝缘检测故障等一系列故障进行预警;能够远程控制,提供财务报表和数据分析等功能。

充电桩运营收费平台硬件配置方案


6.14医院医疗隔离电源解决方案
《民用建筑电气设计规范》14.7.6.3条明确规定:在电源突然中断后,重大医疗危险的场所,应采用电力系统不接地(IT系统)的供电方式。同时《医院洁净手术部建筑技术规范》GB50333-2002中规定:2类医疗场所在维持患者生命,外科手术和其他位于患者周围的电气装置均应采用医用IT系统。如:抢救室(门诊手术室)、手术室、心脏监控治疗室、导管介入室、血管照影检查室等。
安科瑞电气股份有限公司的医疗隔离电源解决方案是针对医疗Ⅱ类场所的供电需求而开发设计的,能够很好的满足各类手术室和重症监护室对电源安全性和可靠性的要求,并符合国家相关标准。

医疗隔离电源解决方案硬件配置方案



7结束语
智慧医院是现代医院的重要标志,也是医院现代化管理和高效运行的有力保证。智慧医院在整个医院的管理水平、经济效益、社会效益中起到了巨大的促进作用,同时也为社会大众提供了最现代、最完备的服务。