——原标题:预见2023:《2023年中国分子诊断行业全景图谱》(附市场规模、竞争格局和发展前景等)
行业主要上市公司: 华大智造(688114.SH);之江生物(688317.SH);艾德生物(300685.SZ);圣湘生物(688289.SH)等
本文核心数据: 市场规模;竞争格局
产业概况
1、定义
分子诊断是精准医疗的技术基础,是体外诊断的分支行业。
分子诊断是应用分子生物学方法,通过检测受检个体或其携带的病毒、病原体的遗传物质的结构或表达调控的变化水平,为疾病的防治、预测、诊断、治疗和预后判断提供信息和决策依据的技术。其检测对象主要为核酸和蛋白质,以核酸分子诊断为主。
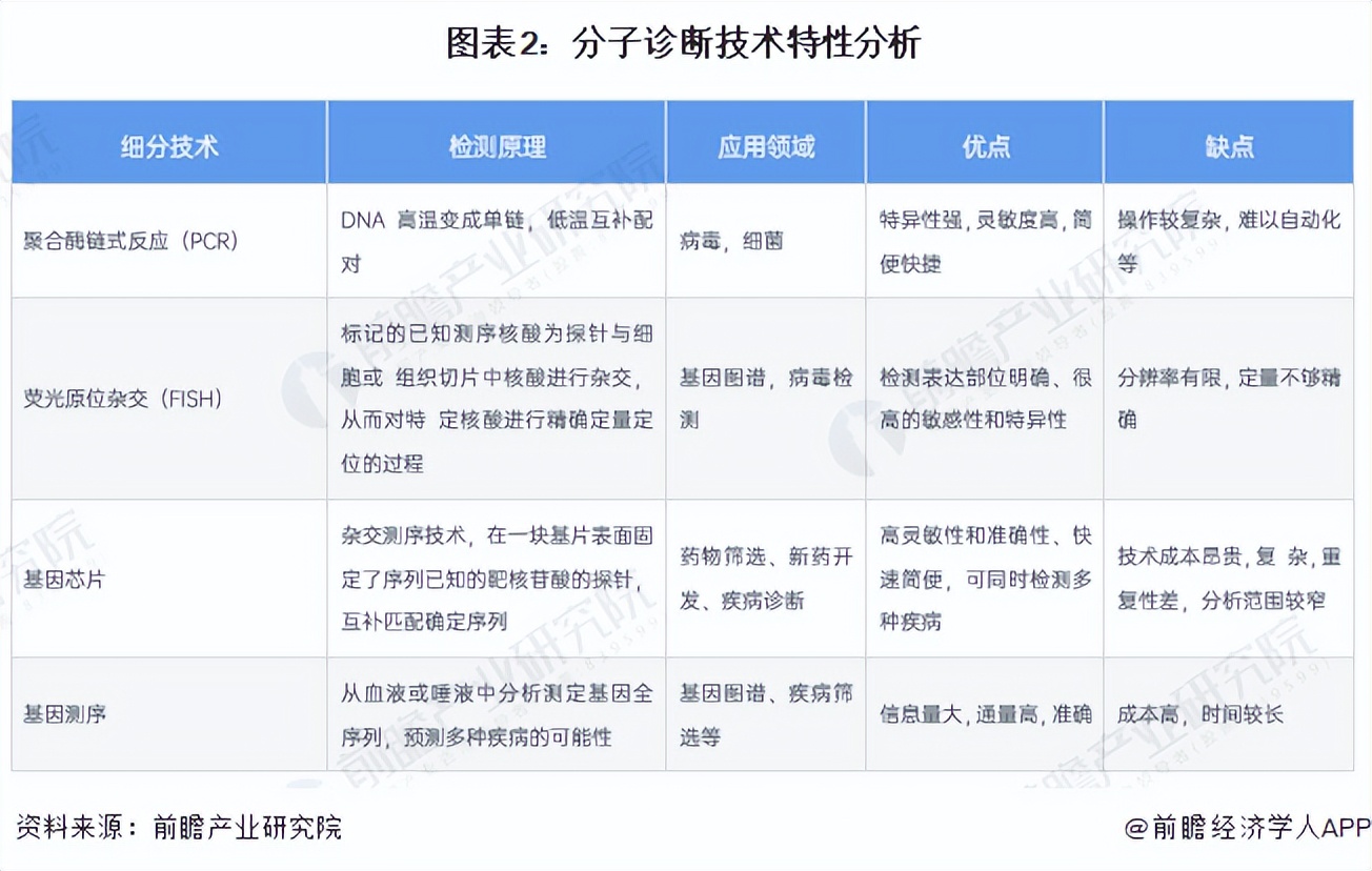
按照技术原理,可以将分子诊断技术大致划分为PCR技术、分子杂交、核算测序、核算质谱、生物芯片5大类。由于分子诊断技术可针对产生疾病的相关基因进行准确诊断,又可以在发病前对疾病易感性做出预估,相较于其他体外诊断技术具有速度更快、灵敏度更高、特异性更强等优势,不但可以广泛应用于传染性疾病、血液筛查、遗传性疾病、肿瘤分子诊断等领域,还能在部分应用领域替代其他体外诊断技术,成为体外诊断技术中重要的发展和研究方向。

分子诊断主要是应用分子生物学方法检测生物体内遗传物质的结构或表达水平的变化而做出诊断的技术。与其他主要的体外诊断方法相比,一方面,由于分子诊断可以从基因层次进行检测,因此在检测灵敏度和准确性上优势明显;另一方面,分子诊断可以实现在感染初期识别病毒,或提早确认基因缺陷,这是生化检测(侧重于已经发生疾病的检测)和免疫诊断(侧重于已经感染的疾病检测)难以实现的,因此在传染性疾病检测、肿瘤个体化诊疗、血液筛查、产前筛查、遗传性疾病筛查、药物代谢基因组学等领域应用上具有独特的优势,临床及科研应用市场巨大。

2、产业链剖析:中游市场仍有较大空间
分子诊断行业上游为生物化学原料以及一些精制化学品等,其中主要的诊断酶、引物和探针等市场上国外品牌占据主要地位,代表有罗氏、Meridian life science、Solulink等,国内几乎为空白。
分子诊断行业中游为分子诊断仪器和试剂的生产,分子诊断仪器分为高端和中端,高端产品主要为基因测序仪,市场基本由国外垄断,国内仅有华大制造有产品量产,中端仪器有核酸提取仪、PCR扩增仪等,其市场则已基本实现国产替代;大部分试剂盒也都已实现国产化。
行业下游主要是医疗机构,如医院、第三方医学检验服务机构、科研机构、实验室等都涉及分子诊断,以低端为主,高端类分子诊断较少,国内有较大发展空间。


行业政策背景:建立国家实验室促进技术进一步发展
体外诊断是我国医疗器械行业的重要组成部分,分子诊断作为体外诊断行业的重要分支,近年来在我国的医药行业中有了较快的发展。从“十二五”规划中的要不断深入诊断技术的研究;到“十三五”规划中的加速推动基因组学等生物技术大规模应用,推动新一代生物技术产品和服务的规模化发展;
到“十四五”规划中的以国家战略性需求为导向推进创新体系优化组合,在重大创新领域组建一批国家实验室,形成结构合理、运行高效的实验室体系。预计分子诊断行业未来会朝着规模化、创新化发展。

产业发展现状
1、实验室体系逐渐打造成型
“十四五”规划纲要指出要在量子信息、光子与微纳电子、网络通信、人工智能、生物医药、现代能源系统等重大创新领域组建一批国家实验室,重组国家重点实验室,形成结构合理、运行高效的实验室体系。根据国家药监局2021年公布的重点实验室名单,其中体外诊断试剂相关的重点实验室有4家。国家相关重点实验室的搭建也推动了我医疗技术的创新发展。
体外诊断仪器方面,规划纲要提到要建设重大科技创新平台,支持有条件的地方建设区域科技创新中心。2020年,国家高性能医疗器械创新中心获批在深圳设立,针对高端医学影像、先进治疗、植介入器械、康复和体外诊断进行深入研究。“十四五”政策侧重于打通创新链产业链堵点和难点,实现医疗装备自主研发,为健康中国提供关键保障。

2、市场规模快速增长
随着中国人口老龄化,人们越来越重视自己的健康,中国体外诊断市场规模呈现出高速增长的态势。2020年,新型冠状病毒疫情将体外检测与分子诊断带入了民众的视野。疫情爆发,新冠病毒检测试剂需求暴增。国家药监局针对核酸检测试剂盒开辟了快速审批通道,不少产品快速上市,分子诊断企业业绩也随之“一飞冲天”。在疫情的催化下,我国分子诊断行业飞速发展,市场规模由2015年的31亿元增长至2021年市场规模达175亿元,初步统计2022年市场规模在182亿元左右。

3、感染检测板块是最大应用市场
分子诊断应用广泛,应用领域主要包括:①感染性疾病及耐药的快速、灵敏诊断;②生殖健康的遗传病检测;③肿瘤的早期诊断、分子分型及靶向治疗;④药物基因组学等。其中,感染性疾病的检测在国内分子诊断领域发展最早,也是市场占比最大的领域,乙型肝炎病毒核酸检测、丙型肝炎病毒核酸检测、新型冠状病毒核酸检测等领域占据国内感染性疾病分子诊断领域的主要份额。

行业竞争格局
1、区域竞争:广东地区企业数量领先
从区域分布来看,目前中国体外诊断行业企业主要分布在广东地区,截至2023年5月22日,广东省共有体外诊断行业企业数694家,占全国体外诊断行业企业数量的11.87%。

2、企业竞争:竞争逐步加剧
中国分子诊断行业呈现外资企业领头,国内龙头公司领跑,国内中小型企业蓬勃发展的局面。分子诊断行业竞争格局中第一梯队由罗氏、雅培和西门子等外资企业组成。该类外资企业业务遍布全球,科研实力雄厚,最先进入中国市场并且带动中国分子诊断市场的发展。第二梯队主要由国内龙头企业华大基因、迪安诊断组成。该类企业依托国内的政策支持,人才回流等红利,在国内市场有较高的市占率,同时也依赖自身价格优势占据了国外的中低端市场。第三梯队包括科华生物、贝瑞基因等中小企业,该梯队中企业较多,市占率均不高,竞争格局较为分散。
整体看来,国内分子诊断行业仍处于发展的初期阶段,规模小且集中度低,主要是因为分子诊断涉及的临床需求多且杂,各家都有其擅长领域,难以做到全面覆盖,暂未形成垄断格局。

行业发展前景预测:“十四五”期间中国分子诊断行业将迎来爆发式增长
近几年以来,部分细分市场,如PCR检测、分子免疫分析、传染病检测等得到了快速的发展。在防控需求的推动下,分子诊断检测需求大增,相关检测仪器、设备、检测试剂及配套耗材需求暴增。未来随着人口老龄化进程加快、医疗制度改革的深入、国民生活水平的提高和健康保健意识的增强、国产分子诊断关键技术的逐步掌握以及对传统诊断技术逐步覆盖等诸多因素驱动,尤其是我国分子诊断检测实验室数量的极大提升,分子诊断将迎来持续性的发展机遇,预计未来两年内我国分子诊断市场规模增速约为23%,保持高速增长的趋势,到2028年,行业市场规模可超500亿元。

更多本行业研究分析详见前瞻产业研究院《 中国分子诊断行业市场前瞻与投资战略规划分析报告 》。
同时前瞻产业研究院还提供产业大数据、产业研究报告、产业规划、园区规划、产业招商、产业图谱、智慧招商系统、行业地位证明、IPO咨询/募投可研、IPO工作底稿咨询等解决方案。