骑摩托车出行,
酷毙了!帅呆了!
但 一定记得
戴好头盔,安全出行!
很多朋友摩托车买回来以后就没有进行过车辆检验,直到被交警拦下才发现车辆多年没检。
民警提醒:机动车连续三个检验周期未检验的,系统将强制报废 。连续3个机动车检验周期未检,并不是指连续3年未检,就现在的机动车六年内两年一检的免检政策,简单理解为6年未检(特殊情况除外)。
如何知道自己的车辆该何时检验?
赶紧打开交管12123APP查看一下
自己的车辆是否需要检验
如需检验,请尽快检车!
摩托车怎么检验?
六年以内的摩托车
对于六年以内的摩托车免于检验, 车主仅需在第2年、第4年、第5年通过“交管12123”APP分别按期申领一次检验合格标志即可,无需上线检测(第六年需上线检测)。 为了保障行驶安全,建议请大家定期自行检查制动,转向,灯光,轮胎等部件,确保车辆各系统始终处于正常状态。

六年以上的摩托车
上线检测的车辆,年检前,先将涉及机动车的交通安全违法行为处理完毕。请携带身份证、行驶证、交强险电子保单,直接到辖区摩托车检测站检车, 注意,经上线检测的车辆,行驶证副页才会打印签注 ,电子检验标同样可从交管12123APP查看。

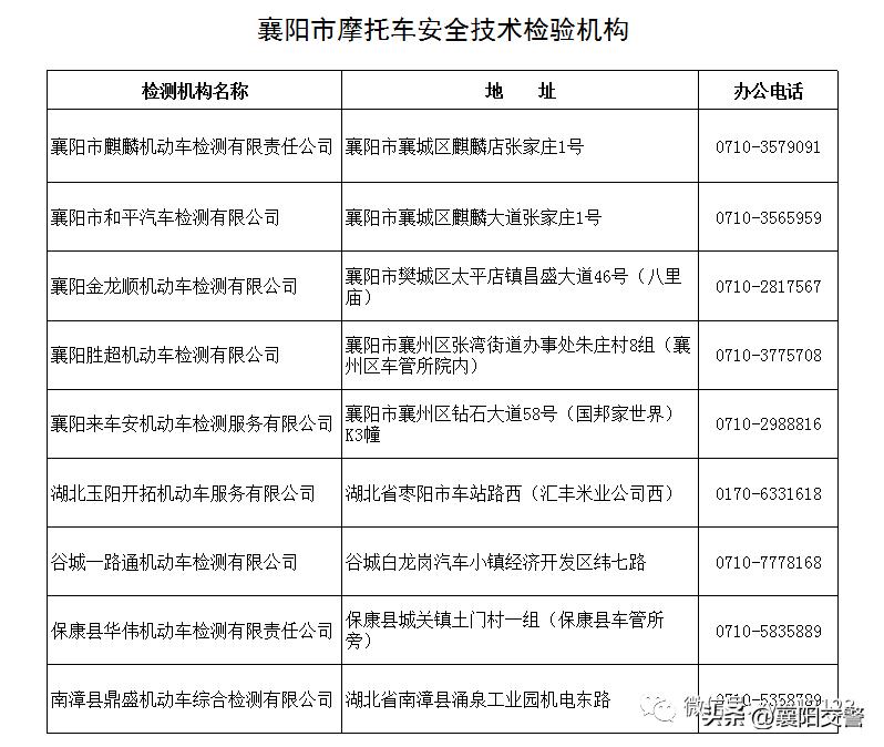
附:辖区内摩托车检测网点
