
2019年成考成绩出来也有几天了,查成绩的那一刻是不是紧张!不过幸好的是成考考试并不难,所以很多学员也陆陆续续的传来了喜讯。
那么成绩出来了之后,就可以高枕无忧、高高挂起了吗?不不不,除了成绩你还需要知道以下这些:


1、湖南省2019年-成人高校招生录取控制分数线

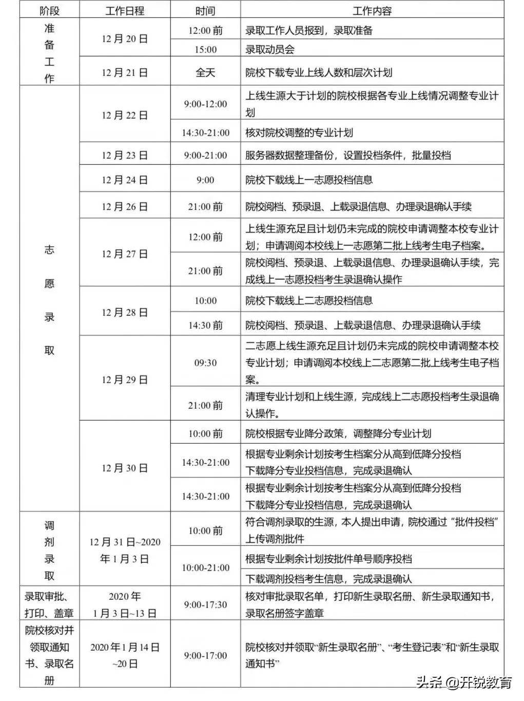
2、湖南省2019年-成人高校招生网上录取进程表

3、加分政策
参加成考的多数是在职人员,部分考生年龄、民族、偏远地区等符合照顾加分条件的,可以享受政策加分。
加分在录取中体现,在录取阶段个人分数会与照顾加分相加进行“投档”录取;
如果文化课没有过省控线,加上政策加分到达省控线那么也可以进入录取程序。
成考录取可能会因报考人数的不均匀,会产生志愿征集、补录等情况,所以大家要及时关注最新动态。
开锐教育三大业务体系包括开锐咨询、开锐网校、开锐少儿,涵盖了职称评审、职业资格培训和少儿STEM教育等不同领域。在广州、深圳、长沙、江苏等地方拥有超过11个直营门店。作为精英职业教育品牌,开锐教育希望能够为广大学员们提供更多优质服务,培养更多为社会服务的人才。
文章部分内容来源于网络,如有侵权,请联系删除。
