来源:中国南方国际心血管病学术会议
高血压急症是临床常见的心血管急症,可导致不同程度的靶器官损害,进而引起严重后果。常用的治疗药物有哪些,应该如何使用呢?
哪些情况属于高血压急症?
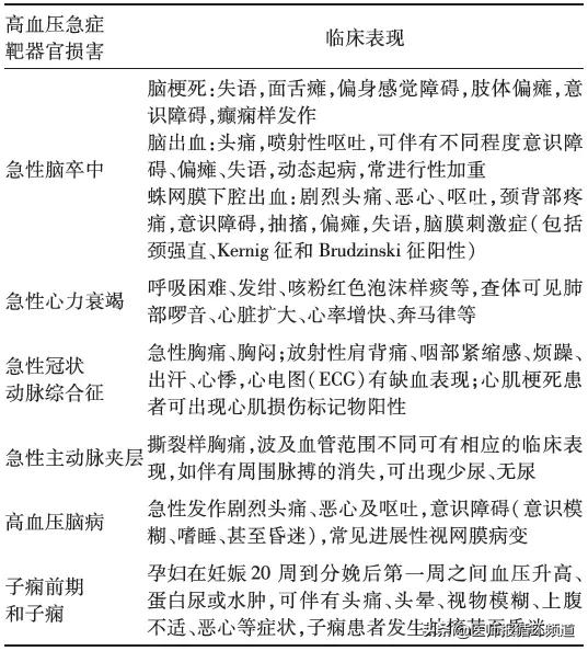
高血压急症是指原发性或继发性高血压患者,在某些诱因作用下,血压突然和明显升高(一般>180/120mmHg),伴有进行性心、脑、肾等重要靶器官功能不全表现。高血压急症包括高血压脑病、颅内出血(脑出血和蛛网膜下腔出血)、脑梗死、急性心力衰竭、ACS(不稳定型心绞痛、急性非ST段抬高型心肌梗死和ST段抬高型心肌梗死)、主动脉夹层、子痫、肾功能不全、嗜铬细胞瘤危象及围术期严重高血压等。
此外,高血压急症还包括下列特殊情况:①收缩压>220mmHg和(或)舒张压>140mmHg;②妊娠期女性或急性肾小球肾炎,血压升高不明显,但危害大。
少数患者病情急骤进展,舒张压持续≥130mmHg,并伴头痛、视力模糊、眼底出血、渗出和视盘水肿,肾损害突出,持续蛋白尿、血尿与管型尿,称为恶性高血压。
表1 高血压急症患者靶器官损害的临床表现

如何选择降压药物?
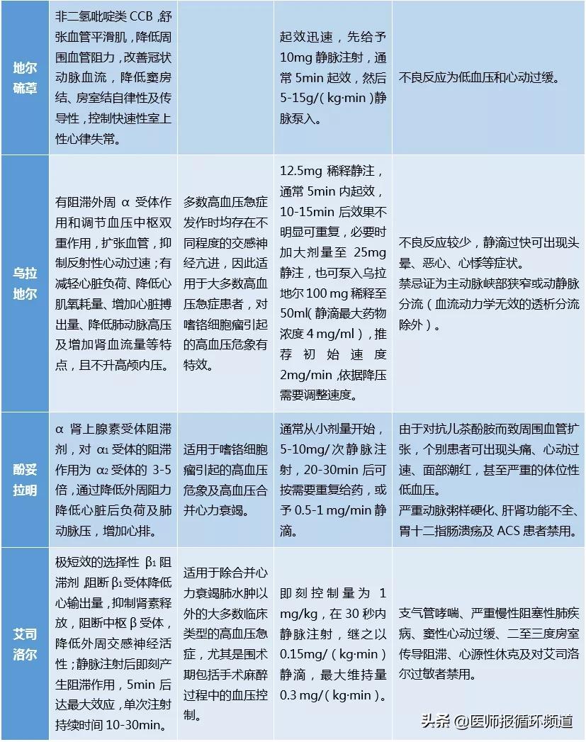
一旦诊断为高血压急症应立即给予降压治疗,多选择静脉用降压药物持续治疗,不应因为对患者整体评估过程而延迟用药。
用药应遵循个体化、小剂量开始、依据目标调整降压的原则,快速平稳降低血压。高血压急症的药物选择主要是基于药物的药理作用和医生的临床经验,根据不同类型选择疗效最佳、不良反应最小的降压药。
表2 常用药物一览表


什么是高血压急症的第一、二、三目标?
血压控制并非越快越好,也并非越低越好,需要在对患者充分评估的基础上,制订个体化的治疗方案,有节奏、有目标地降低血压。
①降压治疗第一目标:在30~60分钟内将血压降至安全水平。由于患者基础血压水平各异、合并的靶器官损害不一,这一安全水平必须根据患者的具体情况决定。除特殊情况外(缺血性卒中、主动脉夹层),建议第1~2小时内使平均动脉压迅速下降但不超过25%。一般掌握在近期血压升高值的2/3左右。
②降压治疗第二目标:在达到第一目标后,应放慢降压速度,加用口服降压药,逐步减慢静脉给药速度,逐渐将血压降至第二目标。建议在后续的2~6小时内将血压降至160/100~110mmHg,根据患者的具体病情适当调整。
③降压治疗第三目标:若第二目标的血压水平可耐受且临床情况稳定,在后续的24~48小时逐步使血压降至正常水平。
表3 各种高血压急症的降压要求和降压目标

高血压急症应避免使用哪种药物?
1. 利血平
利血平肌内注射的作用起效较慢,如短时间内反复注射可导致难以预测的蓄积效应,发生严重低血压,引起明显嗜睡反应,干扰医生对患者神志的判断。
2. 强利尿剂
治疗初始也不宜使用强利尿剂,除非有心力衰竭或液体容量负荷。因为,多数患者发生高血压急症时交感神经系统和RAAS过度激活,外周血管阻力明显升高,体内循环血容量减少,应用高强度利尿存在风险。
参考资料:
1. 国家卫生计生委合理用药专家委员会,中国医师协会高血压专业委员会.高血压合理用药指南(第2 版).中国医学前沿杂志(电子版).2017,9(7):28-126.
2. 中国医师协会急诊医师分会, 中国高血压联盟, 北京高血压防治协会. 中国急诊高血压诊疗专家共识(2017版). 中国急救医学. 2018, 38(1): 1-13.
#超能健康团# #医师报超能团#