国内目前共有12所音乐学院,除了深圳音乐学院为刚刚成立还未正式投入使用外,其他十一所分别为:中央音乐学院、中国音乐学院、上海音乐学院、天津音乐学院、武汉音乐学院、西安音乐学院、四川音乐学院、沈阳音乐学院、星海音乐学院、哈尔滨音乐学院、浙江音乐学院。这就是大家所熟悉的“十一大音乐学院:这十一所院校在教学质量、专业师资、就业等方面均属于佼佼者,在榜单中,其排名如下:

星级排名为6星的中央音乐学院、中国音乐学院比星级排名为2的浙江音乐学院、哈尔滨音乐学院 高出4个星级 。而十一大音乐学院真的差距如此悬殊吗?
实际上,各大榜单的排行考量的因素都有所不同,有的会把院校的建成历史等因素纳入到考察范围内,但十一大音乐学院其实都拥有各自的优势科目和长项。想知道哪所院校更加适合自己,还要有更加深入、全面的了解。小韵为大家汇总了十一大音乐学院的优势科目,来看看你最适合哪个院校~
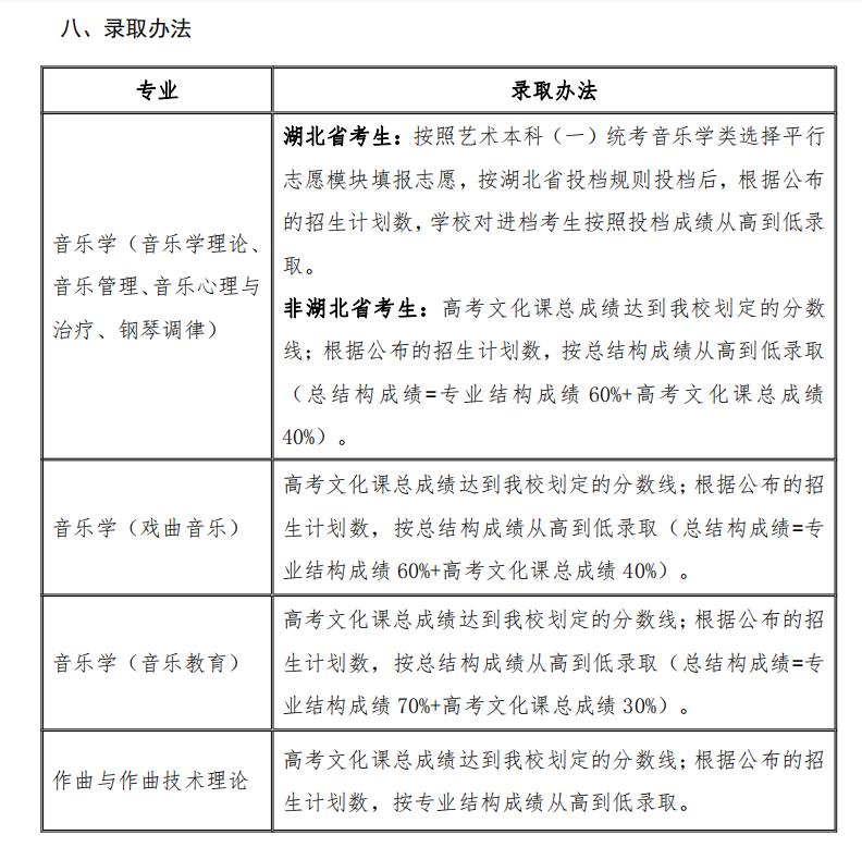
中国音乐学院
中国音乐学院是中国音乐表演艺术研究 全球唯一双导师制博士培养单位 ,拥有音乐与舞蹈学一级学科博士、硕士、学士学位;建有“音乐与舞蹈学”博士后科研流动站。
国家级特色专业: 音乐学
国家级特色专业: 作曲与作曲技术理论
国家级特色专业: 音乐表演
院校所在地:北京
各专业录取原则:

中央音乐学院
中央音乐学院被列入国家“211工程”建设院校,是全国艺术院校中 唯一一所国家重点大学 ,2017年入选国家“双一流”学科建设高校。
国家级特色专业: 音乐学
国家级特色专业: 音乐表演
院校所在地:北京
各专业录取原则:

上海音乐学院
上海音乐学院为国家首批“双一流”建设高校。现为欧洲音乐学院联盟和环太平洋音乐学院联盟成员,与20多个国家和地区的33所世界顶尖或一流音乐院校签署合作办学战略协议。
国家级特色专业: 作曲与作曲技术理论
国家级特色专业: 音乐表演
院校所在地:上海
各专业录取原则:

武汉音乐学院
武汉音乐学院是我国中部地区唯一独立设置的高等音乐学府。学校国家级音乐表演实验教学示范中心是全国2个音乐类国家级实验教学示范中心之一。
国家级特色专业: 音乐学
国家级特色专业: 音乐表演
国家级特色专业: 录音艺术
院校所在地:武汉
各专业录取原则:




天津音乐学院
天津音乐学院是国务院批准的首批硕士学位授予单位。现有国家级特色专业建设点、国家级规划教材、国家级大学生创新创业项目等。
国家级特色专业: 音乐学
国家级特色专业: 音乐表演
院校所在地:天津
各专业录取原则:

哈尔滨音乐学院
哈尔滨音乐学院是黑龙江省唯一独立设置的公办艺术类高等院校,是全国独立设置的十一所专业音乐学院之一,是黑龙江省国内一流学科建设高校之一。
省一流学科建设专业:音乐与舞蹈学
院校所在地:哈尔滨
各专业录取原则:

浙江音乐学院
浙江音乐学院是教育部于2016年3月1*批日**准成立的公办全日制普通高校。由浙江省人民政府举办、省文化和旅游厅主管,浙江省政府与文化和旅游部实施共建。
浙江省一流学科A类:音乐与舞蹈学
院校所在地:杭州
各专业录取原则:

西安音乐学院
西安音乐学院是一所培养音乐艺术专门人才的全日制普通高等学校,是全国11所独立设置的音乐专业院校之一,也是西北地区唯一独立建制的高等音乐学府,为陕西省“国内一流学科”建设高校。
国家级专业综合改革试点: 音乐表演
院校所在地:西安
各专业录取原则:

星海音乐学院
星海音乐学院入选国家大学生文化素质教育基地。2014年以来,学生共获得国际级奖项140项,国家级奖项228项、省部级奖项301项,尤其是在政府最高奖——*钟金**奖评比中,学生连续多届收获殊荣。
国家级特色专业: 音乐学
国家级特色专业: 音乐表演
国家级特色专业: 录音艺术
院校所在地:广州
各专业录取原则:

沈阳音乐学院
沈阳音乐学院(ShenyangConservatoryofMusic)是国家大学生文化素质教育基地、高等学校红色经典艺术教育示范基地、全国学校艺术教育工作先进单位、辽宁省艺术类人才培养基地、辽宁人文社会科学重点研究基地。
国家级特色专业: 音乐表演
国家级特色专业: 作曲与作曲技术理论
院校所在地:沈阳
各专业录取原则:


四川音乐学院
四川音乐学院(Sichuan Conservatory Of Music)简称“川音”,是全国11所独立设置的专业音乐学院之一,全国31所独立设置艺术类院校之一,硕士学位授予单位,全国首批艺术硕士专业学位(MFA)教育试点单位,国家大学生文化素质教育基地,四川省博士后创新实践基地,社会艺术水平考级机构。
国家级特色专业: 作曲与作曲技术理论、音乐表演
省级特色专业:音乐学
院校所在地:成都
各招生专业:(2021采取统考录取)
