急性心力衰竭 (AHF)是指心力衰竭症状和体征迅速发生或恶化,主要临床症状是以肺淤血、体循环淤血以及组织器官低灌注为特征的各种症状及体征。
AHF属心血管危重急症,需紧急进行抢救与治疗。为了尽快达到疗效,AHF急性期时,通常根据患者的收缩压和肺淤血情况,分别选用四类药物—— 利尿药、血管扩张药和/或正性肌力药、血管收缩药 进行静脉给药。
第一类 利尿药
推荐呋塞米,备选托拉塞米、布美他尼。
适用于急性心力衰竭伴肺循环和/或体循环明显淤血以及容量负荷过重的患者,有液体潴留证据的急性心衰患者均应及早应用利尿剂。
利尿药用法:
1.如果平时使用襻利尿剂治疗,最初静脉剂量应不小于长期每日所用剂量。
2.需监测患者症状、尿量、肾功能和电解质。
3.根据患者症状和临床状态调整剂量和疗程。
4.有低灌注表现的患者应在纠正后再使用利尿剂。
(一)呋塞米
■ 用药目的:
用于心力衰竭的治疗。
■ 用法和用量:
静脉注射,起始治疗剂量20~40mg,必要时每隔2小时追加剂量,直至出现满意疗效。维持用药阶段可分次给药。
- 儿童:起始按1mg/kg静脉注射,必要时每隔2小时追加1mg/kg。最大剂量可达每日6mg/kg。新生儿应延长用药间隔。
- 特殊人群用药:老年人慎用,从最小剂量开始用药;妊娠和哺乳期间的妇女慎用。
■ 禁忌证:
无尿、对磺胺药和噻嗪类利尿药过敏者、妊娠前3个月妇女、低钾血症、肝性脑病患者禁用。
■ 不良反应及处理:
体位性低血压、休克、低钾血症、低氯血症、低氯性碱中毒、低钠血症、低钙血症、高尿酸血症。用药应从小剂量开始,根据利尿反应调整剂量。低钾血症时,应注意补充钾盐。
■ 药物相互作用:

(二)托拉塞米
■ 用药目的:
用于心力衰竭的治疗。
■ 用法用量:
- 起始剂量为5mg或10mg,1次/d,缓慢静脉注射,也可用5%葡萄糖注射液或0.9%氯化钠注射液稀释后进行静脉输注。每日最大剂量为40mg,1次/d,疗程不超过1周。
- 特殊人群用药:老年患者用法用量同成年人;对儿童患者是否安全有效尚不明确。
■ 禁忌证:
肾功能衰竭无尿患者、严重排尿困难(如前列腺肥大)患者、肝昏迷患者、对托拉塞米或磺酰尿类过敏患者、低血压、低血容量、低钾或低钠血症患者禁用。
■ 不良反应及处理:
参考呋塞米,但产生失钾程度轻。
■ 药物相互作用:

(三)布美他尼
■ 用药目的:
用于心力衰竭的治疗。
■ 用法用量:
- 静脉注射或肌内注射,成人起始每次0.5~1mg,必要时每隔2~3小时重复,每日最大剂量为10mg。
- 急性肺水肿:静脉注射起始1~2mg,必要时隔20分钟重复,也可2~5mg稀释后缓慢滴注。
- 儿童:肌内或静脉注射剂量为每次0.01~0.02mg/kg,必要时隔4~6h重复。
■ 禁忌证:
对布美他尼以及磺胺药、噻嗪类利尿药过敏者禁用;妊娠3个月以内的孕妇禁用。
■ 不良反应及处理:
偶见肝功能损害、粒细胞减少,肝炎患者易产生肝性脑病,可加重特发性水肿、未婚男性遗精和阴茎勃起困难。其他同呋塞米。
■ 药物相互作用:
药物相互作用同呋塞米。
第二类 血管扩张药
推荐硝酸甘油、硝酸异山梨酯、硝普钠,备选乌拉地尔、重组人脑利钠肽。
可用于急性心力衰竭早期阶段;适用于急性冠状动脉综合征伴心力衰竭的患者;适用于严重心力衰竭、原有后负荷增加以及伴肺淤血或肺水肿患者。
血管扩张药用法:
1.收缩压水平是评估此类药是否适宜的重要指标:收缩压>110mmHg(1mmHg=0.133kPa)的患者通常可安全使用;收缩压在90~110mmHg,应谨慎使用;收缩压<90mmHg,禁忌使用。
2.有明显二尖瓣或主动脉瓣狭窄的患者应慎用。
3.射血分数保留的心力衰竭患者因对容量更加敏感,使用血管扩张药应谨慎。
4.应用过程中需密切监测血压,根据血压情况调整合适的维持剂量。
(四)硝酸甘油
■ 用药目的:
用于心力衰竭的治疗。
■ 用法用量:
- 起始剂量5~10μg/min,每5~10分钟增加5~10μg/min,最大剂量200μg/min。
- 特殊人群用药:老年、儿童患者用药的安全性和效果尚不明确;孕妇及哺乳期妇女慎用。
■ 禁忌证:
对硝酸盐过敏者、心肌梗死急性期(严重低血压及心动过速时)、严重贫血、青光眼、颅内压增高者禁用;禁止与5型磷酸二酯酶*制剂抑**(西地那非)合用。
■ 不良反应及处理:
可见头痛、眩晕、虚弱、心悸、心动过速、直立性低血压、低血压反应、晕厥、面部潮红、药疹和剥脱性皮炎。
■ 药物相互作用:

(五)硝酸异山梨酯
■ 用法用量:
- 静脉滴注,起始剂量1~2mg/h,根据患者反应调整剂量,最大剂量为8~10mg/h。用药期间须密切观察患者心率及血压。
- 特殊人群用药:儿童的安全、有效性尚未建立;老年患者根据对药物的反应调整剂量;妊娠及哺乳期妇女谨慎使用。
■ 禁忌证
参考硝酸甘油。
■ 不良反应及处理:
参考硝酸甘油。
■ 药物相互作用:
与其他血管扩张药、钙拮抗剂、β受体阻滞剂、降压药、三环类抗抑郁药及乙醇合用,可增强硝酸异山梨酯的降血压效应。
(六)硝普钠
■ 用药目的:
用于心力衰竭的治疗,包括急性肺水肿。
■ 用法用量:
- 将50mg硝普钠粉末溶解于5ml 5%葡萄糖溶液中,再稀释于250~1000ml 5%葡萄糖液中,在避光输液瓶中静脉滴注。起始剂量为按体重0.5μg/kg/min。根据治疗反应以0.5μg/kg/min递增,逐渐调整剂量,常用量为3μg/kg/min,极量为10μg/kg/min。总量为3.5mg/kg/min。
- 儿童:静脉滴注,剂量为1.4μg/kg/min,按效应逐渐调整用量。
- 特殊人群用药:老年人用量宜酌减。
■ 禁忌证:
对硝普钠过敏者、代偿性高血压(如动静脉分流或主动脉缩窄)、妊娠及哺乳期妇女。
■ 不良反应及处理:
- 血压降低过快过剧,出现眩晕、大汗、头痛、肌肉颤搐、神经紧张或焦虑,烦躁、胃痛、反射性心动过速或心律不齐。减量给药或停止给药可好转。
- 硫氰酸盐中毒或超量时,可出现运动失调、视力模糊、谵妄、眩晕、头痛、意识丧失、恶心、呕吐、耳鸣、气短;停止给药可好转。
- 氰化物中毒或超量时,可出现反射消失、昏迷、心音遥远、低血压、脉搏消失、皮肤粉红色、呼吸浅、瞳孔散大;应停止给药并对症治疗。
- 皮肤对光敏感和出现皮肤石板蓝样色素沉着,停药后经较长时间才渐退。其他过敏性皮疹,停药后消退较快。
■ 药物相互作用:
第三类 正性肌力药
推荐多巴胺、多巴酚丁胺、去乙酰毛花苷,备选米力农、左西孟旦。
适用于低心排血量综合征,如症状性低血压(收缩压<90mmHg)和/或组织器官低灌注的患者。
正性肌力药用法:
1.症状性低血压伴低心排或低灌注时应尽早使用,而当器官灌注恢复和/或淤血减轻时则应尽快停用。
2.药物的剂量和静脉滴注速度应根据患者的临床反应作调整,强调个体化治疗。
3.此类药物可诱发心动过速、心律失常、心肌缺血等,用药期间应持续心电、血压监测。
4.血压正常、无器官和组织灌注不足的急性心衰患者不宜使用。
5.因低血容量或其他可纠正因素导致的低血压患者,需先去除这些因素再权衡使用。
(七)多巴胺
■ 用药目的:
- 用于心力衰竭引起的休克综合征。
- 补充血容量后休克仍不能纠正者,尤其有少尿及周围血管阻力正常或较低的休克。
- 用于洋地黄和利尿剂无效的心功能不全。
■ 用法用量:
- 静脉滴注,起始剂量为1~5μg/kg/min,10min内以1~4μg/kg/min速度递增,以达到最大疗效。
- 慢性顽固性心力衰竭起始剂量为0.5~2μg/kg/min静脉滴注,逐渐递增。多数患者按1~3μg/kg/min给予即可生效。
- 危重病例起始剂量为5μg/kg/min静脉滴注,然后以5~10μg/kg/min递增至20~50μg/kg/min,以达到满意效应。
- 或本品20mg加入5%葡萄糖注射液200~300ml中静脉滴注,开始时按75~100μg/min滴入,以后根据血压情况,可加快速度和加大浓度,但最大剂量不超过500μg/min。
■ 禁忌证:
嗜铬细胞瘤、快速性心律失常、对多巴胺及其他拟交感胺类药高度敏感者。
■ 不良反应及处理:
可见胸痛、呼吸困难、心悸、心律失常。外周血管长时期收缩可导致局部坏死或坏疽。过量时可出现血压升高,应停药,必要时给予α受体阻滞剂。
■ 药物相互作用:

(八)多巴酚丁胺
■ 用药目的:
用于心力衰竭的治疗。
■ 用法用量:
- 将多巴酚丁胺加于5%葡萄糖液或0.9%氯化钠注射液中稀释后,以滴速2.5~10μg/kg/min给予。剂量<15μg/kg/min时,心率和外周血管阻力基本无变化;偶用>15μg/kg/min,但需注意过大剂量仍然有可能加速心率并产生心律失常。
- 特殊人群用药:在儿童中使用盐酸多巴酚丁胺必须进行严密监测;多巴酚丁胺在老年人中研究尚未进行,但应用预期不受限制;妊娠及哺乳期妇女应用时必须权衡利弊。
■ 禁忌证:
对本品或其他拟交感药过敏者。
■ 不良反应及处理:
可有心悸、恶心、头痛、胸痛、气短等。如出现收缩压增加、心率增快,多与剂量有关,应减量或暂停用药。
■ 药物相互作用:

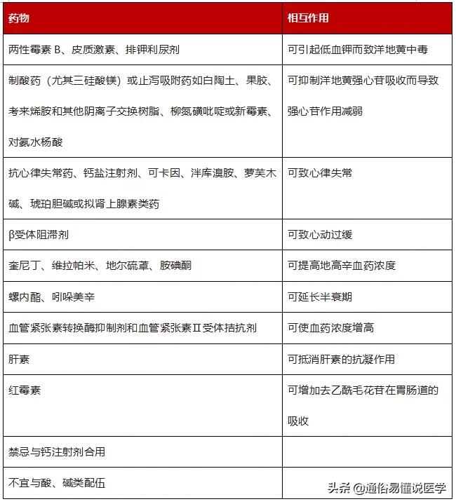
(九)去乙酰毛花苷
■ 用药目的:
用于急性心力衰竭或慢性心力衰竭急性加重的治疗。
■ 用法用量:
- 静脉注射。
- 成人常用量:用5%葡萄糖注射液稀释后缓慢注射,首剂0.4~0.6mg,以后每2~4小时可再给0.2~0.4mg,总量1~1.6mg。
- 小儿常用量:按下列剂量分2~3次间隔3~4h给予。早产儿和足月新生儿或肾功能减退、心肌炎患儿,肌内或静脉注射按体重0.022mg/kg,2周~3岁,按体重0.025mg/kg。静脉注射获满意疗效后,可改用地高辛常用维持量以保持疗效。
- 特殊人群用药:老年人需减少剂量;可通过胎盘,故妊娠后期母体用量可能适当增加,分娩后6周减量。
■ 禁忌证:
预激综合征伴心房颤动或扑动;任何强心苷制剂中毒;室性心动过速;心室颤动;梗阻性肥厚型心肌病(若伴收缩功能不全或心房颤动仍可考虑)。
■ 不良反应及处理:
新出现的心律失常、胃纳不佳或恶心、呕吐(刺激延髓中枢)、下腹痛、异常的无力、软弱。疑有洋地黄中毒时,应作地高辛血药浓度测定。
■ 药物相互作用:

(十)米力农
■ 用药目的:
用于对洋地黄、利尿药、血管扩张剂治疗无效或欠佳的急、慢性顽固性心力衰竭的治疗。
■ 用法用量:
- 首剂负荷剂量为25~75μg/kg,静脉注射,在10min内注入;继以0.375~0.750μg/kg/min静脉滴注维持。
- 特殊人群用药:肾功能损伤显著延长米力农的终末消除半衰期,合并肾功能不全的患者需减慢输液速度;老年人无需采用特殊剂量。
■ 禁忌证:
对米力农过敏患者。
■ 不良反应及处理:
少见头痛、室性心律失常、无力、血小板计数减少;过量时可有低血压、心动过速。如血压过度降低,应减慢输液速度或停止输液。
■ 药物相互作用:

(十一)左西孟旦
■ 用药目的:
传统治疗(利尿剂、血管转换酶*制剂抑**和洋地黄类)疗效不佳,需要增加心肌收缩力的急性失代偿心力衰竭的短期治疗。
■ 用法用量:
- 给药前需稀释。
- 仅用于静脉输注,可通过外周或中央静脉输注给药。
- 初始负荷剂量为6~12μg/kg,时间应>10min,之后应持续输注0.1μg/kg/min。在负荷剂量给药时以及持续给药开始30~60min内,应观察患者的反应,根据患者反应调整剂量。治疗过程中必须对心电图、血压、心率进行监测,同时测定尿量。
- 特殊人群用药:孕妇使用时应权衡利弊后再使用;哺乳期妇女在输注左西孟旦后14d内不可进行授乳。左西孟旦不能用于儿童或18岁以下青少年。老年患者使用,无须调整剂量。
■ 禁忌证:
对左西孟旦或其他任何辅料过敏者;显著影响心室充盈或/和射血功能的机械性阻塞性疾病;严重的肝、肾(肌酸酐清除率<30ml/min)功能损伤的患者;严重低血压和心动过速患者;有尖端扭转型室性心动过速(TdP)病史的患者。
■ 不良反应及处理:
常见头痛、低血压、室性心动过速、低钾血症、失眠、头晕、心动过速、室性早搏、心力衰竭、心肌缺血、早搏、恶心、便秘、腹泻、呕吐、血红蛋白减少等。
■ 药物相互作用:
- 左西孟旦有引起低血压的风险,与其他血管活*药性**物同时输注时应谨慎。
- 健康志愿者同时使用左西孟旦与单硝酸异山梨酯时发生体位性低血压的反应明显增强。
第四类 血管收缩药
推荐去甲肾上腺素、肾上腺素。
适用于应用正性肌力药物后仍出现心原性休克或合并明显低血压状态的患者,升高血压,维持重要脏器的灌注。
血管收缩药用法:
血管收缩药物具有正性肌力活性,也有类似于正性肌力药的不良反应,用药过程中应密切监测,当器官灌注恢复和/或循环淤血减轻时应尽快停用。
(十二)去甲肾上腺素
■ 用药目的:
用于治疗血容量不足所致的休克、低血压。
■ 用法用量:
- 用5%葡萄糖注射液或葡萄糖氯化钠注射液稀释后静脉滴注。
- 成人常用量:开始以8~12μg/min速度滴注,调整滴速以达到血压升到理想水平;维持量为2~4μg/min。必要时可增加剂量,但需注意保持或补足血容量。
- 儿童常用量:开始按体重以0.02~0.1μg/kg/min速度滴注,按需要调节滴速。
■ 禁忌证:
*卡因可**中毒及心动过速患者;对其他拟交感胺类药交叉过敏反应者。
■ 不良反应及处理:
- 药液外漏可引起局部组织坏死,如发现外漏应更换注射部位,进行热敷,并用α受体阻滞剂酚妥拉明作局部浸润注射治疗;
- 去甲肾上腺素强烈的血管收缩可以使重要脏器器官血流减少,如肾血流锐减后尿量减少,因此用药期间多饮水,保持尿量;
- 在缺氧、电解质平衡失调、器质性心脏病患者中或过量时,可出现心律失常;过量时可出现严重头痛及高血压、心率缓慢、呕吐、抽搐。
■ 药物相互作用:

(十三)肾上腺素
■ 用药目的:
用于应用正性肌力药物后仍出现心原性休克或合并明显低血压状态的治疗。
■ 用法用量:
- 常用量:皮下注射,0.25~1mg/次;极量:皮下注射,1mg/次。
- 用于心肺复苏时,首先1mg静脉注射,效果不佳时可每3~5分钟重复静脉注射用药,1~2mg/次,总剂量通常不超过10mg。
■ 禁忌证:
高血压;器质性心脏病;冠状动脉疾病;糖尿病;甲状腺功能亢进;洋地黄中毒;外伤性及出血性休克;心源性哮喘等。
■ 不良反应及处理:
心悸、头痛、血压升高、震颤、无力、眩晕、呕吐、四肢发凉;有时可有心律失常,严重者可由于心室颤动而致死;用药局部水肿、充血、炎症。
■ 药物相互作用:
