孙得贵
中交一航局广西分公司
摘 要: 以某市政道路建设工程项目为背景,介绍了试验段施工方案,分析了水稳层施工技术,包括原材料选择、混合料拌制、混合料运输、混合料摊铺整形以及后期的水稳层养护等,以提升路面施工质量。
关键词: 市政道路工程;水稳层;施工技术;
作者简介: 孙得贵(1986—),男,甘肃景泰人,工程师,从事市政道路工程项目管理和施工管理工作。;

1 工程概况
某工程起点为南流江大桥北面300m处,桩号设计为K0+081.124,道路等级设计为城市主干道,行车速度为80km/h。其中,原路面宽度为24.5m,主道需拓宽,主道为双向八车道,扩宽后宽度为33m。沿公路的施工方式分为三种:一种为新建道路,二为主道拼宽,三为主道加铺。其中,新铺装结构层厚度设计为9cm:上面层厚度为4cm,采用AC-13C改性沥青;黏层采用乳化沥青,沥青用量为0.5L/㎡;中面层采用AC-20C改性沥青。铺面结构中的承重层为底基层,本工程的路面拼宽部分采用水稳混合料,厚度为17cm。
2 施工方案
从工程特点出发,从天气、地质条件、地形、铺装结构层组成、原材料、施工设备、级配碎石垫层等方面进行综合分析,施工单位选择K1+900—K2+200路段的左侧作为试验段,结合试验段的特点优化设计。
3 水稳层施工技术
3.1 铺筑前准备
3.1.1 技术准备
(1)在正式对试验段进行施工之前,应该先对级配碎石垫层的施工质量进行验收,检查的性能指标主要是有:压实度、平整度、宽度、厚度、高程、弯沉值等,性能指标的检测参照设计文件或《公路工程质量检验评定标准》(JTG F80/1—2017)要求。
(2)混合料的拌和、运输、摊铺以及碾压作业必须在2h以内完成,同时确保在混合料凝结之前完成施工。
(3)在摊铺混合料之前,应该对基层表面进行清表作业,确保基层表面不存在明显的杂物或积水,同时保证基层断面处足够洁净。
(4)混合料摊铺之前需要先确定雨水、污水检查井的位置,提前施工钢板并做覆盖处理,检查井口四周的集料碾压是否密实。
3.1.2 测量
(1)基层边缘向外侧30cm处,直线部分以10m为间隔,曲线段以5m间隔设置基准铁桩,铁桩的直径控制在15~25mm之间,桩长设计为60cm,将入土端加工成尖锥状。
(2)高程测量完成以后,用螺栓将横梁与铁栓连接,并做加固处理,横梁采用铁质加工而成,直径12~15mm,长度设计为30cm,保证加固后的横梁保持水平。
(3)在基准铁桩的横梁上侧设置3mm的钢丝绳,将其作为基准线。
(4)基准线的两侧使用专用装置进行绷直处理,钢丝绳的拉力不得低于800N。施工过程中需保证基准桩与基准线不得出现损坏现象,在条件允许的情况下,可以委派专人予以看护。
(5)结合既往施工经验将水稳层的松铺系数暂定为1.25、1.30、1.35,根据水稳层的松铺系数计算出混合料铺设顶面的标高,然后根据标高来对基准线的标高进行调整,反复多次的碾压作业后进行检查,检测得出的压实度作为最终数据来对松铺系数进行优化设计。
3.2 混合料拌和及运输
混合料搅拌前,应检查搅拌设备的性能及使用情况,促使混合料级配及含水量达到设计要求。在原料颗粒级配出现波动时,应对设备进行调试。在搅拌过程中,需要有专人对料仓的生产进行测量,以确保混合料的含水量达到最优,同时要考虑到物料搅拌过程中原料水分的损失以及输送过程中混合料水分的损失,调整混合料的配比,以保证混合料的含水量处于最佳状态。
3.3 摊铺、整形
(1)摊铺机选择使用8820型摊铺机,这种摊铺机的最大摊铺宽度为9m,具备自动调平功能。
(2)开始摊铺作业之前,使用洒水车对垫层表面进行洒水处理,确保垫层表面保持湿润状态。
(3)摊铺作业过程中,采取有效措施来控制摊铺面的平整度。合理控制摊铺速度与混合料搅拌的速度,应该以最低摊铺速度移动,避免频繁启动设备,同时保证运输车辆不会与摊铺机发生碰撞且摊铺设备的分料器处于作业状态,摊铺机摊铺的过程中尽可能减少横向接缝的数量,严格按照现行规范要求对横向接缝进行处理,作业过程中应经常检查摊铺机的传感器与高度控制钢丝及摊铺面的平整度。
(4)为避免摊铺后混合料出现离析,在摊铺前应保证集料搅拌均匀,同时取料时应该严格按照由下向上的顺序进行,混合料在装车过程中,应确保漏斗不会出现空载状态。布料器应保持匀速转动,料槽内的混合料高度不得低于料槽高度的2/3。摊铺作业时,后方应设专人消除集料离析现象,一旦发现立即铲除,并换填新混合料。
3.4 碾压
(1)碾压作业有初压、复压、终压3个工序,首次碾压使用双钢轮压路机进行压实,不得开启振动模式进行碾压。复压时使用振动压路机轻振一遍,然后开启强振碾压3遍后使用胶轮压路机进行碾压。终压使用胶轮压路机碾压至路面不存在轮迹即可。老式振动压路机利用滚轮中的振动轴高速旋转形成激振力,牵动滚轮运动,控制激振力的大小与方向来控制振动作用力的大小,见式(1)。

式(1)中:F0为激振力;m为偏心块偏心质量;e为偏心距;ω为振动轴偏心块角速度。
垂直振动压路机作为一种新型压路机,其是利用2根振动轴反向旋转进行作业。
垂直方向上的激振力:

结合式(2),垂直振动压路机所形成的激振力曲线是正弦曲线,激振力F与周期ω的二次方成正比。简单而言就是当周期增大以后,激振力也会随之增大,在激振力变大的情况下,压路机振动的频率会增大,相应的压路机的作业效率也会提高。垂直振动压路机内装置的是垂直振动激振器,压路机在碾压的过程中,利用激振器沿着垂直方向对混合料进行碾压,同时,水平方向的激振力也会因为作用力的方向相反而刚好抵消,但是垂直方向的激振力则会相互叠加,对混合料进行碾压,促使水稳层混合料碾压更为密实。这种压路机可以有效地避免常规性压路机因“圆振动”技术而导致混合料出现松动现象,进而提高水稳层的压实质量与碾压效率。相对而言,双缸垂直振动压路机的碾压效率更高,且碾压的质量也更好。
(2)压路机在作业时,直线段应从水稳层两侧向中间进行碾压,曲线段则应从路肩的内侧向外侧进行碾压,压路机单趟碾压的重叠宽度不得低于1/3轮胎宽度,压路机的后轮需超出两端水稳层的接缝部位。碾压速度保持在1.5~1.7km/h为宜,边部需要额外的碾压2~3遍。
(3)压路机应避免在已经完成碾压的路面掉头或刹车,以保证水稳层表面的外观质量不会受到影响。
(4)压路机压实过程中,水稳层表面始终保持湿润状态,若表层水分蒸发太快,应及时洒水处理,但要严格控制洒水量,避免水稳层表面过湿,造成质量缺陷。
(5)碾压过程中,假若遇到弹簧土、起皮、松散等现象时,那么则需要将该部分混合料翻开再摊铺,以保证质量达到合格标准。
(6)水稳层碾压完成应及时封堵道路,禁止车辆通行。
3.5 接缝处理
水稳层混合料摊铺过程中,应该保证混合料摊铺具备连续性,如果需要暂停摊铺,需要设置横向接缝,在下次摊铺前需对横缝进行处理。当摊铺至桥涵区域时,需要在桥涵两侧设置横向施工缝,基层横向施工缝与桥头的尾端应保持吻合。
横向施工缝与行车道中心线保持相互垂直状态,横缝设置要求如下:
(1)施工人员在前一天摊铺的尾端混合料进行平整处理,沿着混合料外侧设置两根方木,方木顶面与混合料的顶面保持平齐。
(2)在方木的外侧回填碎石,回填的长度应控制在3m内,厚度以超过方木的高度为宜,然后开始进行碾压处理。
(3)二次摊铺混合料之前,施工人员将回填碎石与方木外运,对作业面进行清理。
(4)摊铺机移动至水稳层的尾端,开始重新摊铺新的混合料。
(5)如果暂停摊铺作业时间超过2h,则需要按照上述方案设置横缝,并将已经完成摊铺但是并未压实的混合料铲除,对于已经完成摊铺,且碾压合格部分的水稳层,将其尾端设置为与道路中心线相互垂直的开挖断面,将摊铺机停在已经碾压合格的路面上,摊铺机下方设置木板,模板的高度应结合实际情况合理控制,然后开始摊铺新混合料,碾压应该沿着横向移动。
(6)新旧路面衔接处,应安排专人进行人工整平处理,并喷洒水泥浆,以保证接缝处平整。
3.6 自检与抽检
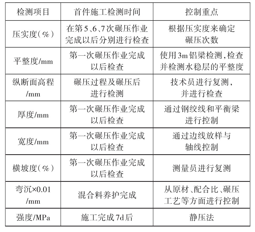
(1)基层施工完成以后,应该对基层的弯沉值、平整度、宽度、厚度以及横坡进行检查(见表1~表2)。检查的标准可以参照设计文件或《公路工程质量检验评定标准》(JTG F80/1—2017)。施工单位在自检合格以后,报监理单位进行质量验收,验收合格开始对下一道工序施工。
表1 水稳碎石底基层实测项目要求 *载下**原图

表2 实测项目检测内容 *载下**原图

(2)外观质量鉴定:水稳层表面不出现松散、坑洼、轮迹。混合料连续离析的长度不超出10m,路面累计离析长度不超出50m。
3.7 成品保护
碾压作业完成以后,使用小夯机对压路机无法触及的边缘、转角部位进行夯实处理。并使用土工布进行养生处理,养生的时间不得低于7d。使用洒水车开始洒水养护,每日的洒水量与洒水次数根据当日的气温进行确定,养护过程中必须保证水稳层表面始终处于湿润状态。水稳层养护过程中,应该封闭交通,严禁车辆通行。在水稳层两个端口设置警戒线与警示牌,并委派专人看护。
4 结语
在城市化发展不断加快的背景下,水稳层施工技术在道路建设工程中的运用频率越来越高。施工人员应该加大对此方面技术的研究力度,以保证水稳层施工质量满足设计及规范要求。
参考文献
[1] 苟强.水稳层施工技术在露天矿山运输道路施工中的应用[J].露天采矿技术,2021(5):59-61.
[2] 吴丽琴.探讨市政道路工程中水稳层施工技术[J].四川水泥,2021(9):269-270.
[3] 代波.路面水稳层分次摊铺一次成形施工技术与质量控制[J].公路,2010(6):144-146.

声明: 我们尊重原创,也注重分享。有部分内容来自互联网,版权归原作者所有,仅供学习参考之用,禁止用于商业用途,如无意中侵犯了哪个媒体、公司、企业或个人等的知识产权,请联系删除(邮箱:glyhzx@126.com),另本头条号推送内容仅代表作者观点,与头条号运营方无关,内容真伪请读者自行鉴别,本头条号不承担任何责任。