
北京公积金投诉流程
2021年我被违法辞退了,在公司我干了6年多,和老板协商赔偿的问题,老板说没有钱。。。公司的东西你随便拿,冰箱 啊,微波炉啊之类的,总之就是要钱没有,让我自己想办法。。。
我12月份开始走上了维权的道路。看了看法律条文,劳动合同法,公积金管理条例之类的给大家整理一下时间线。
今天聊一下已经结束 的公积金投诉。下面是摘抄法律条文:
“住房公积金管理条例实施日期:2019-03-24发文字号:中华人民共和国国务院令第350号
第一条 为了加强对住房公积金的管理,维护住房公积金所有者的合法权益,促进城镇住房建设,提高城镇居民的居住水平,制定本条例。
第十五条 单位录用职工的,应当自录用之日起30日内向住房公积金管理中心办理缴存登记,并办理职工住房公积金账户的设立或者转移手续。单位与职工终止劳动关系的,单位应当自劳动关系终止之日起30日内向住房公积金管理中心办理变更登记,并办理职工住房公积金账户转移或者封存手续。
第十八条 职工和单位住房公积金的缴存比例均不得低于职工上一年度月平均工资的5%;有条件的城市,可以适当提高缴存比例。具体缴存比例由住房公积金管理委员会拟订,经本级人民政府审核后,报省、自治区、直辖市人民政府批准。'
个人总结一下,城镇户口就是所谓的非农业家庭,公司必须为其缴纳公积金,北京是月工资12%,根据公司经营情况,如果经营不好,通过工会之类的协商,可以从12%变成5%,什么时候效益好了,再给补回来,大概可能是那个意思。
我是非农业户口,所以我就去网上投诉了。给我回复的大概是这样。
您好:
如您的户籍属于城镇户籍,那么单位应该为您缴纳住房公积金。请您携带以下材料,到我中心管理部现场进行维权,以执法人员现场审核答复为准。提交的材料主要是证明自己投诉事实的资料, 包括(1)投诉人身份证件原件;(2)投诉人与被投诉单位之间存在劳动关系证据,如劳动合同、离职材料、劳动仲裁决定书或者人民法院判决书等原件;(3)投诉人在职期间的工资收入证据,如工资条、社保缴费明细、银行代发工资明细等原件。
业务网点请您参阅 http://gjj.beijing.gov.cn/web/zwfw5/ywwdfw/1735655/index.html 如您还有其他问题可咨询公积金热线010-12329。
我又把合同,解除 劳动合同通知,银行流水,弄成附件,在网上又投诉 了一遍。隔天公积金的工作人员打电话说,让带着东西去网点投诉,网上的不行。
这里说一下,建行打银行流水,5年以上要收费60一份,当天不能打出来,需要先申请 ,然后网点返到总部,总部再查询完了,下发到网点,记着点网点电话,网点不着急不会主动打,隔2天,打一下可能就可以打印流水了。
2021年12月17号,带着劳动合同,银行流水,解除劳动合同通知,就去了海淀公积金中关村管理部,上午到的,人看流水说前几个月转账没有公司名,让我去打个税,我说没交税也能打吗,人说可以,这前一直没关注过这个。

公积金到联想桥政务分中心
个税清单不会打,问那里面有老师,会给一张纸,19年之前的登一个网站,19年以后的一个网站。也可以留言私信我。查询了一下公司给报的个税收入,有几个月不是按照实际收入申报的,最后一个月也没有申报,因为当时想着能挽回点损失就挽回点,就按照那个低的收入计算了,如果 不着急,可以去税务部门投诉一下,让公司给更正。

海淀区政务服务中心联想桥分中心

2018年度前个人所得税网上开具流程


2019年个人所得税开具流程
打印完,1点30公积金上班,就开始填材料,那天学而思的员工好几个,都是投诉这公司的。

公积金投诉材料工资统计表

北京住房公积金管理中心执法投诉受理登记表

个税清单
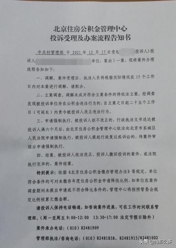
填完材料给一张告知书

北京住房公积金管理中心投诉受理及办案流程告知书
2021年12月28号,公积金工作人员,电话通知核算3万多,等公司元旦后去核算。
2022年2月16号,公积金工作人员,电话通知说公司已经补缴公积金,让自己查一下,如果 到账,我们就结案了。北京通,公积金绑定的银行卡,都查到3万多已经到账,虽然不到退休取不出来,但是也是一笔收入。
总的流程大概2个月,这是公司配合的情况下,如果公司不配合,可能还要法院执行,也得1,2年。如果 此文对你有帮助,请帮忙收藏点赞加关注哈!劳动仲裁和社保投诉还没完结,等完结了再总结 。