
近期,复旦上医科研团队取得了多项突破。敲黑板!快来一起看看2021年11月的科研成果吧~
以下成果据学校、上海医学院官网等整理。
2021.11主要科研成果
Alastair Murchie-陈东戎课题组报道Twister核酶的新生物学功能
日前,生物医学研究院Alastair Murchie-陈东戎课题组在Nucleic Acids Research发表题为“The function of twister ribozyme variants in non-LTR retrotransposition in Schistosoma mansoni”的研究成果,报道了Twister核酶参与S.mansoni基因组中perere-3 non-LTR逆转座的生物学功能。
该研究首次报道了twister核酶的天然生物学功能,Twister变体的发现拓宽了twister核酶的定义和分布范围,为揭示同类型自剪切核酶变体的功能提供了新思路。此外,Twister变体集中分布在导致肝脏和肠血吸虫病的主要病原体S.mansoni中,通过干扰Twister核酶自剪切,可能实现血吸虫基因组逆转座的调控,从而破坏病原体侵染宿主的能力、适应性以及抗药性。

潘东宁/唐惠儒合作揭示天冬酰胺可促进脂肪细胞产热和糖酵解
日前,复旦大学基础医学院潘东宁研究员和复旦大学生命科学学院唐惠儒教授在EMBO J合作发表题为“Asparagine reinforces mTORC1 signaling to boost thermogenesis and glycolysis in adipose tissues”的研究成果。该研究发现,天冬酰胺可激活棕色/米色脂肪产热和糖酵解,改善全身代谢稳态。
本研究发现,在小鼠饮水中补充天冬酰胺,提高循环天冬酰胺水平,能促进棕色脂肪产热和白色脂肪米色化,提高小鼠对寒冷的耐受能力。使用高脂饮食诱导肥胖,同时给予天冬酰胺饮水,小鼠对β3肾上腺素能受体激动剂的敏感性提高、体重增长减缓、糖耐量改善。对处理后的脂肪细胞进行代谢组和基因表达分析,发现天冬酰胺可激活mTORC1信号通路,一方面促进糖酵解关键酶的翻译,使糖酵解通路流量增加,另一方面诱导产热相关基因的表达,启动产热程序。这一研究成果完善了我们对氨基酸调节产热脂肪功能的认识,并为利用天冬酰胺作为营养补充来预防和缓解肥胖提供了实验基础。

顾宏周团队报道特异且紧密结合镍离子的DNA序列
11月4日,生物医学研究院顾宏周团队在Analytical Chemistry杂志发表了题为“Small DNAs that Bind Nickel(II) Specifically and Tightly”的论文,首次报道了两条可以特异性结合Ni2+的DNA序列(核酸适配体),与现有的其余Ni2+识别分子不同,这些序列可以高度区分类似离子,如 Co2+等。有意思的是,此次发现的特异识别Ni2+的DNA序列尽管只有60-70个碱基,但在如8 M 尿素和 50 mM EDTA 的苛刻变性条件下依然保持与Ni2+结合。

章平肇副研究员参与多学科团队合作揭示CRL2-KLHDC3 E3连接酶复合体调控卵巢癌细胞铁死亡的分子机制
复旦大学基础医学院病理系章平肇副研究员、生命科学学院王陈继副研究员和哥伦比亚大学顾伟教授、上海市第一妇婴保健院高昆研究员合作,在11月6日Cell Death & Differentiation杂志在线发表了题为“CRL2-KLHDC3 E3 ubiquitin ligase complex suppresses ferroptosis through promoting p14ARF degradation”的最新研究成果。
p14ARF是一个半衰期很短的蛋白,其蛋白稳定性主受Cullin家族的E3连接酶控制,但其分子细节还不清楚。研究人员通过siRNA筛选和蛋白复合体亲和纯化质谱等技术手段,鉴定到Cul2 E3连接酶的底物识别亚基KLHDC3是介导该过程的具体分子。KLHDC3在卵巢癌中显著上调表达。KLHDC3和Cul3、RBX1蛋白组装成一个E3泛素连接酶复合体,介导了 p14ARF的泛素化降解。KLHDC3高表达导致的p14ARF蛋白水平下降解除了 p14ARF对NRF2 的抑制作用,促进了 NRF2 介导的SLC7A11表达,抑制铁死亡,从而达到促进肿瘤的目的。研究人员还发现p14ARF C末端的一个RGPG基序是其结合KLHDC3所必需。有趣的是,该基序在小鼠同源蛋白p19arf中是不存在的,实验也证实小鼠的Klhdc3对p19arf源没有调控作用。这一现象可能和人、鼠在进化过程中不同的肿瘤抑制途径有关。

沈晓燕团队揭示炎性肠病肠上皮屏障功能障碍新机制
11月8日,复旦大学药学院沈晓燕课题组联合南京中医药大学沈卫星课题组,以及澳门科技大学周华研究团队,在The EMBO Journal期刊在线发表了标题为SNX10-mediated LPS sensing causes intestinal barrier dysfunction via a caspase-5-dependent signaling cascade的研究成果。研究揭示OMV通过内化的方式进入人肠上皮细胞中的早期内体中,进而诱导SNX10介导的caspase-5和PIKfyve在早期内体膜上的募集,随后触发LPS释放到细胞质中,并被caspase-5感知。激活的caspase-5引起Lyn磷酸化,诱导Snail/Slug的核转位,并导致E-cadherin下调,最终破坏肠上皮屏障功能。该研究发现了一个新的信号轴,其中支架蛋白SNX10提供了一个平台,用于整合LPS释放、感知和信号转导的分子机器的组装和定位。该研究揭示了IBD肠上皮屏障功能障碍新分子机制,为IBD的预防和治疗提供了药物靶标。

王明贵作为中国地区牵头人的耐药菌国际多中心临床研究成果发表于Lancet Infect Dis杂志
11月9日,一项大型耐药菌国际多中心临床研究成果《碳青霉烯类耐药肺炎克雷伯菌复合体感染的临床预后及细菌特征:一项前瞻性、国际多中心、病例队列研究(CRACKLE-2)》(Clinical outcomes and bacterial characteristics of carbapenem-resistant Klebsiella pneumoniae complex among patients from different global regions (CRACKLE-2): a prospective, multi-centre, cohort study)在线发表于《柳叶刀-感染性疾病》杂志(Lancet Infect Dis)。
作为国内牵头单位及中心实验室,华山医院抗生素研究所自2017年起开始参与CRACKLE-2项目,王明贵教授作为整体项目的核心专家及Publication Committee Member,全程参与了项目的设计、执行、数据统计、文章的撰写与发表工作;抗生素研究所多位成员参与此项目研究,负责与美国项目管理方(杜克大学临床研究研究所)及国内参与单位间的联络、协调,临床数据收集及录入,中国地区临床分离菌的收集、保存及二代测序分析等研究。本研究对于加强国际合作,了解熟悉国际一流临床研究的流程和技术规范,构建我国耐药菌临床研究网络,锻炼团队临床研究能力均具有重要作用。

博士研究生纪红蕾在先心病危险因素研究领域取得新进展
11月10日,JAMA Network Open发表了复旦大学公共卫生学院博士研究生纪红蕾为第一作者的研究论文,题目为“Association of Maternal History of Spontaneous Abortion and Stillbirth With Risk of Congenital Heart Disease in Offspring of Women With vs Without Type 2 Diabetes”。

纪红蕾参与的研究团队开展了基于出生登记系统的全人群队列研究,她的论文评估了母亲自然流产史和死产史与先心病的关联,并研究了母亲糖尿病在这个关联中的效应修饰作用。研究纳入了1642 534名子代,在控制多种潜在混杂因素后,发现母亲自然流产史和死产史的子代患先心病的风险分别增加了16%(风险比1.16,95%可信区间1.13-1.20)和49%(风险比1.49,95%可信区间1.32-1.68)。研究还发现了这种关联存在显著的剂量反应关系,其中,母亲有3次及以上自然流产史的子代患先心病的风险比为1.60(95%可信区间1.39-1.84);母亲有多次死产史的子代患先心病的风险比为2.75(95%可信区间1.63-4.65)。上述关联在母亲孕前患有2型糖尿病的人群中进一步增强(自然流产史:风险比1.65,95%区间1.37-1.97;死产史:风险比1.74,95%区间1.06-2.85)。这些研究发现有助于高危人群的识别,并在高危人群中通过详尽的胎儿心脏评估提高先心病的产前诊断效率,从而使更多的患儿从中获益。研究结果也强调了在育龄妇女中筛查2型糖尿病的重要性。
钱茂祥课题组与胡晋川团队合作开发单碱基分辨率DNA氧化损伤测序方法
11月12日,儿科医院钱茂祥课题组的生信团队与复旦大学生物医学研究院的胡晋川课题组的实验团队合作在Nucleic Acids Research 杂志在线发表了题为Genome-wide analysis of 8-oxo-7,8-dihydro-2'-deoxyguanosine at single-nucleotide resolution unveils reduced occurrence of oxidative damage at G-quadruplex sites 的研究论文,开发了一种能以单碱基分辨率特异性检测OG损伤的测序方法CLAPS-seq (Chemical Labeling And Polymerase Stalling Sequencing),检测了HeLa细胞中内源和外源OG损伤的分布,发现了G4结构会阻碍OG损伤的形成。

袁正宏/陈捷亮团队揭示乙肝病毒微染色体逃避清除的表观调控机制
近日,肝病学领域国际学术期刊Hepatology在线发表了复旦大学基础医学院病原生物学系暨医学分子病毒学教育部/卫健委重点实验室袁正宏/陈捷亮团队题为“Hepatitis B Virus cccDNA Minichromosomes in Distinct Epigenetic Transcriptional States Differ in Their Vulnerability to Damage”的研究论文(DOI: 10.1002/hep.32245)。该研究基于多种体内外乙型肝炎病毒(HBV)微染色体模型,首次系统阐明不同转录活性和表观状态的HBV微染色体在稳定性和抗清除方面存在差异,并由此提出促进HBV基因储存库清除的新对策。研究结果证实,将组蛋白去乙酰化酶*制剂抑**Belinostat处理含cccDNA的细胞,能上调cccDNA上H3和H4组蛋白的总乙酰化水平并增加cccDNA的可及性,由此提升AOPBEC3A对cccDNA的脱氨基效率。

该研究首次揭示了转录活性和表观调控对HBV cccDNA微染色体稳定性的影响,加深了对cccDNA异质性存留方式和清除机制的认知,为研发靶向清除HBV基因储存库的策略提供了新视角和理论技术支撑。
徐延勇揭示ATF3在非酒精性脂肪性肝病中的保护作用及机制
近日,复旦大学基础医学院徐延勇研究员(青年) 与东北俄亥俄医科大学张焱桥教授团队联合在Diabetes杂志发表题为“Hepatocytic Activating Transcription Factor3 Protects Against Steatohepatitis via Hepatocyte Nuclear Factor 4α”的论文。

该工作发现:NAFLD/NASH病人及模型小鼠肝脏ATF3蛋白表达显著降低。深入机制研究发现,代谢压力可诱使肝mircoRNA149表达上调从而抑制ATF3表达。肝细胞特异性恢复或过表达ATF3,可通过HNF4α 促进甘油三酯水解能力(TGH)及脂肪酸氧化(FAO),同时抑制小鼠肠道对胆固醇和游离脂肪酸的摄取,降低肝脏脂质蓄积,抑制炎症及细胞凋亡,阻抑NAFLD/NASH进程。该研究提示ATF3可能是潜在有效治疗NAFLD/NASH的药物靶点。也是首次系统的揭示了ATF3在NAFLD/NASH进程中保护作用及机制。
孙宁课题组发现转录因子E2A可调控胚胎干细胞来源窦房结样细胞的分化
近日,复旦大学基础医学院生理与病理生理学系孙宁研究员团队/浙江大学梁平研究员团队在《柳叶刀(Lancet)》子刊EBioMedicine上发表题为“E2A ablation enhances proportion of nodal-like cardiomyocytes in cardiac-specific differentiation of human embryonic stem cells”的研究成果,研究者发现转录因子E2A参与调控胚胎干细胞来源的窦房结样细胞的分化。
研究人员发现在转录因子TCF3敲除后,人胚胎干细胞(hESC)来源的心肌细胞呈现收缩频率增加、细胞体积减少、收缩力减弱、特异性离子通道表达增加等窦房结样细胞表型,同时TBX18、TBX5、SHOX2等窦房结细胞分化关键调控因子表达水平显著增多。RNA-seq数据表明该窦房结样细胞表达谱与人胚胎12周窦房结组织极为相似;膜片钳及微电极多阵列对电生理活性的检测也证明窦房结样细胞比例大幅增加,其可形成多处起搏位点。进一步研究发现转录因子TCF3可能通过调控Notch通路的活性,影响hESC向心肌细胞分化过程中的细胞命运决定。该研究首次提示转录因子E2A可参与调控窦房结样细胞的生成,为探索起搏细胞紊乱的机制提供了新的思路,也为日后纯化生物起搏器的种子细胞指明了方向。

余勇夫、秦国友课题组合作研究在心血管疾病健康领域取得进展
近期,复旦大学公共卫生学院余勇夫、秦国友课题组和丹麦奥胡斯大学Jiong Li教授课题组以及闵行区疾病预防控制中心许慧琳副主任医师课题组合作研究在心血管疾病健康领域取得进展,研究成果为“Gestational diabetes mellitus and the risks of overall and type-specific cardiovascular diseases: a population- and sibling-matched cohort study”和“Time-varying association between body mass index and all-cause mortality in patients with hypertension”,分别发表在Diabetes Care和 International Journal of Obesity。
妊娠糖尿病与总体和特异性心血管疾病的风险
余勇夫团队进行了一项基于大样本人群的队列研究,利用全队列和同胞配对分析探索妊娠糖尿病与总体和特异性心血管疾病风险之间的关系,以及评估这些关联是否因孕前肥胖或母亲CVD史而改变。这项研究还使用中介分析量化了GDM后2型糖尿病的影响。
研究发现,有GDM病史的女性总体CVD风险增加40%(风险比[HR]:1.40,95% CI:1.35–1.45)。同胞匹配分析得出了相似的结果(HR:1.44,95% CI:1.28–1.62)。由GDM后发生的 2 型糖尿病解释的 GDM 与总体 CVD 之间的关联的比例为 23.3% (15.4-32.8%)。研究还观察到特定心血管疾病的风险增加,包括中风风险增加 65%,心肌梗死、心力衰竭和外周动脉疾病的风险增加两倍以上。此外,在患有 GDM 和孕前肥胖或有 CVD 母亲病史的女性中,总体CVD风险升高更为明显。从公共卫生角度来看,持续监测有 GDM 病史的女性,尤其是那些有孕前肥胖或母亲 CVD 病史的女性,可能会提供更好的机会来降低其心血管风险。
高血压患者中体质指数对全因死亡的时变影响
余勇夫、秦国友课题组和闵行区疾病预防控制中心许慧琳副主任医师课题组合作,开展了一项基于人群的大样本量回顾性队列研究。该研究收集了上海市闵行区电子健康信息系统(EHR)的数据,采用变系数Cox回归模型研究高血压人群中的基线BMI与全因死亡之间的关联。
结果发现,与正常体重(18.5-22.9 kg/m2)相比,体重过轻(<18.5 kg/m2)和二级肥胖(≥30 kg/m2)的高血压患者与更高的死亡率相关(低体重和二级肥胖随访1年和10年的风险比(HR)分别为:1.51 (95% CI:1.39-1.65)、1.27(95% CI:1.15-1.41)和1.08(95% CI:0.96-1.21) 和 1.16(95% CI:1.03-1.30)。然而,超重(23-24.9 kg/m2)和一级肥胖(25-29.9 kg/m2)与较低的死亡率相关,尽管保护作用随着时间的推移而逐渐减弱(超重和一级肥胖随访1年和10年的 HR分别为:0.85(95% CI:0.81-0.90)、0.96(95% CI:0.91-1.02)和 0.80(95% CI:0.76-0.84) 和 1.04(95% CI:0.99-1.10))。本研究突出了亚洲人群中超重和一级肥胖的生存优势,强调对不同患者提供差异化的体重管理策略。

刘星课题组在饮食与肝病风险领域取得进展
近期,复旦大学刘星课题组联合美国哈佛大学公共卫生学院营养系张学宏团队在全谷物和膳食纤维摄入与肝癌风险和慢性肝病死亡关联研究方面取得进展,研究结果以“Higher intake of whole grains and dietary fiber are associated with lower risk of liver cancer and chronic liver disease mortality”为题发表在Nature Communications杂志上。

本研究是迄今为止规模最大的评估全谷物和膳食纤维摄入量与肝癌风险和CLD死亡关联的队列研究。由于样本量大,对来自不同食物来源的膳食纤维进行了详细的分析,并研究了原发性肝癌的两种主要病理类型。
汤其群/钱淑文团队发现巨噬细胞促进脂肪组织产热的新机制
11月15日,复旦大学汤其群/钱淑文团队在Nature Metabolism上发表了题为Slit3 secreted from M2-like macrophages increases sympathetic activity and thermogenesis in adipose tissue的研究成果。该研究发现,脂肪组织内M2样巨噬细胞分泌Slit3蛋白,结合交感神经上的受体Robo1,激活Ca2+/CaMKⅡ通路促进去甲肾上腺素分泌,从而增加脂肪细胞的分解代谢和产热,提高小鼠的冷耐受能力。该研究提出了M2巨噬细胞/Slit3/交感神经/脂肪细胞轴这一米色脂肪激活新机制。

本研究交叉结合了生物化学(脂肪代谢),免疫学(巨噬细胞),神经生物学(交感神经)的等多领域研究,首次发现了脂肪组织M2样巨噬细胞/Slit3/交感神经/脂肪细胞轴的作用。这一研究结果揭示了脂肪组织产热的新机制,完善了我们对于机体冷气候适应方式的认知,为寻找预防和治疗肥胖的手段提供新思路。

汪昕团队在神经元核内包涵体病研究中取得重要突破
近日,复旦大学附属中山医院神经内科汪昕教授团队发现,一种以前尚未认识的异常多聚甘氨酸蛋白(polyG)聚集是成人型神经元核内包涵体病的关键发生机制。该研究成果近期已在线发表于神经病学顶级期刊——神经病理学报(Acta Neuropathologica)上。
该研究发现NOTCH2NLC基因GGC扩增能翻译产生异常的polyG蛋白,这种蛋白聚集并沉积体内是NIID患者中核内包涵体形成的主要机制。值得注意的是,既往研究已发现另一种GGC三核苷酸重复扩增神经退行性疾病,脆性X相关震颤-共济失调综合征也存在polyG致病蛋白沉积。因此,NIID是第二种被证明的polyG蛋白疾病。

本研究结合基础科研与临床病理,对NIID的疾病机制提出了科学有力的解释,研究成果将有助于寻找该病的特异性治疗靶标。尽管目前尚缺少根治NIID的手段,通过积极的治疗仍能够控制和延缓病情进展,提高患者生活质量。
姚振威团队两项科研成果在《美国科学院院报》和《先进科学》发表
近期,复旦大学附属华山医院放射科姚振威教授团队合作的关于中枢神经系统免疫炎性疾病及肝纤维化的两项研究成果分别发表于高影响力学术期刊《美国科学院院报》杂志和《先进科学》杂志。
姚振威教授团队与哈佛大学医院学麻省总医院John W. Chen教授团队合作的一项科研成果以《D-甘露糖抑制中枢神经炎性疾病氧化应激反应并阻断吞噬反应》(D-mannose suppresses oxidative response and blocks phagocytosis in experimental neuroinflammation)为题,近期在《美国科学院院报》(PNAS)发表。研究成果初步验证了D-甘露糖有望成为多发性硬化及其它神经炎性疾病的一种有效治疗选择。基于研究已经获得专利,此分子影像学成像体系有望转化为临床应用。

姚振威教授团队联合复旦大学材料科学系步文博教授团队于《先进科学》(Advanced Science)杂志发表题为《利用铋基纳米探针的能量依赖性衰减特性实现肝纤维化的CT诊断》(Harnessing X-ray Energy Dependent Attenuation of Bismuth-Based Nanoprobes for Accurate Diagnosis of Liver Fibrosis)的文章。该研究提出了基于铋基造影剂的能量依赖性衰减特性的创新策略,设计制备了具备肝纤维化主动靶向功能的铋基纳米探针BiF3@PDA@HA 作为CT造影剂首次应用于肝纤维化的能谱CT诊断。

徐飚教授、胡屹副教授课题组在结核病治疗药物监测研究领域取得重要进展
复旦大学公共卫生学院结核病研究中心、流行病学教研室,徐飚教授、胡屹副教授课题组与瑞典卡罗林斯卡大学、瑞典林雪平大学、荷兰格罗宁根大学、澳大利亚悉尼大学在结核病精准化治疗研究领域展开长期、密切合作并取得重要研究进展。相关研究成果先后两次发表在European Respiratory Journal以及Clinical Infectious Diseases、Clinical Microbiology and Infection、British Journal of Clinical Pharmacology、Journal of Chromatography B等杂志,并在2019年第50届、2020年第51届、2021年第52届世界肺部健康大会上进行了系列口头报告。
本研究首次确定了莫西沙星和利奈唑胺的临床目标值。同时确定了大部分药物的AUC/MIC目标值与治疗效果相关,尤其是A组药物和吡嗪酰胺,为进一步开展随机对照的临床实验提供了重要的临床目标值,并以此探索了基于药物暴露和敏感性的循证治疗思路,也为耐多药结核病等复杂传染病精准化治疗策略的开发和评价提供了重要范例。

复旦上医多中心研究显示环境低温及气温骤降显著增加急性主动脉夹层发病风险
近日,复旦大学公共卫生学院陈仁杰教授团队联合复旦大学附属中山医院心血管外科王春生教授团队,开展了一项多中心病例交叉研究,分析了我国环境温度与相邻两天温度变化(TCN)对急性主动脉夹层(AAD)发病的影响及其时间滞后特征。研究结果以“Low ambient temperature and temperature drop between neighboring days and acute aortic dissection: a case-crossover study”为题发表在国际心血管领域顶级期刊European Heart Journal。

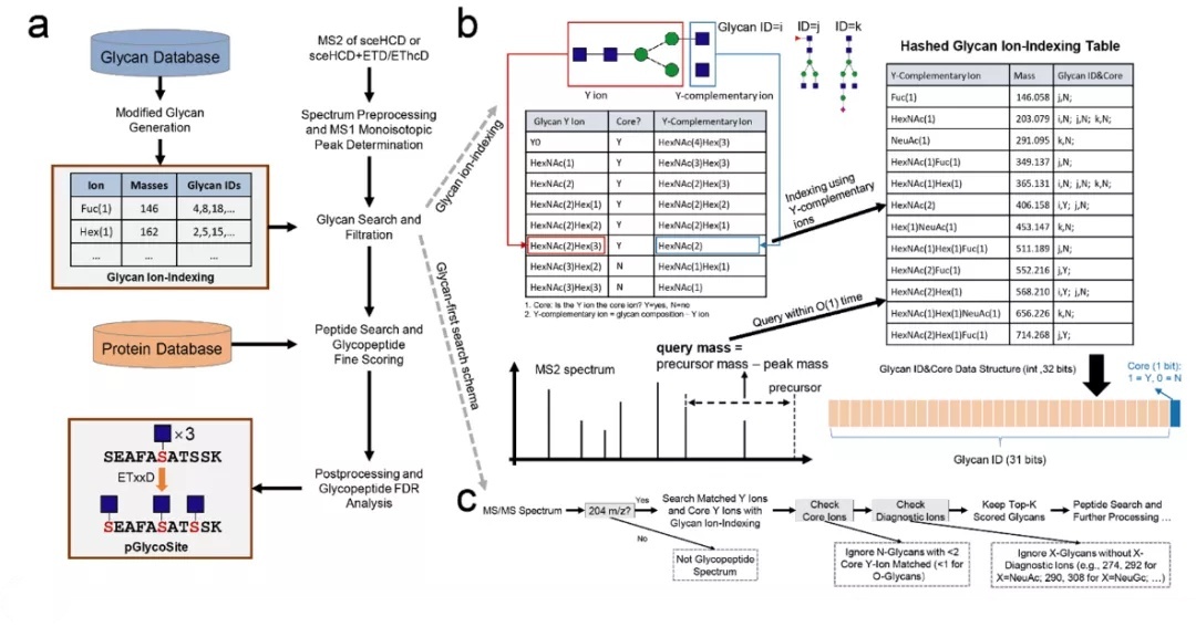
曹纬倩与合作者发布蛋白质位点特异性糖基化解析工具pGlyco3
11月25日,生物医学研究院曹纬倩博士与中科院计算所曾文锋博士等合作在Nature Methods上在线发表了题为“Precise, Fast and Comprehensive Analysis of Intact Glycopeptides and Modified Saccharide Units with pGlyco3”的研究论文。文章介绍了一种可用于完整糖肽及修饰糖精准、快速解析的工具pGlyco3。该工具提出了糖链优先的搜索策略(glycan-first search),大大提高了鉴定精度和检索速度。

卢智刚/罗敏团队等报道新冠病毒多个新功能性受体
11月26日,复旦大学生物医学研究院卢智刚/罗敏团队领衔,与徐国良院士团队、复旦大学谢幼华团队、以及中国科学院分子细胞科学卓越创新中心高栋团队和赵允团队等合作,在Cell Research杂志发表了一篇题为“Receptome profiling identifies KREMEN1 and ASGR1 as alternative functional receptors of SARS-CoV-2”的研究论文,报道了SARS-CoV-2与人宿主的相互作用受体谱系,并发现了新冠病毒多个新功能性受体。

来源:复旦上医、各院系、附属医院
整理:周林青
责编:章佩林
编辑:秦源