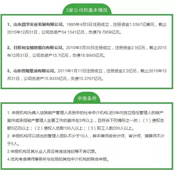
昌华集团创建于1995年4月,目前申请破产。旗下三个子公司:山东昌华实业发展有限公司、山东恒隆粮油有限公司、日照利保植物蛋白有限公司。根据法院的公告:昌华三个公司总负债高达113.9671亿元,而总资产为65.7674,所有者权益为-48.1997亿元。
此外,韩国最大集装箱船公司韩进海运也申请破产,韩进海运是全球第8大航运企业,旗下拥有101艘各类集装箱船,总运力达到62.54万标准箱,长期开展中国大豆进口运输业务。
近年来,随着我国大豆油脂进口量的不断扩大,大宗商品融资现象较为普遍,而山东正是大豆、棕榈油融资最大的地区。
资料显示,早在2014年出现的一波大豆违约事件中, 山东昌华就陷入倒闭传闻,当时陷入违约的大豆进口商除了昌华集团之外,还包括山东晨曦集团、汇福粮油集团、山东光大日月集团和得利斯等企业。
通常情况下,大豆进口企业在签订进口合同后,向银行申请信用证,缴纳20%到30%的保证金,这样企业就可以获得90 天至180 天不等的延期支付货款的远期信用证。由于融来的钱可以用三至五个月,可以放到小额*款贷**等更有利可图的地方。相比之下,农产品正常贸易的利润非常薄弱。
目前,日照市岚山区人民法院拟受理山东昌华实业发展有限公司、日照利宝植物蛋白有限公司、山东恒隆粮油有限公司3家关联公司破产重整的申请,根据破产法等相关规定,决定采取竞争方式选任管理人。


韩进申请破产,货主如何应对?
2016-08-31 科越云通关
(本文来源:福步外贸论坛 如有侵权,请留言联系删除)

韩进破产的消息一时在外贸和物流行业激起不少关注。
福步外贸论坛上不少有识之士发表了见解,为让你更多了解,我们列举了3个,最后给出货代也在发蒙的片段:
-
因韩进船公司破产导致一系列的后果
韩进申请破产,欠上海港几千万。。。。
上海港也已经拒绝韩进了。。
导致我们的箱子全部被拒绝!!!
拒绝进港,拒绝上船,就算进入了上海港危库,也被拒绝船边直装。
并且一直延伸到,共舱船! 长荣和韩进共舱,母船是韩进。
因为上海港拒绝韩进船靠上海港,长荣箱也出不去。
已经报关装箱进港的所有韩进箱子,现在全部要去海关做删单,做提离港区的证明。
要重新配船,还要重新装箱,重新报关。
现在造成其他船公司仓位紧张。抢仓位啦~~其他船公司应该很开心吧。。。
但求海运费不要涨价。。。
想要向船公司索赔。。拜托!!!人家已经倒闭了。。。。问谁要去?只有客户自己承担了。。。
但是收货商没有错啊。。。为了生意,咬牙重新出。。。
现在要重新订舱,换箱,报关。。。
全都要钱~~~
原本走1个箱子,现在等于走了2个。。
2. 韩进破产,定了舱位的货主们现在应该怎么办?
1、如果是订舱位,还没有做柜的,最好处理了,直接退掉换其他船公司。
2、订舱做柜里,或者已经报关了。现在最好都是卸货以及退关,你不能保证现在韩进出去后,到目的港会发生什么状况。为了避免目的港无人操作产生更高的仓租柜租成本,还是现在直接处理好
3、已经在海上的韩进舱位。先了解母船是韩进的船?还是其他船公司的船?
如果不是韩进的船的话。还能进港。想办法清关,快速提货。。
如果是韩进的船的话。港口让不让进(目前收到的消息是荷兰鹿特丹以及新加坡都扣柜了),这个就不是我们这些平凡人能解决的事情了。这得看之后韩进破产接管后怎么处理
3. 关于HANJIN破产的重要通知
请马上对自己手上的货物做如下安排,否则进入破产管理清算期间HANJIN的船只,柜子,货物都会被码头扣押几个月等待资产清算,并可能在码头产生一系列仓租柜租等巨额费用。
1) 已经放了S/O的,还没提柜的,S/O会全部取消,请转其他船公司;
2) 已经提了柜子的,请立即通知客人返空,费用由客人承担;
3) 已经还柜了或者报关放行的,立即通知客人withdraw, 费用由客人承担,如果码头还没通知扣留HANJIN柜子;
4) 已经上船的或者快到港的,目前只能等待船公司进一步消息;
5) 特别留意CKYHE联盟里,如果有订了K-LINE,EMC, COSCO, YML, 但船东是HANJIN,马上要求客人转到其他非HANJIN的船上;
事情太突然,货代也蒙了。
就在本条信息发布的时候,某货代在抱怨:
我有个柜子走的就是EMC的 但是EMC用的是韩进的船,23号到港.到现在都提不了柜子
美国LB,现在还是显示提柜,提柜就是提不出来,烦死了
已经到目的港了,美国那边不肯给提柜
重磅!韩国最大集装箱船公司韩进海运面临破产 紧急通知暂停接受订舱!
2016-08-31 航运在线
最新消息:昨日结束的包括韩国产业银行在内的针对是否继续对韩进海运追加资金支援的债权团会议,已拒绝继续向韩进海运追加资金支援,韩进海运将要开始接受破产管理,同时开始停牌禁止股票交易。
Reuters韩进海运位于釜山的集装箱码头。
韩进海运债权人已否决其最新融资方案,将这家陷于困境的韩国最大集装箱运营企业进一步推向破产。
韩进海运主要债权人国营韩国产业银行和其它几家本地银行周二表示,韩进海运的自救方案不符合它们的要求。这番表态推动该公司股价一度下跌29%。
韩国产业银行一位高管表示,债权人牵头的重组将马上结束,韩进海运必须自行求生。
韩进海运发言人表示,这一决定尚未正式通知公司,目前不予置评。
韩国政府表示,如果韩进海运不能将到期债务展期,并降低付给外国船主的租船费率,公司将由法院破产接收。
截至去年年底,韩进海运共计债务6.6万亿韩圆(约合59亿美元),负债与股东权益比率将近850%。
据韩媒消息,仁川大学东北亚物流研究所教授Ahn Changho指出:
韩进海运破产将成为韩国航运业的最大危机,同时将引发主要港*交口**易量减少,本国造船厂撤单等严重后果”。
韩进海运为韩国最大、全球第8大集装箱船航运公司,以一只由200多艘集装箱船、散货船和液化天然气船组成的船队,运营着全球60多条定期和不定期航线,每年向世界各地运输上亿吨货物。
过去5年以来韩进有4度缴出亏损成绩单,截至2015 年底为止负债比例高达847.8%。韩进今年共有3890亿韩元的公司债将于今年内到期,但截至去年底为止帐上现金仅有2410亿韩元。
据悉,该消息已经先在与韩进海运有合作的公司里传开,相关的公司也采取了一些相应的措施:

台北子公司新海船务紧急通知暂停接受订舱,韩进所属CKYHE联盟成员,包括长荣与阳明海运,决定等候韩进海运最后宣告。
韩进海运本周一刚传出主要船舶出租商加拿大的赛斯潘航运同意降低船舶租金7.15亿美元,国外*款贷**银行也同意延期还款,原以为昨日可以获得韩国债权银行团通过其自救计划,未料包括韩国产业银行(KDB)等银行团,昨日否决了韩进的自救案,使得原本就危在旦夕的韩进海运,很可能宣告破产。
昨日下午韩进股价暴跌,并传出中东线1艘船在新加坡遭到扣押,幸好该船并未在CKYHE联营范围内。
CKYHE昨日下午紧急召开电话会议,考虑在韩进未宣告破产前,如果有任何行动可能平白增添损失,因此决议先观察等候。
对此,韩进台北子公司新海船务高阶表示,事情有没有转机要看今日发展,台北公司本月薪资已经发出,截至目前为止没有欠薪状况,至于该支付货柜场、拖车公司与港务公司等费用,要看未来是否进入破产保护。
阳明海运高阶表示,公司已经研究过万一韩进参与联营的船只遭扣押,阳明在船上的货只要证明不属于韩进,就可以申请卸下取回,只是申请程序需要些时间,比较怕的是船只停在海上没有靠岸。
韩进集团主要事业包括获利良好的大韩航空,不过集团方面可能是要避免拖累大韩航空,不愿全力保住韩进海运。业界分析,债权银行不愿意支援韩进,应该是认为短期内看不到货柜船运市场好转迹象,不过如果韩进真的停航,很可能市场运价快速翻升与好转。
(消息来源综合:粮油关注和小微传媒、路透社、华尔街日报、工商时报、吾爱航运网)