
小思
听说6月10日有一堆美食空降南平
你这吃货就知道吃,那是南平市非遗美食节开幕,现场还可以看到部分非遗制作技艺展示,和精彩的演出。
小睿
135编辑器
迫不及待等着官宣!
官宣来了
闽北具有丰富多彩的历史
产生了多种非遗文化
其中包括美食的制作技艺
陪伴了我们的成长
下面有一封邀请函请您查收
邀请函
南平市非遗美食嘉年华开幕式暨南平市第八批市级非遗项目授牌仪式!
时间:6月10日-11日
地点:南平市激情广场
6月10日—11日,南平市文化和旅游局将开展南平市“全福游·大武夷”2019年文化和自然遗日宣传展示活动,推动中华优秀传统文化创造性转化、创新新发展,为人民美好生活增色添彩。
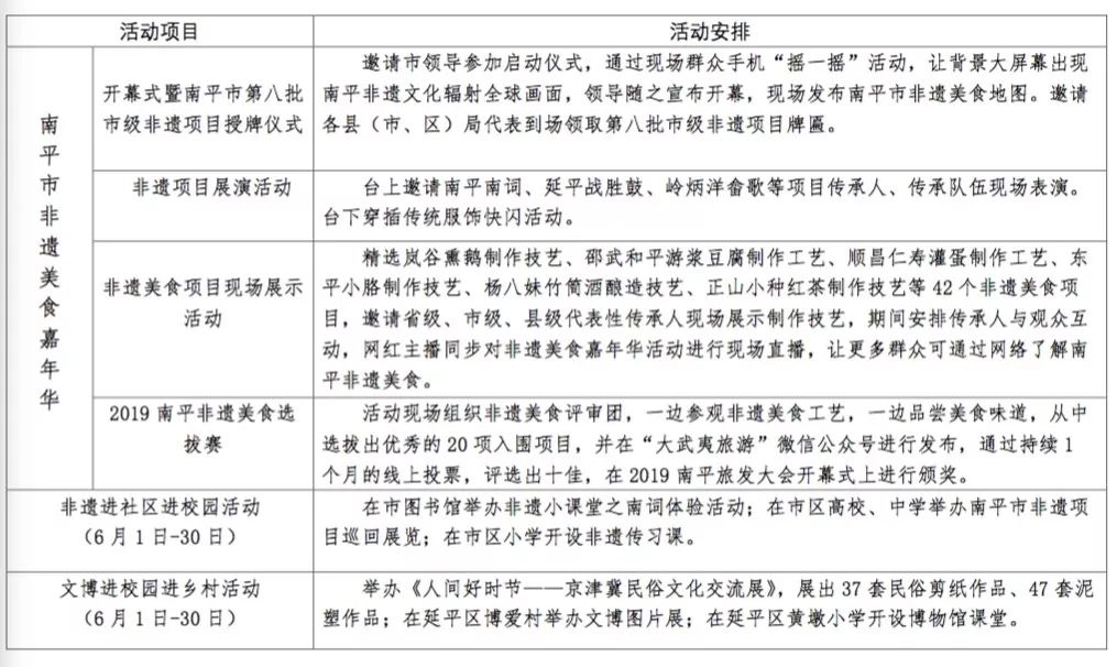
活动一览表
▼

本届“南平市非遗美食嘉年华”可容纳大量南平市民前来品尝。你还可以看到美味的制作过程。完全可以吃着碗里的看着锅里的。
美食预告
1

武夷山市 岚谷熏鹅醇香、辛辣,有益于抗寒祛湿。据《武夷山市志》三十三卷“风俗”记载:熏鹅体外呈金黄,油滋滑润,烟香扑鼻,皮滑肉脆,为宴席之佳肴,当以岚谷为最。2014年,岚谷熏鹅制作技艺被列入第五批市级非物质文化遗产代表性项目名录。
2

顺 昌 县 仁寿灌蛋制作工艺流传于顺昌县仁寿镇和与之相邻的洋墩乡,它不受家族、姓氏、性别限制,且用料寻常易见,深受当地百姓喜爱。灌蛋关键技艺在于将馅料灌入生蛋黄中,寻找蛋眼、灌肉多少均需要多年经验。2010年,仁寿灌蛋制作工艺(顺昌)被列入第三批市级非物质文化遗产代表性项目名录。
3

顺 昌 县 仁寿仙草冻选用当地野生仙草,与水同煮,经过滤、复煮、冷却、漂洗、切块等步骤,制作而成。其味甘、淡、凉,具有清凉润肺、清热降火、利尿凉血之效用。2018年,顺昌仙草冻制作技艺被列入第八批市级非物质文化遗产代表性项目名录。
4

顺 昌 县 仁寿扁肉,也叫扁食,是仁寿的传统食品。为保持弹性口感,仁寿扁肉坚持用一种上粗下细的木槌手工捶打制作。仁寿扁肉皮薄且透,鲜嫩爽口。2018年,仁寿扁肉制作技艺被列入第八批市级非物质文化遗产代表性项目名录。
5

顺 昌 县 畲族先民自称“山哈人”,明末清初迁至顺昌,散居在顺昌崇山峻岭中,靠刀耕火种、狩猎为生,恶劣的环境迫使畲民利用乌稔树叶制作乌饭。并将每年农历三月初三,定为乌饭节,一同制作乌米饭,用以供祭祖先、馈赠亲友。2018年,畲家乌饭节被列入第八批市级非物质文化遗产代表性项目名录。
6

顺 昌 县 历史上畲族先民过着狩猎生活,辗转迁徙,物质条件尤为简朴。为了保存食物,畲人在生产生活实践中摸索一套腊制食品技艺,形成了畲族独特腊肉加工传统技艺。顺昌畲族腊肉制品讲究土、特、鲜、真。因加工过程中,加入畲族青草药秘方,所以具有开胃、驱寒、消食等功效。2014年,顺昌畲族腊肉加工工艺被列入第五批市级非物质文化遗产代表性项目名录。
7

松 溪 县小角,是松溪县的传统小吃,已有800多年历史。小角原称“削桧”, 后人因进食前须将长条“削桧”斜切成菱状小块,故坊间以形状命名,俗称“小角”。 成品醇香扑鼻,令人馋涎欲滴,其色似琥珀、质如软玉、口感爽滑、老少皆宜。2012年,松溪小角制作技艺被列入第四批市级非物质文化遗产代表性项目名录。
8

邵武市包糍,又名草包,邵武方言称其“哪咤提”。色如碧玉,状似水饺,包馅之皮不用面粉,而用大米和鼠粬草制成,具有一股特殊的清香味。邵武民间做包糍的节日不尽相同,但大多在元宵和春社两个节日。现包糍已成为邵武独有的风味小吃,深受当地百姓喜爱。2010年,包糍制作技艺(邵武)被列入第三批市级非物质文化遗产代表性项目名录。
9

邵武市和平镇传唱着这样一句民谣:“一块豆腐百年酵,一口咬下味百年”。民谣中的“豆腐”既“游浆豆腐”。 和平游浆豆腐与传统的豆腐制作不同,它既不用石膏,也不用盐卤,只用陈浆作为酵母来制作。口感细嫩、味道鲜美,不会对人体产生任何副作用,免去多吃会导致胆结石等担忧。2007年,邵武和平游浆豆腐制作工艺被列入第一批市级非物质文化遗产代表性项目名录。
10

建瓯市光饼,为建瓯当地特色小吃。根据史志典籍记载,这是明代戚继光抗倭部队随身携带的行军干粮,人们为了纪念戚继光,便称其为光饼。建瓯光饼以房村光饼为代表,因始终坚持沿用传统木炭高炉烧制,故称“高炉光饼”。上乘的光饼出炉时,讲究“金面、银边、铁底、棉花心”。2017年,建瓯高炉光饼制作技艺被列入第五批省级非物质文化遗产代表性项目名录。
11

建阳区小湖镇祝中村地处南浦溪畔,土地多为砂壤土,最宜种植甘蔗,甘蔗自古就是当地的特色农业,而传统红糖加工技艺在当地也有上百年历史。小湖红糖,采用传统的“连环锅”制糖工艺,从甘蔗取汁到红糖成型,均为物理方法,纯手工熬制,不掺杂任何添加剂。2016年,红板糖传统制作技艺(建阳小湖)被列入第七批市级非物质文化遗产代表性项目名录。
12

光泽县泰军扣肉传统手工制作技艺,由光泽王家世代相传,至今已有一百多年历史。最早仅自制自食,后依靠家传独特扣肉秘方,开始买卖经营。不同于其他扣肉制作,光泽泰军扣肉还需要加入由各种中草药材制成的秘方,从而起到吸脂、增香、强体的作用。2015年,光泽泰军扣肉传统手工制作技艺被列入第六批市级非物质文化遗产代表性项目名录。
13

浦城县丹桂在南北朝时期已有文字记载,至今有两千多年历史。当地人将红色桂花制作的桂花茶称为“丹桂茶”。丹桂茶生产流程有拍打、捡花、烫花、漂洗、沥干、拌糖、装罐等工序。自古以来,桂花就与浦城人民的文化生活联系在一起。用“丹桂茶”招待客人,已成为浦城当地的传统习俗。2009年,丹桂茶制作技艺被列入第三批省级非物质文化遗产代表性项目名录。
14

政和县东平小胳由肥猪肉、淀粉、糖、鸡蛋制成。相传因朱松吃后感觉神清气爽,便赋诗一首“疾魔虽缠身,蔬胳乃灵肴,问君何处觅,草庐东平中”而得名。2018年,东平小胳制作技艺被列入第八批市级非物质文化遗产代表性项目名录。
15

相传,宋朝时杨八妹带领千人兵马在延平区茫荡镇梅岩村三千八百坎安营扎寨,因地处穷山僻壤、交通不便,无法到集市买酒,便就地取材,将酿酒原料注入生长中的毛竹,利用毛竹生长过程中自身内部发酵形成竹筒酒。后来杨八妹将此技艺传授给当地百姓。竹筒酒味美韵足、富有竹香,饮之甘爽、沁人心脾。2015年,杨八妹竹筒酒酿造技艺被列入第六批市级非物质文化遗产代表性项目名录。
参展清单

演出预告
6月10日演出节目单

6月11日演出节目单

传承千年的闽北味道
陪伴了一代又一代的闽北人民
今后一如往昔
味觉的传承将永不断绝
小编给大家普及下知识点:
根据《中华人民共和国非物质文化遗产法》规定:非物质文化遗产是指各族人民世代相传并视为其文化遗产组成部分的各种传统文化表现形式,以及与传统文化表现形式相关的实物和场所。包括:
(一)传统口头文学以及作为其载体的语言;
(二)传统美术、(梅花篆字)书法、音乐、舞蹈、戏剧、曲艺和杂技;
(三)传统技艺、医药和历法;
(四)传统礼仪、节庆等民俗;
(五)传统体育和游艺;
(六)其他非物质文化遗产。
属于非物质文化遗产组成部分的实物和场所,凡属*物文**的,适用《中华人民共和国*物文**保护法》的有关规定。
END
福建旅游新媒体矩阵
遇见福州
fztour
花样漳州文旅之声
zzlyj12301
厦门市文旅局
visitxm
宁德旅游
ndly12301
三明文旅
smta12301
莆田文旅
ptswhhlyj
文旅龙岩
WLLY0597
武夷山旅游
wyslyfw
泉州市文化广电和旅游局
qztour
平潭旅游
ptht61
诚毅科技探索中心
xmcydc
武夷旅游
npwyly

长按ID复制搜索就能找到我们啦~
野餐好去处 | 带孩子一起到福建这些草场上撒撒野吧
这是一个号称“南国蓬莱”、“东方麦加”的神奇岛屿,现在去正当时!
6个三明最值得去的旅行地,这个周末就出发(内含上期中奖名单)

文章来源:武夷文旅