
平衡功能是人体维持姿势及完成各项日常生活活动的基本保证,而平衡功能障碍是脑卒中患者常见的后遗症之一,严重影响患者的运动功能、日常生活活动能力、生产能力甚至是休闲能力。所以了解平衡的概念,掌握平衡的评定及训练是每位治疗师必修的基本功,那么小编今天跟大家一起进行下复习和总结
一、平衡的概述
维持平衡的五个要素:
(1)适当的感觉输入:在稳定的支撑面以上,本体感觉、前庭感觉和视觉分别占70%、20%和10%,而在不稳定的支撑面上,三者的比例则变成10%、60%和30%,当某一感觉通路受损时,中枢神经系统会通过代偿和重塑来改变其他感觉的通路;

(2)大脑的多级平衡觉中枢的整合作用:在平衡控制方面,小脑是主要的整合和调节器官,小脑从大脑皮层、基底节、脊髓小脑束、前庭核和前庭通路收集信息。输入信息被调节、翻译并输出到皮层、基底节、丘脑、第4、5、6对脑神经,前庭核和前庭通路,且被间接地输送到脊髓,这些结构提供控制运动所需要的调控输入。这些结构中任何一处的损坏都会导致平衡和姿势控制的困难。

(3)健全的骨骼肌肉系统;
(4)运动策略:包括踝策略、髋策略和跨步反应;
(5)认知功能:要有一定的注意力和学习能力,能察觉自身所处空间的姿态并对此有自省能力,对环境有适应能力。
二、脑卒中后平衡障碍表现

脑卒中患者的感觉或运动传导通路发生障碍,导致肌张力、肌力与感觉异常,大脑中枢神经系统控制障碍,最终产生平衡功能障碍,主要表现为:
(1)两侧负重不对称,身体重心明显偏向健侧。
(2)身体重心摆动系数明显高于正常。
(3)患侧肢体的负重能力、稳定性有不同程度地减退。
(4)本体感觉障碍的偏瘫患者患侧患肢负重能力明显差于无本体感觉障碍的患者。
三、平衡功能的评定
1.观察法:
观察患者坐、站和行走过程中的平衡状态。
(1)坐位平衡反应:患者坐在椅子上,治疗师将患者上肢向一侧牵拉,头部和躯干上部出现向中线的调整,被牵拉一侧出现保护性反应,对侧上、下肢伸展并外展为阳性反应。
(2)跪位平衡反应:患者跪位,治疗师将患者上肢向一侧牵拉,使之倾斜,头部和躯干上部出现向中线的调整,被牵拉一侧出现保护性反应,另一侧上、下肢伸展并外展为阳性反应。
(3)站立位平衡反应:
①Romberg征:双足并拢直立,观察在睁、闭眼时身体摇摆的情况,又称“闭目直立检查法”
②单腿直立检查法:患者单腿直立,观察其睁、闭眼情况下维持平衡的时间长短,最长维持时间为30秒。
③强化Romberg检查法:患者两足一前一后、足尖接足跟直立,观察其睁、闭眼时身体的摇摆,最长维持时间为60秒。
2.量表法:
信度和效度较好的量表主要有Berg平衡量表,Fugl-Meyer平衡量表,以及“站起-走”计时测试(TUGT)。
(1)Berg平衡量表(Berg bablance scale,BBS):选择坐位、坐-站、站立、转圈和单足站等14个动作对患者进行评估,每个动作又依据患者的完成质量分为0-4分予以计分,最低为0分,最高为4分,累计最高得分为56分。得分越高,反应平衡功能越好。

(2)Fugl-Meyer下肢平衡测定量表: 是Fugl-Meyer评定量表的组成部分,主要用于偏瘫患者的平衡功能评定。此种评定法对偏瘫患者进行七个项目的检查,每个检查项目都分为0-2分三个级别进行记分,最高14分,最低0分,少于14分,说明平衡功能有障碍,评分越低,表示平衡功能障碍越严重。

(3)“站起-走”计时测试(timed up&go test,TUGT):准备一张有靠背有扶手的椅子和一个秒表。评定时患者穿平常穿的鞋,背靠椅(椅子座高约45cm,扶手高20cm),双手放在扶手上(使用辅助具者将辅助具握在手中)。在离座椅3cm远的地面上划一明显的粗线。当测试者发出“开始”的指令后,患者从靠背椅上站起。站稳后,按照平时走路的步态,向前走3cm,脚跨过粗线后转身走回到椅子前,再转身坐下,靠到椅背上。测试过程中不能给予任何躯体的帮助。测试指标是:从患者背部离开椅背到再次坐下(靠到椅背)所用的时间。
(4)平衡信心量表(The Activities-specific Balance Confidence,ABC)和摔倒效率量表:

(5) 定向移动表现测试(POMA):采用3分制(0、1、2)对受试者的表现进行评分,其最高分值为28分,当总分少于19分时,摔倒的危险较高;总分在19~24分时具有中等程度的摔倒危险该测试方法的组间信度高,整个测试只需10~15分钟完成。

(6)功能性伸展测试:是为快速筛查老年人平衡问题和摔倒危险而设计的,仅包含一项测试内容,受试者双足分开与肩同宽站立,握拳,一侧上肢前屈90°,在足不移动的情况下,要求受试者在保持平衡的情况下上肢尽量向前面伸,测量这一前伸的距离并和下表中相对应的年龄标准进行比较。
受试者足分开与肩同宽站立,上肢前屈90°

受试者在保持平衡下尽力向前面伸


(7)多方向伸展测试(MDRT):不仅用来检查身体前方和后方的,而且还包括侧方的稳定极限。方法如图所示,一个标尺被固定在可折叠的三角架上,其垂直高度可以调整,以使标尺与受试者肩峰能在同一水平线上,指令是:“不能移动足或迈步,手沿着标尺尽可能伸”。允许受试者自己选定手臂向前向后伸,但是左右臂都要进行测试。

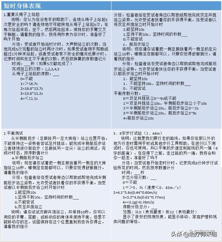
(8)短时身体表现测试(SPBB):SPBB测试的重复测试信度好,在间隔1周时间时组内测试相关系数达0.88~0.92,因此SPBB是老年人身体功能下降的强力预测因素。

(9)Fullerton高级平衡量表(FAB):是专为身体功能状态较好的老年人设计的,以防使用Berg测试时发生的“平台反应”,包括10项测试项目,按0~4分制计分,总分在0(平衡差)到40(平衡好)之间。

3.仪器评定:
运用Pro-kin进行“平衡中感觉互相作用临床测试”(CTSIB)具体方法如下:
(1)睁眼标准站姿站在平衡板上,此时参与平衡的有:视觉、前庭觉、本体觉;

(2)闭眼标准站姿站在平衡板上,此时参与平衡的有:前庭、本体觉;

(3)睁眼标准站姿站在软垫上,此时参与平衡的有:视觉、前庭

(4)闭眼标准站姿站在软垫上,此时参与平衡的有:前庭

以上是平衡的概念、脑卒中后的平衡功能障碍和平衡的评定的简要介绍,下篇更有关于平衡的评价策略,平衡的功能性训练等相关内容的介绍,敬请关注!

部分素材源自网络,如有侵权,请与后台联系删除。