编辑/小漾 每天三分钟 纵览支付业
PAY·每日关注
1中信银行宁波分行违法提供信息 被央行罚款7万元
中国人民银行宁波市中心支行网站发布行政处罚信息显示,中信银行宁波分行涉违法提供信息及未准确报送个人信用信息两项违规,中国人民银行宁波市中心支行对其罚款人民币7万元。
2郑州各汽车站窗口购票可以扫码支付了
即日起,郑州交运集团所属的郑州汽车中心站、郑州客运总站、汽车客运东站、西站、南站、北站和陇海汽车站将全面实现扫码支付。
这是郑州交运集团与中国建设银行合作,推出扫码支付功能,满足旅客更加便捷的出行需求。
3上海约谈整改27家支付机构:杉德卡等收费畸高
从上海市消保委获悉,由于近期上海个别发卡企业在多用途预付卡有效期届满后,以激活费、管理费、保管费等名义收取高额过期手续费,市消保委陆续约谈了包括商银通赢点卡、杉德卡、斯玛特卡、索迪斯万通卡、OK积点卡等在内的27家多用途预付卡发卡企业,要求相关企业做出整改。
本次约谈的27家多用途预付卡发卡企业中,基本涵盖了通联卡、盛付通校园卡、付费通卡、得仕卡、即富卡、富友卡、都市旅游卡、商联卡、OK积点卡、便利通卡、纽斯达卡、锦江e卡通、申城通卡、大众e通卡、斯玛特卡、杉德卡等市场上主要的多用途预付卡。
市消保委指出,由于近期约谈后,发卡企业将现行及调整后的收费标准提交市消保委。市消保委对其中2家收过期手续费畸高的发卡企业进行了劝谕,要求其依照《消费者权益保护法》和其他法律法规,就高额收费向消费者做出合理解释。
这2家过期手续费畸高的发卡企业为:商旅通卡的发卡方上海商旅通商务服务有限公司,以及杉德卡的发卡方杉德支付网络服务发展有限公司。
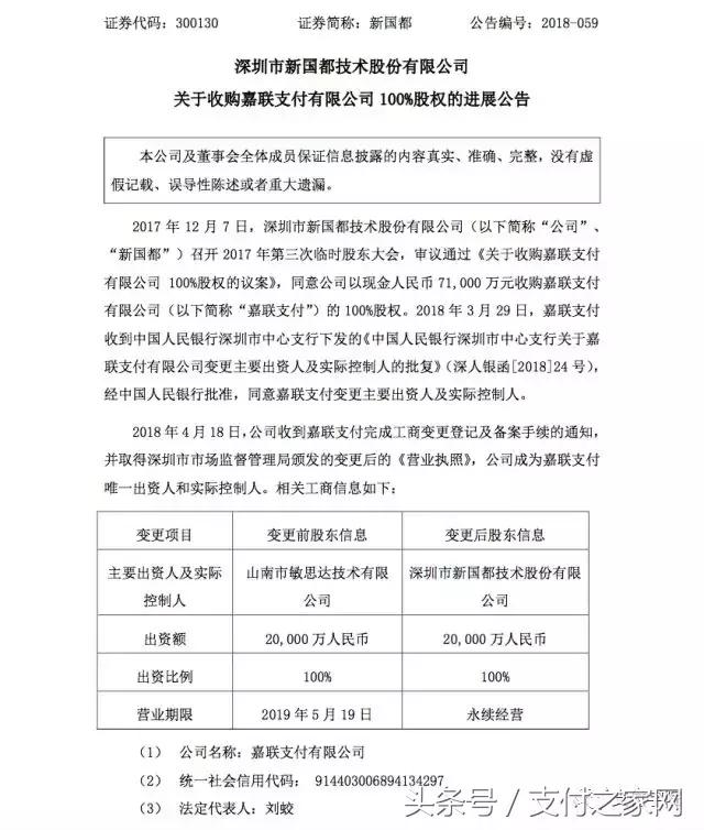
4新国都收到嘉联支付工商变更完成通知

4月18日,新国都(300130)发布公告称,公司已于2018年4月18日收到嘉联支付完成工商变更登记及备案手续的通知,并取得深圳市市场监督管理局颁发的变更后的《营业执照》,公司成为嘉联支付唯一出资人和实际控制人。
5一国资背景支付机构被央行处罚
近日,中国人民银行沈阳分行发布行政处罚信息公示表,辽宁新天数字科技有限公司(即“新天支付”)因“未按规定变更注册资本和主要出资人”相关规定,被处罚款人民币3万元。作出行政处罚决定日期为2018年4月10日。

该公司在2016年底变更了股东,新增了“北京启晨中兴科技有限公司”。注册资本也由4200万元增加到5700万元,法人代表从“钟明博”变成了“李倩”。
现存的五名股东,其中三家是国有控股的身份,分别是铁岭交通投资有限公司、铁岭天光有线网络有限公司、辽宁金峰建设投资有限公司,另外一名股东北京新思软件技术有限公司是浙大网新投资的企业。
6越南27家获得支付牌照的非银行机构
2014年12月,越南国家银行(SBV)发布了第39/2014/TT-NHNN号通知,其中规定了越南的银行和非银行组织必须遵守的一系列规则,以获准提供支付中介服务,如电子支付门户、现金收款和支付服务、电子汇款服务和电子钱包服务。
在此框架下,在越南提供此类服务的组织必须申请许可证,并且必须遵守有关风险管理、安全保证和安全等一系列要求。许可证自签署之日起生效,有效期为十年。
到目前为止,SBV已向27家非银行机构授予许可证。
7支付宝支持Siri唤醒付款码


近日发现iPhone已经可以使用Siri直接唤醒支付宝,并展示付款码进行付款。用户只需要在解锁的情况,使用Siri输入语音“支付宝付款”,随后Siri就会自动切入支付宝的APP并进入付款码页面,相比手动去启动APP找到付款码界面还要更快。
8如果人突然去世了 花呗借呗欠款如何处理?
如果现实中确实发生了用户刷完借呗之后突然去世的情况,那支付宝会通过以下几种方式来催债。第一种、如果死者支付宝账户还有余额 ,那借呗,花呗,会优先从支付宝余额当中扣除还款。第二种、如果支付宝用户的余额不足以偿还剩余的借呗花呗 ,那支付宝会从用户绑定的银行卡当中自动扣钱进行还款。第三种、如果支付宝绑定的银行卡余额不足以支付借呗和花呗的欠款、那支付宝就会像该用户的亲属或继承人追索债务。
PAY·每日花边
1腾讯文档来了
石墨文档近期刚完成B轮融资,腾讯就推出了类似的“腾讯文档”。小马哥出手,石墨怕是要步履艰辛啊。

2哆啦云无法登陆真相是?

拓展阅读:
哆啦云等无卡支付APP要凉了
银联办发[2018]70号丨《关于防范辖内机构业务违规可能引发衍生风险事宜的通知》
多多付究竟是不是杉德公司的产品?
3支付宝近期的几个新功能
电子营业执照管理小程序
服务提供方:国家工商行政管理总局
天津自由贸易试验区、南京、镇江、宿迁、连云港的企业主可通过“电子营业执照”支付宝小程序“刷脸”领用电子营业执照,足不出户在家就能完成。其他地区的老板们再耐心等等,这项服务有望很快全国开通。
长按复制此条消息,打开支付宝即可使用[电子营业执照管理]小程序RRDsky73wG
社保、公积金计算小程序
服务提供方:仁励窝人力资源服务(上海)有限公司
换工作,谈了工资之后,也得算一下社保、公积金的帐。一款支付宝小程序“社保计算器”,献给你。
长按复制此条消息,打开支付宝即可使用[全国社保计算器]小程序YtxVol25Oc
西安公交全线接入支付宝
继今年元旦西安地铁1、2、3号线支持刷支付宝进站后,近日,西安5000余辆公交车全线接入支付宝。今后,西安市民在支付宝“城市服务-长城通电子卡”领卡成功后,即可刷支付宝乘坐公交车。
“顶呱刮”彩票可用支付宝兑奖了
国家体育总局体彩中心与我们合作即开型彩票“顶呱刮”,今后可用支付宝扫码自助兑奖了。只要刮开彩票保安区,用支付宝扫码,1000元及以下的奖金,可以即时到账。
PAY·投融资
1百融金服完成10亿元C轮融资
4月18日,百融金服正式宣布,已经完成10亿元的C轮融资,本轮融资由国资委旗下主权基金中国国新领投,老股东红杉中国跟投。据《证券日报》记者了解,此轮融资后,百融金服的估值已经跻身独角兽阵营。
PAY·每日简讯
1 刘晓春辞任浙商银行行长 徐仁艳接棒。
2 微信生态第一股!有赞成功上市,市值超60亿港币。
3.文鳐与摩根斯达战略合作:促移动支付全面落地匈牙利。
4.平安银行与中润国力初建合作意向 或将发行中润国力银行卡。
来源丨支付之家网(WWW.ZFZJ.CN)