老年人是看病就医的主要群体
然而现实生活中
由于 老年人不能熟练地使用智能手机
加上腿脚不便
在就医时常常会遇到
这样那样的问题

为切实解决老年人在运用智能技术方面遇到的困难,优化老年人就医环境,为就医老年人提供安全便捷舒适的医疗服务,近日,天津市卫生健康委发布关于开展老年友善医疗机构创建工作的通知, 决定在全市开展老年友善医疗机构创建工作。

工作目标
▶2021年 ,天津市综合医院、中医医院、中西医结合医院、专科医院、康复医院、护理院和社区卫生服务中心、乡镇卫生院老年友善医疗机构创建率达到50%。
▶到2022年 ,天津市老年友善医疗机构的创建率达到80%。(除部分专科医院,天津市各级公立医院创建率应为100%)。
创建范围
天津市各级综合医院、中医医院、中西医结合医院、部分专科医院、康复医院、护理院和基层医疗卫生机构等为老年人提供医疗服务的医疗机构。
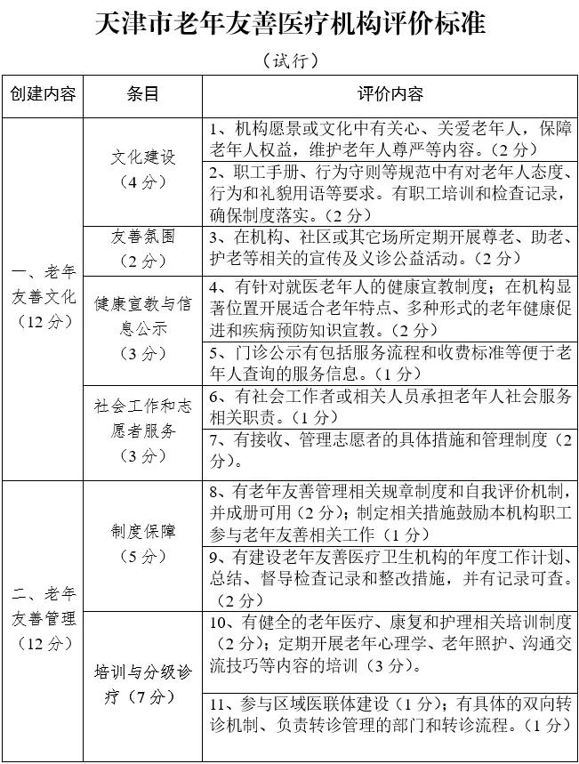
创建内容
一
老年友善文化
1.机构愿景或文化中有关心、关爱老年人,保障老年*权人**益,维护老年人尊严等内容。
2.职工手册、行为守则等规范中有对老年人态度、行为和用语等要求。

二
老年友善管理
1.建立老年友善医疗机构的运行机制。
2.建立具有老年医学服务特点的技术规范和持续改进机制。
3.建立老年学和老年医学知识、技能等教育、培训的长效机制。
4.建立老年患者的双向转诊机制,形成医联体的协作管理模式。
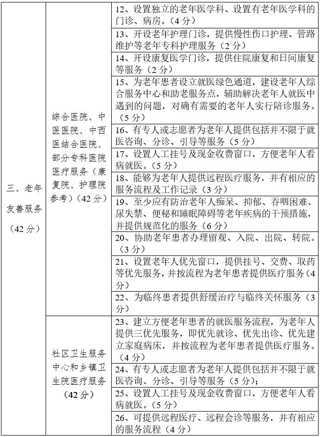
三
老年友善服务
1.提供多渠道挂号、预约服务 。医疗机构在推进智慧化就医工作的同时,完善电话、网络、现场预约等多种预约挂号方式,保留或增设人工挂号收费窗口。配备工作人员,引导帮助老年人进行自助机取号、取报告、交费等,满足不会使用智能手机老年人医疗服务需求。利用网络、手机、自助机、诊间复诊等途径便利老年人预约挂号。
2.优化老年人网上办理就医服务 。各级医疗机构针对老年人使用互联网和智能设备中遇到的困难,优化互联网医疗服务平台界面设计和服务功能,增加家人代办或线下环节。充分考虑老年人使用习惯,简化网上办理就医服务流程,为老年人提供语音引导、人工咨询等功能。
3.二级以上综合医院、中医医院、中西医结合医院要在老年医学科或内科门诊开展老年综合评估服务 ,对老年患者高风险因素给予早期识别与干预,保障医疗安全。
4.基层医疗机构要结合实际,可通过签约、巡诊等多种方式为确有需要的老年人开展上门诊疗、康复、照护等个*服务性** ,社区卫生服务中心、乡镇卫生院能够与上级医疗机构远程会诊,为老年人提供远程医疗服务。
5.注重对老年综合征、衰弱、失能、失智的评估与干预,开展多学科合作诊疗 ,鼓励患者及其照护者参与照护计划的制定与实施。
6.对住院老年患者进行高风险筛查,重点开展跌倒、肺栓塞、误吸和坠床等项目 ,建立风险防范措施与应急预案、高风险筛查后知情告知制度。

四
老年友善环境
1. 门急诊、住院病区配备有辅助移乘设备 (如轮椅、平车等),并方便取用; 主出入口处有方便老年人上下车的临时停车区和安全标识 ;所有出入口、门、台阶、坡道、转弯处、轮椅坡道及信息标识系统等的设置均应当符合国家标准《无障碍设计规范》(GB50763)。
2.机构内标识醒目、简明、易懂,具有良好的导向性。
3.机构内地面防滑、无反光。 设置有无障碍卫生间,门宽应当适宜轮椅进出。

4.适老性病房温馨整洁。病房中应当配有时钟和提示板,温、湿度适中,家具稳固。
创建标准
按照老年友善医疗机构四方面建设内容采取百分制,其中老年友善文化12分、老年友善管理12分、老年友善服务42分(另设置5分加分项)、老年友善环境34分。 申报医疗机构评价总得分≥80分,可获评为老年友善医疗机构。
天津市老年友善医疗机构评价标准




关爱老人
就是关爱明天的自己
