新手会计不会报税怎么办 (新手会计做账学习)

新手会计不会做账怎么办?看看年薪30万的会计王姐整理的会计做帐六大技能!

一、记口诀

在会计记账中有很多口诀是可以记忆的,熟练掌握之后对我们的做账技能很有帮助。

记账口诀

新手会计做账学习,会计新手不会做全盘账想辞职

当然了,口诀只是一种高效的记忆方法,前提是你要知道这些口诀代表什么?该怎么用!

新手会计做账学习,会计新手不会做全盘账想辞职

会计核算的记忆口诀

账务处理的记忆口诀

新手会计做账学习,会计新手不会做全盘账想辞职

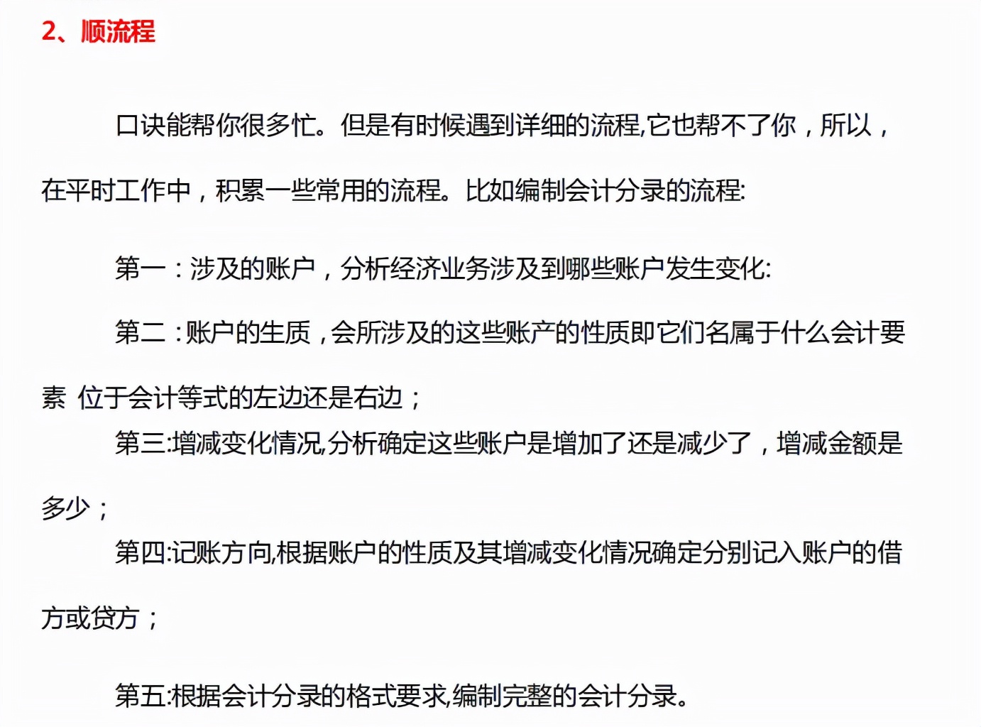
二、顺流程

财务在一个企业中是很重要的,财务涉及的资金、记账都要准确无误,按规定来。所以作为一名会计,要熟知会计的工作流程和。包括做账的流程、报税的流程、月末结转的流程、审批的流程等等。

新手会计做账学习,会计新手不会做全盘账想辞职

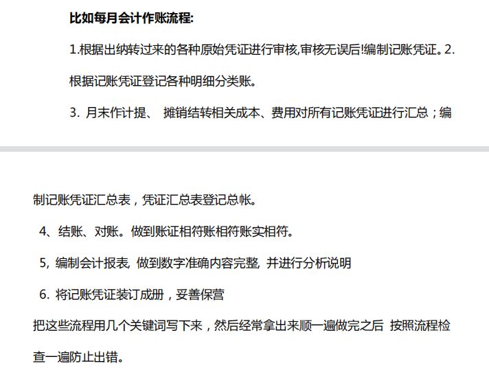
会计每月的做账流程

新手会计做账学习,会计新手不会做全盘账想辞职

三、练软件

财务软件也是会计工作中不可或缺的东西。不管纯函数的Excel表格,还是花资金购买的财务系统,身为会计,都要能熟练地运用。包括Excel做账系统、固定资产管理系统、金蝶做账系统等等。

还有会计工作中常用的IF函数、VLOOKUP函数、SUMIF函数,这些都要会用。

新手会计做账学习,会计新手不会做全盘账想辞职

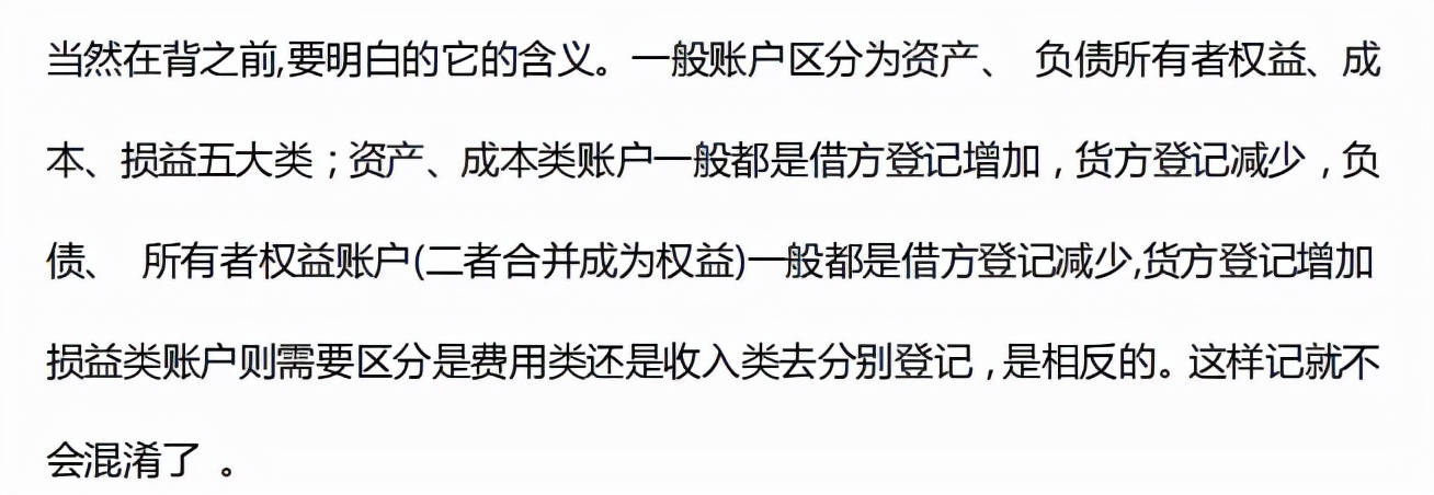
四、背公式

会计公式是会计工作很常见的公式,例如“资产=负债+所有者权益”,除了这样的会计等式还有税务计算公式、财务指标的计算公式、财务管理的公式,这些我们都要会。

新手会计做账学习,会计新手不会做全盘账想辞职

期末余额=期初余额+本期增加发生额-本期减少发生额

新手会计做账学习,会计新手不会做全盘账想辞职

五、多积累多练习实训

做会计什么最重要?无疑是实操技能。会计是一个技能性职业,所谓的“活到老学到老”就是这个意思。你的经验越多,你处理财务工作就会越顺手,你的工资也就会越高。

六、报税纳税

除了基本的做账之外,像报税纳税、财务分析、会计核算、成本管理这些能学习就坚持去学习。虽然很多公司都把会计岗位细分成了十多个,但是我们不能只着手眼前的工作,做会计最好是全面发展,这样我们找工作的时候也好找。

新手会计做账学习,会计新手不会做全盘账想辞职

会计做账报税学习资料整理

新手会计做账学习,会计新手不会做全盘账想辞职

财务分析资料整理

新手会计做账学习,会计新手不会做全盘账想辞职

财务常用Excel函数公式整理

新手会计做账学习,会计新手不会做全盘账想辞职

篇幅有限,今天会计王姐整理的会计做账的一些技巧就先到这里,希望能帮到大家。

(本文由*今条头日**@技能界扛把子原创发布)

新手会计做账学习,会计新手不会做全盘账想辞职