本文导读:
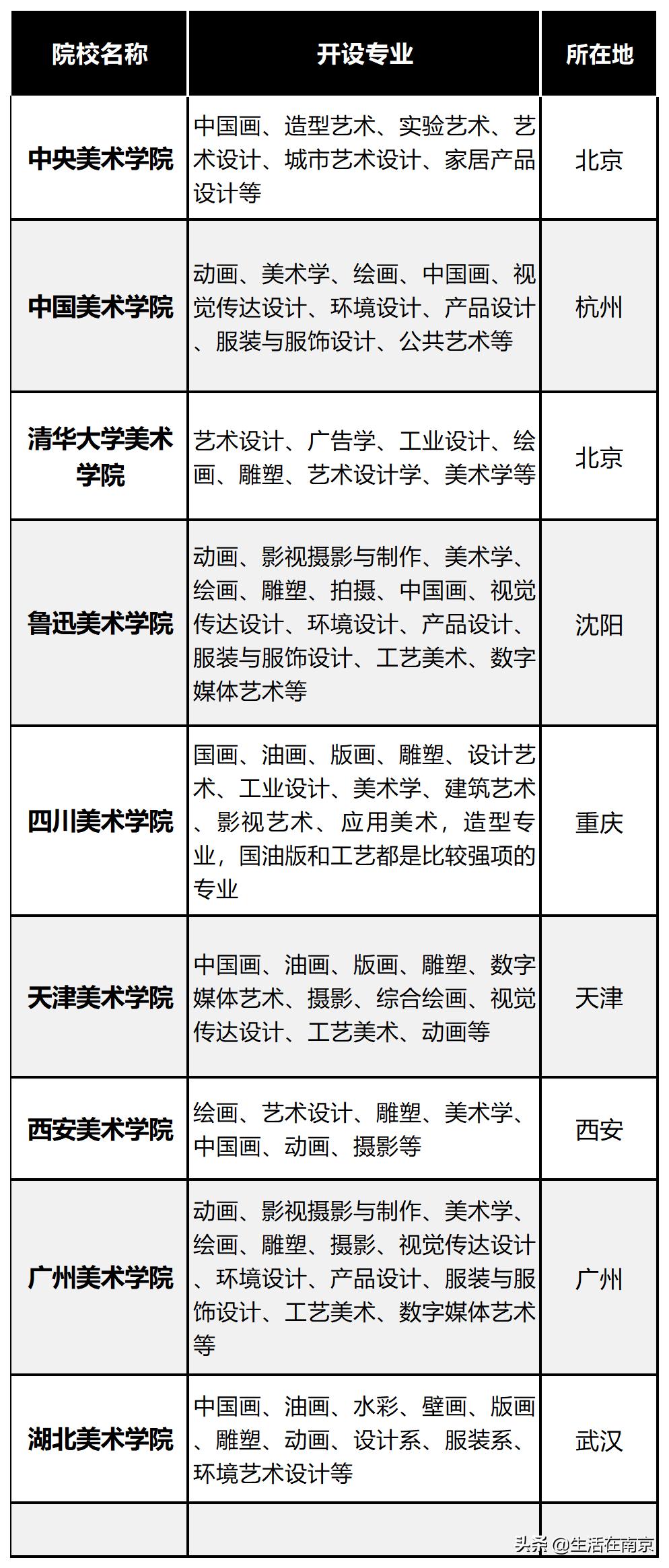
一、9大美院开设专业汇总表
二、各大美院王牌专业浅析
三、9大美院各专业重要层次详细说明
一、9大美院开设专业汇总

中国9大美院专业汇总
二、中国9大美院,各王牌专业浅析
为了方便大家复制和留存,特提供给大家各美院优势专业的文字版,后文还有每个学院专业层次的详细说明:
中央美术学院:油画(国内第一)、雕塑(建筑学专业是国内唯一一所通过建筑学评估的美术院校,室内设计和景观设计的毕业生可授予工学学位;现实主义雕塑流派影响广泛)
中国美术学院:国画(国画专业声名远播,国内第一)
西安美术学院:国画花鸟(国内第一)
天津美术学院:国画工笔(王牌专业)
鲁迅美术学院:油画(西式写实国内第一)
湖北美术学院:版画(省级重点学科,版画系赫赫有名)
四川美术学院:油画、版画、雕塑、平面
广州美术学院:平面、环艺、服装
清华大学美术学院:环艺(国内第一)、建筑(室内设计、景观设计)、雕塑、壁画、工业造型、油画、平面、服装
三、中国9大美院,各院专业重要层次详细解析
1、中国美术学院
中国美术学院是中国第一所综合性的国立高等艺术学府,是中国最早的艺术革命团体发祥地,中国唯一一个美术学国家重点学科所在地,是联合国科教文组织唯一承认学历的中国美术类大学。
· 国家重点学科(1个):美术学;
· 国家级特色专业(6门):动画、绘画、艺术设计、美术学、雕塑、建筑学;
· 浙江省新兴特色专业(4门)∶风景园林、艺术与科技、广播电视编导、摄影
2、中央美术学院
中央美术学院是中华人民共和国教育部直属的唯一—所高等美术学校。中央美术学院的前身是国立北平艺术专科学校,可以追溯至1918年著名教育家蔡元培先生倡导成立的国立北京美术学校, 这是中国历史上第一所国立美术教育学府,也是中国现代美术教育的开端。
· 设有中国画学院、造型学院、设计学院、建筑学院、人文学院、城市设计学院、实验艺术学
院、艺术管理与教育学院八个专业分院;
· 国家级特色专业: 动画、雕塑、中国画、美术学;
· 二级学科博士授予点: 美术学、设计艺术学;
·一级学科硕士授予点: 艺术学;
·二级学科硕士授予点: 美术学、设计艺术学、艺术学、建筑设计及其理论;
· 专业学位点: 艺术硕士(MFA);
· 学院设有美术学、绘画、艺术设计、工业设计、雕塑等五个二级学科,设有书法、中国画、油画、版画、雕塑、公共艺术、数字媒体艺术、摄影艺术、综合绘画、动画艺术、移动媒体艺术、视觉传达设计、装饰艺术设计、染织设计、服装设计、环境设计、工业设计、设计史论、美术史论19个专业方向。
·国家级特色专业: 绘画\艺术设计;
· 重点学科: 美术学(中国画\油画\版画\雕塑\美术史论)\艺术设计学(视觉传达设计\服装设计\染织设计\装饰艺术设计\环境艺术设计\工业设计);
·硕士学位授予权及艺术硕士授予权:美术学、设计学;
3、西安美术学院
西安美术学院建校于1949年,其前身为西北人民艺术学院二分部,1949年7月由山西临汾迁至西安市长安县兴国寺,更名为西北军政大学艺术学院,后历经西北艺术专科学院、西北美术专科学院等阶段,于1960年5月正式定名为西安美术学院,1994年学院整体迁至西安市雁塔区含光路南段。
·设有中国画系、油画系、版画系、雕塑系、公共艺术系、设计系、建筑环境艺术系、服装系、实验艺术系、美术史论系、影视动画系、艺术教育学院、基础部、造型艺术部、特殊教育艺术学院共15个本科教学系(部),下设50个专业方向工作(教研)室。
· 2014年获批美术学博士后科研流动站。
· 学院拥有艺术学理论、美术学、设计艺术学三个一级学科博士
· 硕士学位授予权以及艺术硕士(MFA)、高校教师在职攻谈硕士学位研究生培养资格和同等学历申请硕士学位授予权,
· 中国画、书法学、绘画(油画)、绘画(版画)、臆塑、艺术史论、艺术设计学、美术学、文化产业管理、视觉传达设计、产品设计、艺术与科技、环境设计、公共艺术、工艺美术、服装与服饰设计、戏剧影视美术设计、动画、数字媒体艺术、摄影、绘画艺术、音乐学、绘画(水彩)、实验艺术、艺术设计。
· 绘画、设计、雕塑3个专业为陕西省名牌专业和陕西省特色专业,美术学(中国画)1999年评为省级重点学科,绘画专业第二批国家特色专业建设点,艺术设计第三批国家特色专业建设点,雕塑塑第四批国家特色专业建设点,美术学、动画第六批国家特色专业建设点。
· 第三批国家动画教学研究基地
4、鲁迅美术学院
鲁迅美术学院的前身是1938年建于陕西延安的鲁迅艺术学院,1938年由毛*东泽**、周恩来等老一代领导人亲自倡导创建。
· 辽宁省重点学科: 美术学、艺术设计学;
· 辽宁省哲学社会科学重点建设学科: 艺术学;
· 教育部、财政部批准为全国第五批高等学校特色专业建设点: 绘画专业;
·教育部特色专业建设点: 动画专业;
· 全国最早培养摄影本科生和研究生的专业:摄影;
5、广州美术学院
广州美术学院是华南地区唯一一所高等美术学府。学校前身是中南美术专科学校,1953年经高等教育部批准创建于湖北武汉,时由中南文艺学院、华南人民文学艺术学院、广西省艺术专科学校等院校相关系科合并而成。1958年中南美术专科学校由武汉南迁广州,更名为广州美术学院。2004年学校在广州大学城建成新校区,形成"一校两区"办学格局。1981年获全国首批硕士学位授予权。
· 学校现有中国画学院、造型艺术学院、建筑艺术设计学院、工业设计学院、视觉艺术设计学院、艺术与人文学院、美术教育学院、城市学院等8个学院和1个思想政治理论课教学部。
· 本科教育设有美术学、绘画、胜塑、摄影、艺术设计学、视觉传达设计、环境设计、产品设计、服装与服饰设计、工艺美术、数字媒体艺术、艺术与科技、戏剧影视文学、广播电视编导、戏剧影视导演、戏剧影视美术设计、播音与主持艺术、动画、影视摄影与制作、艺术教育、*物文**与博物馆学、工业设计、服装设计与工程、建筑学、风景园林、公共艺术等31个专业,55个专业方向。
· 国家级特色专业: 绘画、工业设计、雕塑;
· 国家级专业综合改革试点项目: 工业设计;
· 省级特色专业: 艺术设计、绘画、雕塑、美术学;
· 省级重点实验室: 广东省工业设计创意与应用研究重点实验室;
· 广东省攀峰一级重点学科: 美术学、设计学;
6、四川美术学院
四川美术学院坐落于中国美丽的山水都市一中央直辖市重庆,是中国八大美院之一。
· 研究生教育有学科门类1个(艺术学));
· 一级学科4个(艺术学理论、美术学、设计学、戏剧与影视学);
· 重庆十二五市级重点学科2个(美术学、设计学);
7、湖北美术学院
湖北美术学院是华中地区唯一一所多学科门类与多学历层次的高等美术学府,学校前身是创办于1920年的武昌美术学校,后定名为"私立武昌艺术专科学校"(简称武昌艺专),"武昌艺专"是中国现代第-所私立艺术教育学堂,作为我国开办最早的艺术专科院校之一和中国近、现代高等美术教育的发源地之一。湖北美术学院拥有昙华林和藏龙岛两个校区;
· 学校共设有中国画系、油画系、版画系、壁画与综合材料绘画系、雕塑系、设计系、服装艺术设计系、环境艺术设计系、工业设计系、水彩画系、美术学系、动画学院等12个院系;
· 教育部高等学校特色专业: 艺术设计、雕塑、中国画;
· 一级学科硕士学位授予权: 美术学、设计学、艺术学理论;
· 二级学科硕士学位授予权:绘画、动画、雕塑、艺术设计、工业设计、美术学、艺术设计学、艺术教育、摄影、书法学;
· 艺术专业硕士生MFA: 美术学、设计艺术学和艺术学;
· 省级重点学科: 美术学、设计艺术学;
8、天津美术学院
天津美术学院源于1906年建立的北洋女子师范学堂,是我国最早的公立高等学府之一,至今已有一百余年办学历史。
· 硕士点: 美术学和设计艺术学2个硕士点
· 本科专业: 南校区(造型艺术学院、中国画系、史论系)、北校区(设计艺术学院、现代艺术学院)中国画系:书法、绘画(中国画);造型艺术学院:绘画类(油画、版画、融塑、壁画);新媒体艺术学院:摄影、绘画(综合绘画)、动画、动画(移动媒体艺术)、数字媒体艺术、数字媒体艺术(中英合作办学);设计艺术学院:视觉传达设计、工艺美术(首饰设计与漆艺)、服装与服饰设计(染织设计)、服装与服饰设计(服装设计)、环境设计、产品设计、艺术设计学;美术史论系:美术史论。
· 特 色: 绘画第五批国家特色专业建设点,艺术设计第六批国家特色专业建设
9、清华大学美术学院
清华大学美术学院简称"清华美院"、"清美",是清华大学二级学院。前身是中央工艺美术学院, 创建于1956年,经中华人民共和国教育部批准,1999年11月20日,中央工艺美术学院正式并入清华大学,更名为清华大学美术学院。
· 教育部特色专业建设点: 艺术设计;
· 北京市特色专业建设点: 艺术设计、工业设计;
· 国家级重点学科: 设计艺术学;
· 北京市重点学科: 艺术学、信息艺术设计、美术学、设计学;
· 2016年,在第四轮全国一级学科整体水平评估中,"设计学"名列第一,"艺术学理论"并列第三,"美术学"并列第五。
#高考身边事# #美术高考# #美术生# #九大美院#
南京能做美院定向培训的机构有哪些:
2020艺考美术高考,南京十大画室排名之中美画室篇