
近一年左右,白沙洲片区有多所幼儿园举办为公办性质,包括新城阅璟台、保利新武昌、鄂旅投书院世家等小区。
近日,青菱街美好长江首玺小区配建幼儿园发布招生公告,载明长江首玺幼儿园,是一所利用国有资产举办的高品质公办幼儿园。
更加令人欣喜的是,该幼儿园将由华师附属万科金色城市幼儿园团队托管,其办园品质和该园一脉相承。
据悉,长江首玺幼儿园秋季设班:大班、中班、小班托班。目前正处于线上登记审核期间,具体见下图。


近一年左右,白沙洲片区有多所幼儿园举办为公办性质,包括新城阅璟台、保利新武昌、鄂旅投书院世家等小区。
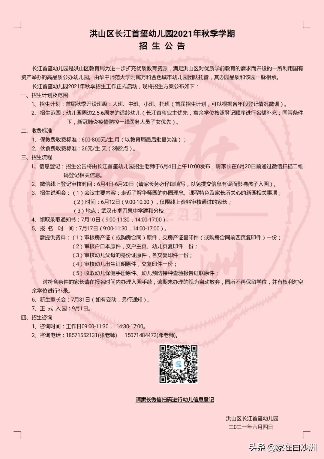
近日,青菱街美好长江首玺小区配建幼儿园发布招生公告,载明长江首玺幼儿园,是一所利用国有资产举办的高品质公办幼儿园。
更加令人欣喜的是,该幼儿园将由华师附属万科金色城市幼儿园团队托管,其办园品质和该园一脉相承。
据悉,长江首玺幼儿园秋季设班:大班、中班、小班托班。目前正处于线上登记审核期间,具体见下图。
