2017年10月,keep首次超越悦动圈跑步成为健身类APP中用户量老大,且口碑爆红。今年8月,keep完成D轮融资,用户超越1.4亿。
本文尝试从keep产品起步之前,来探讨keep是如何在红海中突破重围,成为最受欢迎的健身APP。

一、概述:keep用三年时间获取用户1.4亿,超越竞争对手成为行业领跑
回到2015年2月之前,keep面对的是咕咚、薄荷、糖豆广场舞、乐动力、小米运动、悦动圈跑步等竞争对手。
按常规思路,互联网时代时间是最好的竞争力,先布局的产品一般会迅速占领市场,成为行业领跑者,后来者再难超越。但keep却突破重重突围,在三年之内从0到1成为行业领军者。
因此,回溯keep的成长和突围过程对一个产品从0到1,从起步到突围的过程中予以借鉴意义。那么我们先从keep的成长之路开始。
- 上线50天,用户超过100万,拿到A轮融资。
- 上线1年,用户超过1000万,首次超过小米运动成为同品类App用户活跃度第二,拿到C轮融资。
- 上线1年半,用户规模超过5000万,远超咕咚,成为用户活跃度第二的APP。
- 上线2年半,超过悦动圈跑步,用户规模超过8000万,成为活跃人数第一的健身类APP。
- 截止,2018年8月,用户规模达1.4亿,完成D轮融资。

图1 健身类APP2014-2018年活跃人数表现图片来源:易观千帆

图2 keep用户增长及融资过程 图片来源:根据网络数据自制
在流量为王的时代,用户是各类APP最激烈的争夺资源。由上图可看出,keep自上线以来,一路用户增长和活跃用户数量走直至用户规模达到行业第一。
在用户增长的过程中,远远领先于竞争对手,足以证明keep的产品路线和策略是十分有效的,可以说keep成功的把握了市场需求、找到市场中的机会和用户痛点,并用行之有效的解决策略满足用户需求,才能用超强的竞争力强到用户。
二、背景分析:全民全民健身意识觉醒,但是健身场地少、开放不足
回到keep上线之前的背景,2014年10月,国家发布《关于加快发展促进体育消费的若干意见》标标志着,全民健身已经上升为国家战略。
此时,国家发布全民健身调查共服数据,相比2007年,整体全*运民**动健身的人群玻璃增长近8个百分点,尤其是20-40岁的人,锻炼人数翻了一番。
加上移动互联网明星带动如”袁姗姗马甲线”“张意涵的10公里”使得运动成为生活中正能量的代名词,全民健身意识的觉醒,将有越来越多的人,从零开始将健身作为生活的一部分。

图3 2007-2014年中国常参加锻炼人口的比例 图片来源:艾瑞咨询

图4 2012-2016年运动健身关键词百度指数图片来源:艾瑞咨询
但是,场地是全民健身的基础,与美国人均健身场地16平米相比,我国的1.46平方米体育场地资源。
且城市中大部分健身场馆都集中在学校,并不对外开放。在城市高健身需求民众找不到何时的运动场地为阻碍运动的重要原因。
20-40岁的人是社会中坚力量,具有旺盛的娱乐和消费需求,C端消费价值更高。
综上所述,全民健身意识的觉醒和健身场地不足等背景,都为keep的发展奠定了时代机遇。
越来越多的人开始在视频网站上寻找减肥健身教程,但网上主流的健身教程只有国外的2004版的Pump it up,韩国郑多燕减肥操等,可供用户选择的较少、其针对性和科学性也并不强。
2014年5月郑多燕在当红综艺快乐大本营的出现便可看出民众对健身指导的需求之强烈。
三、竞品分析:健身小白的需求尚未被满足,具有规模的产品尚未出现
在一个产品诞生之初必需了解到市场上的同类产品的用户是谁、它们的核心用户和主流用户特征如何、它们的核心功能如何满足用户、他们的核心竞争力是什么。市场上是否还有空白?还有哪些用户的什么需求尚未被满足,自己的优势和积累是什么,自己的弱项是什么,是否能够解决上述用户及需求。只有回答了这些问题,才能够差异化定位,在市场上立足。
主要竞品用户特征
据研究指出,男女性运动形式差异较大,男性的休闲运动时间更多,且对于文娱活动,男性平均出行距离更远,男性更倾向于一个人运动休闲而女性更注重休闲活动中的社交关系。男性常选择篮球、网球、游泳等户外运动。
女性相对参加跑步、瑜伽、舞蹈等室内方式来健身较多。随着大众健身时间碎片化,需要健身类App随时随地提供服务。
市场上主要的健身APP中:主要以咕咚、糖豆广场舞、悦动圈跑步为主。
- 咕咚用户最多,且偏年轻,但整体用户男性占比较大;
- 糖豆广场舞用户较少,老年人口是主流用户,女性用户为主;
- 悦动圈用户较咕咚略少,其用户中老年人比例最大,男性用户比女性用户略多;
由上分析可看出,市场中年轻女性的用户需求并未在主流健身APP中得到满足,成为keep后来进入市场的主流用户,为keep的差异化定位提供可乘之机。

图5 市场健身APP竞品用户定位 图片来源:作者自制
选择这样的用户定位,有非常大的特点:
- 年轻女性对身材、相貌要求较高,主要以减肥和塑形为主要健身目的。年轻用户的用户习惯尚未形成,可通过一系列措施培养其健身习惯,随着产品习惯的培养,未来将成为主导市场的主力,在未来可以打破市场,使用户习惯沉淀下来。
- 女性用户的购买力相比而言较强,在未来用户付费转换过程十分具有潜力。女性社交活动相对较多,相对热爱分享,后期对品牌的传播十分有利。
- 女性户外运动可选择形式相对较少,随着时间碎片化的趋势,可考虑通过满足女性运动喜好的室内健身方式来满足用户需求。
竞品的核心竞争力和核心功能

产品的核心竞争力一般与产品具有强关联性,也是用户选择产品的重要原因之一。也是产品的重要护城河,核心竞争力弱就说明护城河不强,容易被替代。
- 咕咚的核心竞争力在于其先发制人的用户积累,但2015年时,咕咚日活也并未超过300万,说明此护城河并不具有明显竞争力。其功能更倾向满足用户的户外运动需求,如跑步、登山等。
- 悦动圈跑步此时上线不到一年,整体爆发力较强,用走路领红包和游戏化的跑步激励措施积累一大批对红包活动较为敏感的用户群体。其核心功能也只为满足跑步者等基础健身运动以及围绕跑步过程的一系列激励措施。
- 糖豆广场舞与其他健身APP差别较大,其主要是基于广场舞的小视频APP,主要针对广场舞的参与者,为其提供教学、展示等场所。其用户开始主要基于糖豆网的用户迁移,后期主要靠其产品本身的差异化定位和功能来吸引用户。
综上所述,虽然市场产品较多,但并为出现具有强竞争力的产品出现。
虽然各产品都拥有上百万的日活,咕咚和悦动圈跑步产品功能类似,缺乏创新,仅满作为运动记录工具的需求,用户的社交和情感需求并未得到满足。
与keep相对相似的产品咕咚。虽然其用户积累相对较多,但2011年上线,基于原本手环的用户积累,是首家运动轨迹进行记录的App。其功能整体偏户外运动,无法满足女性特点的室内运动需求。
咕咚和悦动圈以及Niketraining着眼于跑步、健走等记步功能。而用户运动的目的,保持健康和保持形态的美,跑步和健走只是比较基础的一种手段。
跑步和健走所需要的场地和时间限制相对比较大,在碎片化的时间时代下,并不能满足大部分上班族的运动灵活性的要求。
在2015年初,此时,以健身训练作为解决策略的睿健时代虽早在2013年就成立,但也尚未上线。与keep走的都是“用优质内容吸引用户,将之沉淀到App和新媒体”的道路。
但fittime创始人朱骁潇认为“小白用户虽然规模庞大,但是消费意愿其实不高,也很不稳固。”他们更倾向于以更专业的内容服务于更专业的健身者。
以健身小白为主要群体的的科学健身引导需求依然未被满足。
用户构成分析
通常一个产品会同时有几类用户群,针对不同的人群可以有用户画像,但是总体上可以分为核心用户群和主流用户群,这样划分对分析产品也有比较重要的意义。
核心用户是最为忠诚的用户,也是最难挖走的用户。
与产品气质最符合,产品也比较好的满足了他们的需求,他们会使用产品的大部分主要功能,为产品贡献的价值也最大,同时还有带动作用,也就是担任意见领袖吸引其他用户过来,所以也需要重点维护。
主流用户则在产品用户中占比最多,通常会使用到产品的部分主要功能,他们本身需求也会比核心用户低一些。下表是keep主要竞品的用户分群大致构成和特征。

由上表可看出,咕咚的核心用户是早期咕咚的用户,他们在各个城市线下形成稳定的跑步圈子,咕咚对他们来讲已经不是一个工具而是一种生活方式和社交纽带,此部分人时咕咚的种子用户,很难挖走;
少数热爱运动并分享的人,以能够上咕咚的精选而自豪,由于其在咕咚上分享获取的成绩,此部分人相对较普通用户难迁移;参与咕咚赛事的人由于赛事的周期和赛事报名费用,以及获得的成就感,此部分用户也相对难迁移;
但大部分把咕咚当作跑步记录工具的用户,其利用的只是咕咚作为工具的属性,只要能够准确记步和记录轨迹,他们并不在意是哪一个App。
悦动圈跑步核心用户除了少数热爱跑步和分享的用户,其用游戏的方式,作为引导用户进行PK和通过先垫付押金玩成运动目标后返还奖金的形式,对于参与PK的用户,常常为了团体的利益或押金往往比单人运动更难迁移。
但对于大部分将悦动圈作为计步工具的用户,除了每日签到等奖金红包抽取之外,只要有类似的App给予的红包更多或一旦悦动圈停止发放红包,则面临用户流失的危险。
前面说到,keep的存在是满足年轻健身小白、时间和场地限制较难通过户外运动达到健身目的用户,或无条件去健身房或去健身房无私教指导的找到有效、科学的运动或减肥方式的用户。而这恰好是其他几款APP未满足的用户。
而后来,keep所推出的功能就是针对此部分用户而做的。当时,在当时众多用户减肥无门时,风靡一时的“郑多燕减肥操”的百度指数变化也可以说明这点,2015年keep上线之后,郑多燕减肥操的搜索指数逐渐下降,而keep也逐渐代替郑多燕成为众多少男少女减肥或健身路上的第一个健身训练教练。

图6 郑多燕减肥操关注度趋势 图片来源:百度指数
四、keep诞生的SWOT分析:外部机遇远大于威胁
内部优势:王宁在猿题库实习阶段,经过众多锻炼和伙伴,为创业打下基础;减肥过程中,对用户痛点的把握和应用场景的把握。
外部机遇:全民健身意识觉醒、户外健身场地不足。移动互联网时代用户减肥、健身的科学引导需求未被满足;竞品起步虽早,但尚未形成规模且同质化严重,尚未满足健身小白科学引导的需求。
内部风险:缺乏资源、缺乏技术、行业经验少。
外部风险:竞品起步相对较早,行业积累领先。
由此可见,虽内部优势较弱,风险也大,但keep的推出市场机会大于威胁的。
五、产品定位和策略:移动健身小白的教练
作为一款挑战型新产品,一开始要选择解决用户哪些核心需求,以及如何解决,提供什么样的功能能够更好的解决就是很关键的问题。现在复盘来看,从需求的大的路径大来看,就是两块:健身指导和健身社交。
以上是需求,而我们知道keep的几个核心运动功能:健身训练和健身社交是如何匹配的呢?
关于健身我们来细化一下过程:用户A过年回家,发现自己吃胖了,想减肥,于是到各种论坛、贴吧等搜索大家都是怎么减的,然后再根据攻略内容,进行减肥锻炼。而目前上线的所有竞品都无法将小红搜索的攻略和健身引导匹配在一起。这也是keep的上线之初,就把健身训练和发现版块搭建好的原因。
2015年2月4号,keep以“移动健身教练“的定位上线,精准的切入健身无人引导的市场空白,解决的需求是健身引导、社交需求。
而解决的方案就是通过具有针对性的健身训练视频直播与运动者同步的视频引导健身小白。可以通过发现获取健身攻略和健身好友,通过发布状态给自己打气也给更多用户更好的健身经验,同时发现更多的都在加油。通过社交满足用户更高层次的需求,袁姗姗可以通过马甲线使粉丝黑转粉,那么众多默默无闻的用户也可以通过keep的社交圈,实现自我认同。这样一来,健身到社交的需求就形成了闭环。
六、获取第一批用户:找到对的人
第一批用户对产品非常重要,尤其对社区类产品而言,决定着社区的氛围,也决定着产品的发展和未来。第一批用户要能沉淀下来,更早产品一起成长,促进产品迭代优化,同时也是跨过产品发展的鸿沟。
例如没有知乎早期的邀请制搭建的社区氛围,就不会有开放注册主流大众用户的到来,带来更多主流用户的基础。
对于一款科技产品来说,早起是很容易找到种子用户的,只要确定自己产品的核心价值,也就是找到对的人。
对于Keep来说,如何找到对的人:去她们寻找答案的地方,给她们想要的答案。
首著名的埋雷计划,用低成本新媒体作为手段,到社区社群发帖,获得关注后,迅速完成APP用户转化。巧妙利用微博微信在产品上线前利用第三方流量梳理“体验——反馈”的良好产品口碑。
总结:
Keep的「埋雷计划」和第三方运营,成功之处在于这群早期用户本身对健身就有极大的兴趣和需求,正是keep成立之初的针对用户群。他们的使用能够检验Keep这样一款重工具的产品能否满足用户的基本需求,从而对Keep训练课程的效果进行反馈和评估。
七、版本迭代和数据增长:从聚焦到扩展

图6 keep自上线以来重要更新迭代阶段 图片来源:作者自绘
从上图可以看到,总体而言,keep在产品主功能上变化不大,主题框架非常稳定,几个核心功能训练、发现、运动记录功能在2.0版之前均已确定完成。而不断发布的新的版本也是一直围绕核心功能在优化打磨,这也说明最初的产品定位和目标十分清晰而有效。
发现和社交作为核心的功能,在第一版中即出现,连训练数据记录这样的基础功能都排在它之后,可见其功能焦点非常突出。
查看同城动态、发现页增加同城入口在2.0版本之后陆续上线,尤其发布动态功能是需要一定数量的用户沉淀才能做的,过早上线可能会造成内容太少,社区氛围搭建不起来。
最具有竞争力的训练课程引导在最初的版本就已经上线,直击用户痛点,为其前期的用户积累起了很大的作用。
从用户活跃度图中可以看到,1.0版之后产品基本功能搭建结束后获得第一批用户,2.0版本产品结合运营和市场全方位的立体推广,在功能加强社交网络构建,导入微信和微博好友、第三方平台等一系列措施,充分利用前期用户的社交关系链形成的良好口碑引爆产品。
2016年3.0版本才开始对标竞品功能丰富产品运动版块,逐渐将跑步、瑜伽、饮食、骑行和记步功能陆续加入。由此也进一步验证上述我们对keep所聚焦的,室内运动的用户运动作为痛点的产品策略。此时,在用户到达一定积累量的基础上,开始功能的扩展,满足更多的用户需求,产品也从“移动健身教练”向“自由运动场”开始转型。
4.0之后的版本则是在之前所有框架搭好的基础上,对细分功能进行探索和改进,如增加AR跑步新玩法、数据中心可以设定运动目标等。今年2月keep用户量已经过亿,keep上线keepland和首款智能跑步机,开始商业化的线下探索之路。进一步形成用户体验闭环,探索用户的更多使用场景。
八、主要运营事件:好的slogan迅速圈粉,与产品密切配合引爆市场

图7 keep自上线以来重要运营事件与产品和活跃用户数的关系 图片来源:作者自绘
任何一款产品的成功都是离不开有效运营的,尤其keep这种。
运营在其用户维护和增长、内容完善和推广活动上应该做了非常多而杂的工作。这里仅简要看其在推广活动上的动作,来看其运营和产品定位的配合。
在16年之前,keep的基本功能基本搭建完成,第一批用户已经逐渐沉淀,其运营主要目的在于市场推广来获得大众用户,通过在“真正男子汉”“快乐大本营”等年轻人中最受欢迎的电视节目曝光、或借”花儿与少年“陈意涵运动轨迹“话题,借助节目热点,传递产品和品牌曝光率。
通过此,收获一大批目标用户增长。除此之外,keep巧用用户社交网络,如发起深蹲挑战等活动尴,利用微博和微信等社交推广,收获一大批用户。此时,keep的发布动态、第三方等基本分享功能以搭建完成,为后期的运营打下了硬件基础,可见keep的运营与产品的巧妙配合。
16年之后,一支“自律给我自由”的广告直击人心,收获一大批用户,同时,结合商城功能上线,微博发起的#穿上自律,放胆自由”活动,通过优惠券的发放使得用户接触keep的商城功能,此时用户量已突破1000万。
keep作为健身小白的教练的形象已经深入人心,但若想获得更多的用户,也必须对功能进行扩展。
于是,keep跑步、商城等其他健身功能也逐步上线,用户成长体系和徽章体系已经建立,运营活动配合线上新功能主要围绕线上跑步打卡以及徽章收集等功能,借助节日发起#消灭十公里#,#彩色光合#colorrun、圣诞特派员等线上活动进一步获得大量关注,keep的新功能也逐渐被更多人使用,此时keep已经不仅仅是一个移动健身教练了,有更多的人在keep上跑步、瑜伽、骑行。由此,keep“自由运动场”的定位也水到渠成。
由keep的运营活动阶段不同,目的也不同,keep的活动运营与产品迭代紧密配合。
九、好的sologan和界面设计
“黄金圈”法则指出,人们买的不是你的产品了,而是你的信念。
因此,一个好的产品的sologan,往往会吸引拥有相同信念的人,如苹果-创新、keep-自律。
与其他产品的开屏广告不同,keep开屏的“自律给我自由”一上线,遍赢得广泛的传播。当用户把slogan当作口头禅之后,很多时候也成为*载下**keep、打开keep、完成运动的理由。
除了slogan之外,产品的交互和界面非常直观,直面用户,所以用户感受也最直接,所以也是用户体验非常重要的一部分。Keep的产品设计可谓良好的践行了“少即是多”的设计理念,用极为克制的表达方式给用户展示出最为关键的信息。
从颜色上看,Keep的产品设计整体简洁,用色以白色和紫黑色作为主色调,仅在部分重要的icon上使用小面积高饱和的彩色,紫黑色不失稳重,彩色又张扬出年轻人的个性。
排版上,全部使用横向排版,连健身记录也采用横向分布的进度条形式在视觉上保持统一。文字部分,除标题等重要文字使用黑色,其他辅助性文字均使用浅灰色,且字号相比其他APP更小,重点更突出且更精致。
除产品本身交互设计之外,产品海报也遵循统一风格,海报除黑白灰之外也严格使用keep产品中的关联颜色,保持风格统一。即使连消息通知也极为克制,相比其他消息通知,keep的并无显示消息数目,仅使用红点,提示用户。

图8 Keep精细的交互设计
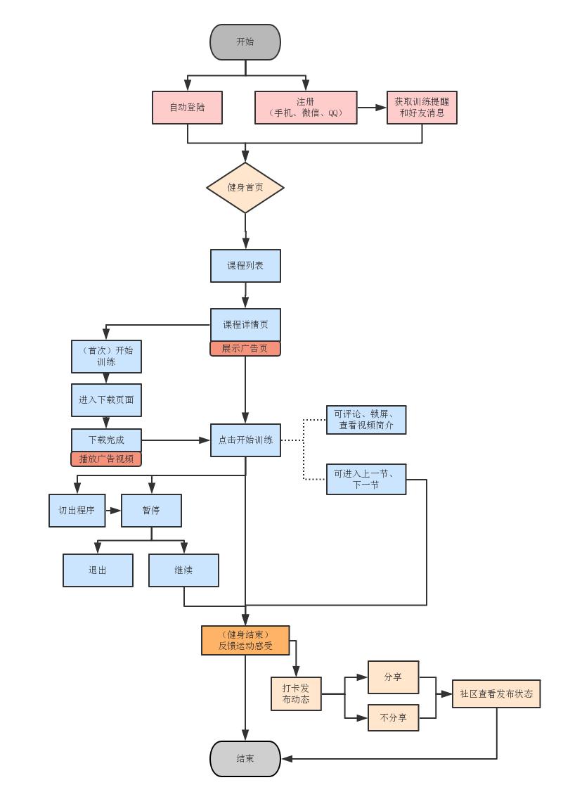
除设计外,Keep 的使用流程页非常的直接可简单。以训练为例,只用6步就可以完成从打开页面到完成训练,且仅在课程详情和*载下**完课程展示广告,并无在其他环节给予用户过多的打扰。

九、思考与总结
抓准时机:在互联网红海时代,时间是最重要的竞争力之一,只有在能够满足且代表未来发展的需求方向上,才能够有成长的机会。
正是健身作为国家战略、全民健身意识的觉醒、健身场所的众多限制的现状,使得keep的出现就填补了时代的需求,迅速占领市场获得用户。
打造核心竞争力:精准分析竞品核心用户和竞争力,打造自己的核心竞争力。
找到其他产品所不能满足的用户的痛点,针对此部分的市场空白,打造异于他人的功能来满足满足用户,打造相对优势,才能够有成长的机会和可能性。
定位的针对性:前期产品定位要能够针对性的解决用户痛点,有针对性的受众对象。
只有具有针对性的受众对象,才能够在进入市场时精准、快速的找到属于自己的用户,最初的竞争力。同时也要准备好与大众做链接,在产品成长过程中形成自己的护城河,打造自己的竞争力。
注重slogan 和产品的打磨:好的slogan是传播的最佳利器,是获得消费者认同的重要一步。好的产品配合好的品牌是产品是产品溢价和后期商业化的基础条件。
产品运营要与产品功能密切配合:Keep的快,与其对时机的把握密切相关,剖开分析,把握时机也就是在对的时间做对的事,也就把运营与产品功能的设计紧密结合。
优秀的界面和交互设计:在这个颜值时代,产品本身的设计和用户体验是一个产品给人的初印象,好的用户体验和高颜值的产品设计是令用户一见倾心的重要利器。
根据市场灵活调整产品定位:从“移动健身教练”到“自由运动场”有针对性的切入市场,并在适当时候,根据市场和用户调整产品
参考阅读:
许晓霞, 柴彦威. 北京居民日常休闲行为的性别差异[J]. 人文地理, 2012(1):22-28.
本文由 @梁面面 原创发布于人人都是产品经理。未经许可,禁止转载
题图来自网络