社交应激是一种常见的应激源,会导致多种形式的身体和精神功能障碍。长期暴露在社交应激下可能会引发心理障碍,包括焦虑和重度抑郁症(major depressive disorder, MDD)。食欲素能神经元局限于下丘脑穹窿周围区/外侧区 (peripherical area of the lateral hypothalamus,PeF/LHA)和下丘脑背内侧核,涉及到抑郁样表型的发展和应激反应。
食欲素系统包括两种肽,食欲素A (orexin A, OA)和食欲素B ( orexin B, OB),以及两个受体,食欲素受体1 (orexin receptor 1, OxR1)和食欲素受体2 (orexin receptor 2, OxR2)。
OxR2以相似的高亲和力与OA和OB结合,但Orx1更可能与OA结合,而不是OB。关于食欲素能神经投射是否会导致社交挫败小鼠出现不适应行为,如社交回避、抑郁和焦虑,目前还不清楚。

2021年1月30日,西安市西京医院麻醉及围术期医学科发表了一篇文章,将光纤记录、光遗传学和神经药理学相结合,观察了社交挫败小鼠LHA中食欲素能神经元和LHb中谷氨酸能神经元的动态活性,并研究了传向LHb的食欲素能投射对社交挫败应激后抑郁样行为的调节作用。
1.社会压力激活了LHAOrx-LHbGlu回路
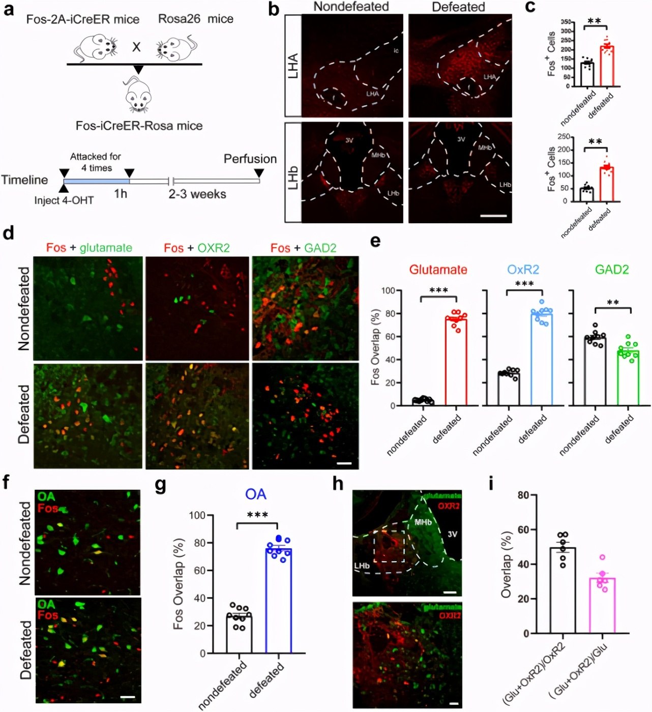
为了研究负性社交刺激激活的特定大脑区域,作者采用了FosTRAP方式,对社交应激条件下激活的神经元进行基因标记。即通过在Fos启动子控制下表达CreER的转基因小鼠系(Fos- 2A- iCreER)与Cre依赖的tdTomato (TDT)报告小鼠系(RosaTD)杂交,能够利用4-羟他莫西芬(4-OHT)暂时控制Fos阳性神经元中tdT的表达。
为了检测LHA和LHb中社交应激激活神经元的亚型,作者将Fos与LHb中的谷氨酸或GAD2或LHA中的OA共同染色。发现急性应激使LHb中Fos阳性谷氨酸能神经元的比例增加。相比之下,Fos标记的LHb GABA能神经元比例在应激后略有下降。在LHA中,76.05±1.905%的食欲素神经元为Fos阳性。

图1 社交挫败应激后LHAOrx-LHbGlu回路的激活
2.LHAOrx-LHbGlu回路的神经元活动与社交失败行为密切相关
为了进一步研究LHA和LHb在体内对社交挫败应激的反应,作者将表达GCaMP6的AAV病毒注射到LHA和LHb中,以衡量短暂社交互动过程中的钙活性,并分别记录了Vglut2-cre小鼠LHbGlu神经元和Hcrt-cre小鼠LHAOrx神经元在社交过程中的活动。
LHbGlu神经元和LHAOrx神经元在每次攻击中都显示出钙信号的剧烈增长。然而,LHb中的GABA能神经元并没有表现出这种神经元活性的增加,这表明LHAOrx-LHbGlu回路的激活与社交挫败行为之间存在密切关系。

图2 社交挫败应激下LHA或LHb谷氨酸能神经元中神经元钙信号的增加
3.LHb中食欲肽信号转导的增强减轻了社交挫败压力引起的抑郁样行为
为了评估投射向LHb的食欲素能神经元对慢性社交挫败应激(chronic social defeat stress,CSDS)诱导的抑郁样行为的调节作用,作者在野生型应激小鼠的LHb中注射了OA。CSDS造模后,小鼠在社交测试中表现出明显的适应行为。与不易感CSDS小鼠相比,易感组小鼠在交互区停留的时间更短,在角区停留的时间更长。
选择对CSDS敏感的小鼠进行进一步研究。将LHb双向显微注射OA可以显着缓解社交回避行为,如互动区的社交互动(SI)比率增加以及角落的SI比率降低,同时也改善了CSDS引起的抑郁样行为,因为在悬尾实验和强迫游泳实验中不动时间均缩短。而微量注射OxR2拮抗剂TCS-OX2-29后则进一步加剧了社交回避行为,小鼠在测试笼的角落花费了更多时间,同时在悬尾实验和强迫游泳实验中不动时间均延长,表现为抑郁行为增加。

图4 向LHb注入OxR2拮抗剂会加剧CSDS实验中动物的社交回避和抑郁行为
4.LHAOrx-LHbGlu电路的光遗传激活可以挽救社交失衡压力后的适应不良行为
为了进一步确定LHAOrx-LHbGlu回路是否在调节慢性社会压力引起的焦虑样行为中发挥作用,作者结合了光遗传学和高架迷宫(EPM)或开放视野试验(OFT)。将AAV-Ef1a-DIO-ChR2-mCherry病毒注射到Hcrt-cre小鼠的LHA中。
接下来,作者用光遗传学激活小鼠LHAOrx-LHbGlu环路,结果显示激活后增加EPM中开臂的时间和进入次数;同时增加OFT里中心区域的停留时间、运动的总时间等,表明可缓解慢性社交挫败应激后的焦虑样行为。

图5 LHAOrx-LHbGlu电路的光遗传学激活缓解了慢性社交挫败压力后的焦虑样行为
结 论
本文研究了从外侧下丘脑区(lateral hypothalamic area,LHA)到外侧缰核(lateral habenula,LHb)的食欲素能投射在慢性社交挫败应激后对抑郁样和焦虑样行为的调节作用。
当小鼠在社交活动中被挫败时,LHA中的食欲素能神经元和LHb中的谷氨酸能神经元都被强烈激活。在LHb中注射食欲素显著减轻了慢性社交挫败应激诱导的社交回避和抑郁样行为。在LHb中使用OxR2拮抗剂进一步加重了抑郁表型,即OxR2可以介导LHAOrx -LHbGlu回路的抗抑郁作用。光遗传学激活LHA食欲素能细胞或传向LHb的食欲素能投射可以减轻慢性社交挫败应激引起的焦虑样行为。
总之,这项研究发现LHA食欲素能神经元到LHb的环路在应对慢性社交应激时具有抗焦虑和抗抑郁作用。这项发现为LHA食欲素环路的抗抑郁特性提供了新证据,并支持食欲素能系统作为开发新的治疗应激相关疾病的潜在靶点。
自控力:与身体为友 结合心理学、神经科学、医学等方面的科学研究, 从精神到身体, 让真实的你掌控人生
¥25.4
购买
参考文献
Wang D, Li A, Dong K, Li H, Guo Y, Zhang X, Cai M, Li H, Zhao G, Yang Q. Lateral hypothalamus orexinergic inputs to lateral habenula modulate maladaptation after social defeat stress. Neurobiol Stress. 2021 Jan 30;14:100298.
编译作者:Sheena(brainnews创作团队)
校审:Simon(brainnews编辑部)
本文由brainnews团队原创编译,转载请联系授权。
