11月26日,在教育部发布的《校外培训机构专项治理通知》中明确提到2018年底前不能存在无证无照还在开展培训的机构。进一步明确了培训机构整改的最后期限,在此政策的影响下,所有校长都在与时间赛跑,争取在年底前取得《办学许可证》、《营业执照》。但申请许可证复杂的流程也让许多校长苦不堪言,所以今天为校长们详细梳理了机构资质办理的整个流程,希望能对大家有所帮助。(在场地、注资等方面各地要求各有不同,下文中会有注释)
1、什么是办学资质
《民办教育促进法》规定培训机构必须具有办学资质,而办学资质的内容则根据培训机构的性质而有所不同。
《民办教育促进法》将培训机构的性质分为营利性和非营利性。
具体区别如下:
盈利性机构办学资质为:《办学许可证》+《营业执照》
非盈利性机构办学资质为:《办学许可证》+《民办非企业》

通常在培训行业,我们都会选择设立营利性民办学校(培训公司)。
特别强调:《办学许可证》去教育局办理,《民办非企业》去民政局办理。工商局注册《营业执照》,申请的经营范围要含有培训等业务。
2、申请办学资质的前置条件
前置条件是指申请办学资质的必备条件,以当地省市下发的文件为准,大致包括:
① 开办资金不少于100万元,验资后可以调动使用(部分地区仅需20万元,具体以当地金额为准);

② 办学场所的建筑总面积不少于500平方米,其中教学用房面积不少于办学场所建筑总面积的三分之二(各地有差异,如上海广州深圳等地为300平米,具体以当地为准);
③ 租赁办学场所的,租赁期不少于3年;
④ 办学场所应当符合规划、消防、卫生、房屋安全等有关法律、法规和规章的规定(机构必须办理专门的办学消防许可证,后面会提到);
⑤ 校长具有中级以上专业技术职务或大学本科以上学历,且有5年以上的教育管理经验(校长是指拥有“校长任职资格证”的人,可挂靠);
⑥ 有2名以上具有大专以上学历的专职教育教学管理人员和3名以上具有相应教师资格的专职教师(可挂靠,但按目前最新政策,所有机构老师必须持有教师证,所以建议尽量招聘);
⑦ 所在区域教育行政主管单位其他具体规定。
3、《办学许可证》筹设阶段流程
当机构满足了前置条件,确定了机构性质,下一步就可以申请《办学许可证》了,而申请《办学许可证》分为两个阶段:筹设阶段与正式申请阶段。
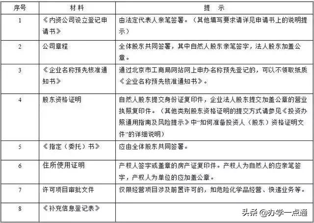
我们先来看筹设阶段,需提交如下材料:

而要提交以上材料,则需进行如下步骤:
一、确认办学指标
有些地区的办学指标是限额的,首先去街道办和教育局报备,确认是否还有指标,有指标的情况下去变更房屋使用性质,然后去街道办盖章,与教育局相关人员现场看场地,通过场地初审再进行下一步。
二、寻找场地
已有场地的按照规定变更房屋使用性质即可,没有场地的则需要另找场地。不管是已有场地还是没有场地,除了前置条件外,还需要关注以下问题:
① 土地使用性质:综合或办公;
② 楼层要求:早教、幼教机构要求3层及3层以下;具体科目楼层要求,咨询当地有关部门;
③ 消防要求:有些地区要求场地配有双向通道、前后门等;
④ 场地装修要求:建议让*防队消**推荐消防公司做消防装修,消防验收建议外包。
以上具体要求以当地区域公示为准。
三、名称预审核准
办理名称预核准申请,其中营利性质的机构去工商局申请,非营利性质的机构去民政局申请办理。
培训学校的名字格式:xx市+xx区+学校名字+培训学校(见当地具体名称办法)。

提交相关文件在教育局备案之后,会获得教育局签发的《筹办申请同意书》,需要注意的是《筹办申请同意书》不是《办学许可证》,这个时候开课运营还是存在法律风险的。
四、营利性机构办理营业执照
一般来说,办理营业执照需要注意以下问题(具体要求以当地为准):
1.办理条件
以社会组织名义举办学校,社会组织必须具有独立法人资格;以个人名义举办学校,举办者拟定法定代表人应当具有政治权利和完全民事行为能力。

2.财务要求
学校固定资产应达到20万元以上,注册资金的最低限额不少于10万元(各地有差异);
3.需交的材料
(以北京为例,具体的可在官网上进行咨询或去当地咨询)

营业执照可以自己去办,也可以找黄牛代办,黄牛常年和相关部门打交道,熟悉流程,有一定的社会资源,节省时间,缺点是价格稍高,依照自己的情况进行。
五、办理办学消防许可证
办学消防许可证不等于场地原本消防许可证,是专门的办学消防许可证,很多地方申办办学许可证需要提供《办学消防许可证》,同时也是所有资质办理中最难的一部分(建议找代办,节省时间)。需要注意的是:
① 筹办申请可与《办学消防许可证》办理同时进行。
② 有无双出口、应急通道。
③ 烟感喷淋能不能做。
④ 大楼本身是否合格、层高是否合规。
⑤ 消防栓有没有水
4、《办学许可证》正式申请流程
获得《筹办申请同意书》、《办学消防许可证》后可申请正式设立民办学校(办学许可证),还需要向当地教育行政部门提交如下材料:

教育部门行政审批流程:
① 受理申请人递交的材料,开具《受理通知书》,进入审批流程。
② 组织专家组开展现场核查,审核文字材料。一次性告知整改方案。
③ 确定已完成整改后,按行政部门内部审批流程完成审批,形成行政许可决定书、打印证书,完成审批。对不批准正式设立的,应当书面说明理由。
④ 决定书、证书等材料送达申请人。
5、时间节点

① 名称预核准办理周期为7个工作日,有效期为6个月。
② 消防备案审批周期为30个工作日。
③ 消防正式审批周期为20个工作日。
④ 办学筹设申请审批周期为30个工作日,有效期为3年。
⑤ 办学正式递交审批周期为20个工作日。
⑥ 等待审批期间,不得开展任何形式办学;审批通过,颁发《办学许可证》,没审批通过的,书面告知原因;全程下来,预计3--6个月。
6、总结
值得注意的是,在筹设阶段不要进行办学,被举报了会比较麻烦。虽然各地在申请条件上会有所不同,但具体流程大体相似,希望这份攻略可以给予各位校长以帮助