公司概要:
一、龙门教育是国内规模最大的 K12 教育 O2O 课程运营商之一,以面授培训和相关辅助软件产品,向中、高考学生提供全方位培训服务,在中、高考培训服务领域具有优势。公司成立于2002年,集教育培训、产品研发、教学研究于一体,旗下拥有子品牌龙门尚学、龙门补习学校、3A高效学习中心、跃龙门教育科技、拼课网等,教学服务涉及VIP全封闭学校、K12校外培训、艺考培训、在线教育、智能教学软件研发。
公司以全日制面授培训,配合教学软件辅佐提供中高考培训服务,业务集中在陕西地区。公司拥有强大教学资源和完整师资培训系统,下属培训中心共有专职教师700多人,在西安5个校区对中、高考学生进行全封闭管理和分层次教学。公司2014年试行开设实验班,2015年新设精品实验班,人均收费标准大幅提升,2015年单个中、高考学生人均收费分别为1.3万(+61.4%)和2.1万(+102.1%)。公司通过合作办学扩大校舍规模,学生总人数由2014年3,046人增加到2015年7,907人,2016年上半年仅西安各校区学生人次已达8千人。
公司推出中小学校外教育高端品牌“龙门尚学”,进军全国 K12 培训市场, 2016 年通过教师合伙人机制迅速推广,建立辐射全国的教育教学培训网络。目前龙门尚学已有教职员工千余人,在全国8个省市12个城市成立40余个校区,辐射当地市区和郊区。
图 1 、公司服务区域分布
资料来源:公司官网、*合六**咨询
公司与 A 股上市公司鹏博士战略合作,共建在线教学平台“拼课堂”,以教师合伙人机制整合高度分散的教师资源,与国际顶级视频云服务技术公司 Pixie 合作,发力直播教学。拼课网是展示培训机构、优秀教师和课程的平台,公司对工作室教师进行专业能力认证,组织教学、教研、管理等学术交流和培训,保证工作室整体教学和教研能力,统一为工作室提供品牌授权。
公司率先提出并采用“互联网+教师合伙人”教育创业平台,在全国搭建五维众创空间,通过建立直营公司、 VIP 中心校区、运营中心、 O2O 工作室,实现跨区域教育共创共享、互联互通。公司开放龙门云课堂、在线教育平台、技术产品研发能力、教研体系,与工作室、创业教师共享场地和师资产能。对进入众创空间的合作单位、各子机构、创业者,公司提供在线教育平台、教师实训、产品研发、资金扶持4个维度支撑,加速教育行业创新、创业人才聚集和孵化。
图 2 、公司众创空间经营模式

资料来源:公司官网、*合六**咨询
公司拥有5家全资子公司、1家控股子公司,总股本560万股,董事长马良铭持有公司225万股(占40.2%),是公司控股股东,马良铭和明旻夫妇作为一致行动人合计持有公司67.0%股权,是公司共同实际控制人。
二、公司线下设立 VIP 全封闭学校事业部和 K12 校外培训事业部,分别提供中高升学培训和高品质校外辅导,同时首推“教师合伙人”机制布局全国 K12 校外培训市场;线上启动远程直播互动教学,研发在线一对一高清教学解决方案,并用先进技术将传统教室与网真系统(将视频通信与沟通体验融为一体)结合,实现资源共享,构建线下集中培训 + 名师远程辅导的*轨双**教学模式,实现线上线下业务全覆盖。
1、公司VIP全封闭学校事业部,以西安龙门补习学校为主,采取“导师+讲师+专业班主任+分层次滚动教学+现代化管理”的“5+”教学模式,在西安5个校区对中、高考学生进行全封闭管理和分层次教学,学生中、高考成绩优异,在培训领域有良好品牌积淀和客户口碑。
公司在西安、北京、深圳等地设立研究院和教学机构,凭借多年培训教研经验,不断创新研发学习方法和动态教辅,同时以数据驱动,研发智能教学软件和自适应课程,推进公司线上线下培训服务深度结合。公司教学研究院针对中高考应试培训,以顶级中高考培训教师、在校特级教师、数据分析人员组成研究团队,以系统提升学习能力、快速提升学习成绩为方向,首创“3A高效学习法”,独立研发“中高考急速复习训练体系”,行业内率先创立”5+”分层次滚动教学模式,创新开发动态教辅,帮助学生不断提高学习能力,对学生进行有效管理。
公司通过与当地单位合作办学,扩大校舍规模,学生总人数由2014年3,046人增加到2015年7,907人。公司与西安华美专修学院、西安建筑工程技师学院、西安外事学院等开展合作办学,由合作方提供校区(包含教学楼、住宿楼、食堂等配套设施),公司提供品牌、师资、教学等全方位服务,并派驻核心管理团队,全面负责招生、运营、日常教学管理、人事招聘等工作。公司分别于2014年9月、2014年10月与西安建筑工程技师学院、西安华美专修学校签订10年的合作协议,新增校舍能容纳5,000名以上学生。同时公司2015年2月通过非同一控制下企业合并取得西安碑林新龙门补习培训中心。
公司2014年主要以普通班、精品班为主,2015年开创精品服务,加大实验班、精品实验班型宣传,人均收费标准大幅提升 ,单个中、高考学生人均收费分别为1.3万(+61.4%)和2.1万(+102.1%)。公司2014年试行开设实验班,经过1年教学管理探索,形成新的教学管理服务模式,并取得良好效果,于2015年扩大对实验班招生规模。公司2015年新设精品实验班,开创高端教育培训服务,这两类班型班级人数相对少,学生收费标准高,在课程设置、辅导体系后勤服务等方面更加精细化。
表 1 、公司 VIP 全封闭学校事业部 2015 届中、高考学生学习效果
资料来源:公司官网、*合六**咨询
表 2 、公司西安补习学校校区简介
资料来源:公司公告、*合六**咨询
2 、 2016 年公司启动全国 K12 校外培训市场战略布局,设立 K12 培训事业部,首创 “ 教师合伙人 ” 机制,以“龙门尚学”品牌为主,提供校外培训平台,业务涉及校外同步学科辅导、一对一个性化教学、艺考培训等。2016年上半年公司在北京、武汉各新设1家子公司,目前龙门尚学在全国8个省市12个城市成立40余个校区,辐射当地市区和郊区,利用北京见龙云课的网真教室设备,将市区和郊区联系起来,实现O2O远程直播互动教学。
龙门尚学是中小学校外教育高端品牌,专注中小学个性化教学,课程服务包含精品一对一、精品班组课、中高考全托冲刺。龙门尚学依托龙门教学研究院在中高考补习的成功教学实践、龙门3A高效学习系统、中高考急速复习训练体系等,采用名师合伙人机制搭建名师联盟,与北师大教育培训中心、北京四中培训中心、数学教学报、拼课网等教育单位构建战略联盟体系。公司推出“尚学云课”,搭建线上实景互动教学+线下现场助教辅助的O2O混合式学习平台,在学习关键节点为学生提供统一名校名师远程公开课、知识点大串讲、答题技巧等,实现优质教育资源、名师课程共享。
图 3 、尚学云课
资料来源:公司官网、*合六**咨询
公司在业内首推教师合伙人机制,颠覆机构和教师的雇佣关系,以新型教育合作关系为基础,通过教师合伙人制度,帮助高度分散的名师工作室向品牌化、规模化、互联网化方向发展,协助教师创业。公司以拼课网为平台,为教师搭建在线个人工作室,降低场地成本;同时帮助老师建立与推广个人品牌,依靠教师口碑形成粉丝经济,降低招生成本,为老师带来更多生源。公司为教师配备经纪人,帮助教师处理教学环节之外所有事情,辅助教师更好进行培训工作。
3 、公司与鹏博士战略合作,共同发起成立“拼课网”,为老师和学生搭建在线教学平台,同时推出“拼课堂”和“拼课宝”提供技术支持,开发教学管理产品,辅助线上线下业务开展。拼课网是展示培训机构、优秀教师和课程的平台,以“线上拼课网、线下拼课堂”的O2O运营模式为核心,以新型教育合作关系为基准,通过预约课程系统为学生提供个性化定制教学服务。公司推出一对一实时互动教学仪拼课堂和拼课宝,将传统授课与Cisco网真系统结合,还原学生真实课堂体验,提高授课效率。
公司与鹏博士合作,通过拼课网整合高度分散的教师资源,用互联网技术创新和教师合伙人的制度创新,打造全国教师创业平台。鹏博士是以新一代光纤通信技术为基础,主业为宽带互联网接入服务、智慧城市、文化创意的民营电信(增值)运营商。鹏博士将为入驻拼课网的工作室提供线上线下支持,线上提供“鹏云服务”及工作室接收端,提供2K电视(创维65寸)、大麦盒子直播、点播接入、CISCO SX10(1920*1280全高清30帧摄像)互动等互联网教学设备与交互教学设备,形成支持班级教学应用场景的“拼课堂”,同时鹏博士线下分散在全国的1千多个社区营业点和3万多名员工,为老师和学生提供各类增值服务。
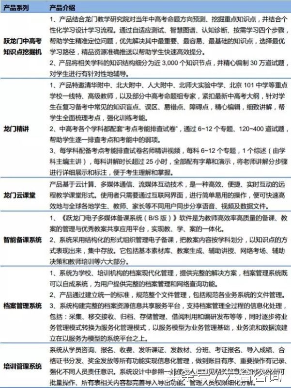
公司全资子公司跃龙门不断开发智能教学软件和学校管理系统,并设立深圳互联网研究院,致力将前沿科技与教育融合,用技术产品丰富教育教学、优化学校管理。跃龙门公司已获批深圳软件企业资质,取得7个软件著作权,成功开发龙门精讲、跃龙门中高考知识点挖掘机、龙门云课堂、跃龙门电子多媒体备课系统(B/S版)、智能档案管理系统和培训管理系统等教育科技产品,并在西安、北京、深圳、广州等城市成功推广使用,未来将不断探索教育与互联网大数据、VR等新技术的结合。
图 4 、公司开发的智能教学软件和学校管理系统
资料来源:公司官网、*合六**咨询
4 、公司与 Pixie 战略合作,引入国际顶尖视频通讯技术,发力直播教学。Pixie是国际顶级视频云服务技术公司,业务遍布全球100多个国家,拥有花旗银行、彭博社、纽约警察局、西联汇款、澳大利亚CharlesSturt大学、挪威国家石油公司等重要客户。公司与Pixie合作,利用Pixie的视频技术优化线上直播平台,以超清画面+实时交互有效模拟真实授课场景,还原线下教学体验;同时Pixie系统的运营、维护成本低、硬件兼容性高、易扩展,降低公司互联网转型成本,帮助线下教室在低成本输出下迅速实现网络直播。
三、公司业务规模不断扩大,招生人数不断增加,线上培训业务快速发展,业绩高速增长。总收入:2014~2015年、2016年上半年分别为0.3亿、1.5亿(+430.0%)、1.0亿(+116.6%);归属于母公司净利润:2014~2015年、2016年上半年分别为405万、4,892万(+1107.7%)、3,490万(+283.1%);毛利率:2014~2015年、2016年上半年分别为60.9%、70.2%、66.9%;净利率:2014~2015年、2016年上半年分别为14.3%、32.0%、33.2%。
表 3 、公司财务简表(单位:百万元)
资料来源:公司公告、*合六**咨询
表 4 、公司分地区业务收入
资料来源:公司官网、*合六**咨询
备注:公司2015年前未推出教师合伙人机制,师资主要集中在陕西地区,业务未扩展到全国,只在省内开展
四、公司主业包括面授培训、软件销售和咨询服务,其中面授培训和教学软件销售为公司主要收入来源。
面授培训:公司通过龙门教育、龙门培训、新龙门培训,为中、高考学生提供面授辅导培训, 2014~2015 年面授培训收入分别为 0.3 亿、 1.2 亿( +365.4% ),毛利率分别为 60.2% 、 66.9% 。每年8月~9月公司集中招生,按学期收取学费。针对市场需求,公司将普通大班教学逐渐转向实验班、精品实验班等小班版型,为学生提供更好服务,收费标准随之提高,2015年公司单个中、高考学生人均收费标准分别为1.3万(+61.4%)和2.1万(+102.1%)。
软件销售:公司向学生销售学习辅助软件产品, 2015 年软件销售收入为 2,207 万,毛利率为 97.5% 。公司全资子公司跃龙门,2015年根据学生学习反馈、教师在教学中的总结以及龙门教育整体教学体系思路进行专项研发,形成用以支持课程的辅助软件产品《跃龙门中高考知识点挖掘机》,供学生在完成面授培训时,对所学知识点进行快速、准确梳理,定位学习中的问题,并对所学内容进行测验考评。
表 5 、公司主业收入(单位:百万元)
资料来源:公司公告、*合六**咨询
五、发展规划:公司未来业务重心是研发和推广 “ 拼课网 ” 线上教育平台,让教师成为教育培训行业创业和创新的核心动力。
2016~2018 年将是公司高速发展阶段,公司发展目标:直营城市达到40个、VIP中心校20个、运营中心500个、O2O工作室5,000个,创业教师5万以上;建立线上线下结合的服务体系后,发展网上注册用户预计达到1,000万以上,产品付费用户达到100万以上,高净值服务级用户达到10万以上,VIP级别用户达到5万以上。公司未来将打造在线教育产品、线下培训服务课程和VIP个性化解决方案的3大产品体系,形成“一网(拼课网)一堂(拼课堂)”的商业模式,预期实现交易金额超过10亿、营业收入超过5亿。
产品研发战略:不断增加产品研发投入,保持现有产品系列的市场竞争力,同时重点保证“拼课网”的优化与迭代。在满足企业客户功能需求的基础上,积极拓展“拼课网”的功能范围,将其延伸到K12应用领域。
六、募集资金情况:2016年1月以100元/股发行60万股,募集资金6,000万。
表 6 、公司合并利润表(单位:百万元)
资料来源:公司公告、*合六**咨询
表 7 、公司合并资产负债表(单位:百万元)
资料来源:公司公告、*合六**咨询
表 8 、公司合并现金流量表(单位:百万元)
资料来源:公司公告、*合六**咨询
表 9 、公司前 11 大股东情况(单位:万股)
资料来源:公司官网、*合六**咨询
「*合六**咨询:挖掘明日之星,发现价值,传播价值」
*合六**咨询 微信公众号: lhzx690
加入*合六**新三板投资群:加微信 lhzxxsb(*合六**咨询)
业务合作微信: 48807395、LiTao_TMT
邮件联系: x3@6hezixun.com
实习生通道:zhaopin@6hezixun.com
请务必阅读文章最后免责声明与风险提示
