

导语:
接上篇对我国探矿权到期延续制度的梳理后,下篇我们聚焦探矿权转采矿权过程中涉及的矿业权维护、采矿权延续的程序及相关要点进行分析。
一、探矿权转采矿权
探矿权人在完成探明矿区可开采的矿产资源后,向自然资源部门申请取得采矿权,这一过程就是探转采。探矿的终极目标必然是采矿,矿业权人通过取得开采矿产资源的权利,获得矿产品以实现经济收益和回报。根据现行有效规定,在探矿权人转采矿权法定程序中,同样应符合采矿权新立申请的要求。申请取得采矿权的一般条件本文不再详细展开阐述,仅就探转采程序*特中**有的制度或规定做如下分析和论述。
(一)探转采中探矿权人的优先权
《中华人民共和国矿产资源法》第六条:“ 除按下列规定可以转让外,探矿权、采矿权不得转让:(一)探矿权人有权在划定的勘查作业区内进行规定的勘查作业,有权优先取得勘查作业区内矿产资源的采矿权。探矿权人在完成规定的最低勘查投入后,经依法批准,可以将探矿权转让他人”,该条规定赋予了探矿权人在已许可勘查矿区范围优先获得采矿权的法定权利。
(二)探转采过程
探矿权人在申请采矿权过程中,需要完成一系列复杂的准备工作,准备周期客观较长,要求专业性高,需要矿业权人投入充足资金和资源。我们通过检索采矿权新立前期相关规定要求,将探转采阶段常规需要准备事项梳理如下,以便矿业权人在探转采过程中预留充足的时间(各省自然资源厅要求有差异):


(三)探矿权保留制度
由前表可知,矿业权人探转采程序漫长,各省份自然资源厅一般都会提出更为详尽的清单要求。探矿权人若完成全部准备工作可能需要2-5年甚至更久周期。因此,探矿权人在勘查许可证有效期限内往往无法完成探转采流程,启动探矿权保留便很有必要,也成为矿业权维护的重要制度。
《矿产资源勘查区块登记管理办法》第二十一条制定了探矿权保留制度:“探矿权人在勘查许可证有效期内探明可供开采的矿体后,经登记管理机关批准,可以停止相应区块的最低勘查投入,并可以在勘查许可证有效期届满的30日前,申请保留探矿权。但是,国家为了公共利益或者因技术条件暂时难以利用等情况,需要延期开采的除外。 保留探矿权的期限,最长不得超过2年,需要延长保留期的,可以申请延长2次,每次不得超过2年;保留探矿权的范围为可供开采的矿体范围。在停止最低勘查投入期间或者探矿权保留期间,探矿权人应当依照本办法的规定,缴纳探矿权使用费。 探矿权保留期届满,勘查许可证应当予以注销”。申请探矿权保留前提是探矿权人已经完成了勘查的目的。《国土资源部关于进一步规范矿产资源勘查审批登记管理的通知》进一步细化了探矿权保留制度,对首次申请探矿权保留,应当依据经资源储量评审备案的地质报告。资源储量规模达到大中型的煤和大型非煤探矿权申请保留,应当达到勘探程度;其他探矿权申请保留,应当达到详查及以上程度;已设采矿权垂直投影范围内的探矿权首次申请保留,应当达到详查及以上程度。
探矿权保留不同于探矿权延续。两者虽都直接导致探矿权证不被废止,但两者设立的目的完全不同。探矿权延续是在探矿权有效期限内,探矿权人无法完成对矿区的勘查工作,需要继续延期探矿权证;探矿权保留是为了解决探转采期间探矿权有效期届满带来的探矿权人失权的问题。探矿权延续成功后,探矿权人需要继续进行勘查工作;但探矿权保留期间,探矿权人则主要整理地质资料,编制申请采矿权所需的文件等。探矿权保留制度是为了做好矿山建设各项准备,保障探矿权人优先取得采矿权。此外,两项行政许可申请所需材料、延长和保留的期限和次数都不相同。
二、采矿权延续
不言而喻,采矿权人延续对于采矿权人的投入及收益的保障同样至关重要。与探矿权延续类似,采矿权的延续申请同样需要符合申请期限、主体、条件、文件等行政许可要求。
(一)申请期限
关于采矿权证期限和延续申请期限要求,《矿产资源开采登记管理办法》第七条明确规定:“ 采矿许可证有效期,按照矿山建设规模确定:大型以上的,采矿许可证有效期最长为30年;中型的,采矿许可证有效期最长为20年;小型的,采矿许可证有效期最长为10年。采矿许可证有效期满,需要继续采矿的,采矿权人应当在采矿许可证有效期届满的30日前,到登记管理机关办理延续登记手续。采矿权人逾期不办理延续登记手续的,采矿许可证自行废止”。根据《国土资源部关于完善矿产资源开采审批登记管理有关事项的通知》规定,只有因不可抗力等非采矿权人自身原因导致其无法在规定期限申请延期的,才不会直接导致采矿权证失效。但需采矿权人能够提供说明原因的相关证明材料。此种情形下,登记管理机关可根据实际情况延续2年,并在采矿许可证副本上注明其原因和要求。
采矿权人逾期延续申请的后果,以及采矿权人应满足登记机关补正通知要求等内容与探矿权一致,在此不再赘述。
(二)申请主体
《国土资源部关于完善矿产资源开采审批登记管理有关事项的通知》第(七)要求, 采矿权申请人原则上应当为营利法人。外商投资企业申请限制类矿种采矿权的,应当出具有关部门的项目核准文件。申请放射性矿产资源采矿权的,应当出具行业主管部门的项目核准文件。云南省规定,如果已设立采矿权进行延续申请时,采矿权人不是法人的,需要先对主体性质进行变更,需要成立原非法人企业投资人或合伙人(部分合伙人经决议退出除外)持有100%股权的营利法人企业,并办理变更采矿权人登记。采矿权人为集体企业的,但采矿权属于特定人的,可办理采矿权人和企业性质的变更登记手续。
(三)编制矿山地质环境保护与土地复垦方案
《国土资源部办公厅关于做好矿山地质环境保护与土地复垦方案编报有关工作的通知》(国土资规〔2016〕21号)第二条明确要求,在办理采矿权延续时,矿山地质环境保护与土地复垦方案超过适用期或方案剩余服务期少于采矿权延续时间的,应当重新编制或修订。矿山企业原矿山地质环境保护与治理恢复方案和土地复垦方案其中一个超过适用期的或方案剩余服务期少于采矿权延续时间的,应重新编制矿山地质环境保护与土地复垦方案。采矿权人在编制矿山地质环境保护与土地复垦方案时,应按照《矿山地质环境保护与土地复垦方案编制指南》要求执行。根据《矿山地质环境保护规定》第二十六的规定,应当编制矿山地质环境保护与土地复垦方案而未编制的采矿权人,登记机关有权责令其限期改正,列入矿业权人异常名录或严重违法名单、罚款,对于采矿权人申请延续的,将不予受理。
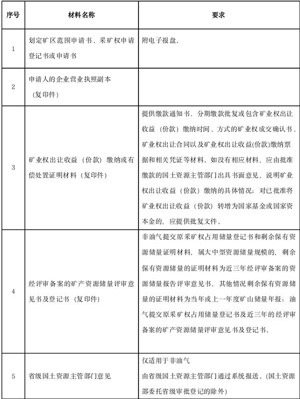
(四)申请延续提交文件要求
与探矿权延续相同,笔者摘录了原国土资源部采矿权延续申请材料要求,供读者参考:


(五)采矿权不予延续的情形
与探矿权延续失败常见情形相同,除采矿权人自身未满足申请要求导致不予办理延续手续外,外部原因仍以生态保护环境等社会公共利益要求,公益性工程、以及不符合矿产资源规划为主。
对于非因采矿权人内因导致采矿权证有效期无法延续的,采矿权人如何救济?经笔者检索案例,采矿权人因非自身原因导致的延续失败的,政府应给予补偿。例如,(2019)最高法行申11845号案件中,采矿权人南陵县烟墩锑矿选址因在森林公园保护区范围内,南陵县政府决定依法关闭南陵县烟墩锑矿,不予延续采矿权。法院认为,针对关闭矿企对南陵县烟墩锑矿的合法财产所造成的损失,南陵县政府具有补偿的义务。关于补偿范围确定,根据《最高人民法院关于审理行政许可案件若干问题的规定》第十五条的规定,法律、法规、规章或者规范性文件对变更或者撤回行政许可的补偿标准未作规定的,一般在实际损失范围内确定补偿数额;行政许可属于行政许可法第十二条第(二)项规定情形的,一般按照实际投入的损失确定补偿数额;《中华人民共和国矿产资源法》第三十六条的规定,关闭矿山的给予合理的补偿。因此,法院认定行政机关基于公共利益关闭矿山的,补偿范围一般限于实际投入的损失。在云南志顺工贸有限公司与昆明市国土资源局晋宁分局资源地质矿产行政管理(地矿)案(案号:【2019】最高法行申972号)中,云南志顺公司的采矿权因矿区已被纳入水源保护区,晋宁分局以不予办理采矿权延续登记手续的方式提前终止了《采矿权出让合同》履行,法院支持应当依照合同约定给予志顺公司补偿。云南得翔矿业有限责任公司与镇康县人民政府在(2020)最高法行申6043号案件中,为保护饮用水源地环境公共利益,得翔公司探矿权未能延续。最高法认为,镇康县政府对得翔公司勘查许可证到期后不再申报延续登记虽无过错,但客观上导致得翔公司无法正常办理探矿权延续,造成前期勘查投入的损失。得翔公司基于对探矿权本可以依法获得延续的合理信赖,政府理应就得翔公司前期勘查投入给予适当补偿。对于勘查投入的具体金额,应当由得翔公司举证证明其实际投入金额。
结语,对于每个矿业权人来说,探矿权或采矿权的取得都非易事,需要资金技术各方面巨大投入,因此,合法合规维护好自身的矿业权,都是矿业企业管理的重要内容。希望通过作者整理这两篇文章的相关内容,可以有助于矿业权人顺利实现矿业权的延续和维护。
本文作者:

王博,德恒北京办公室合伙人;主要执业领域为矿产能源、投融资、基础设施建设、争议解决等相关法律服务。

陈渊,德恒西咸新区办公室合伙人,秦创原法律服务中心碳达峰碳中和法律政策研究室主任,常年服务于能源、矿产、化工领域的大中型企、事业单位。

高璐,德恒北京办公室律师;主要执业领域为民商事争议解决。
声明:
本文由德恒律师事务所律师原创,仅代表作者本人观点,不得视为德恒律师事务所或其律师出具的正式法律意见或建议。如需转载或引用本文的任何内容,请注明出处。