9月21日,热门游戏《阴阳师》发布公告称“封停5910个非法创建的游戏ID”以及“收回932个初始号交易的SSR”。紧接着22、23、24三天,官方连发6篇公告,继续打击官方认为涉嫌刷初始和交易行为的账号,总数超过4万个。
这是迄今为止国内手游历史上规模最大的打击盈利性刷初始的行动。
你看到我的SSR了吗?
微博网友“不靠谱_我的网友是朵葵”(以下简称“葵”)有一个4SSR的账号,也在此次行动中被全部回收。她在微博上发了一篇文章谴责网易,这篇文章获得了3000多次转发。
据她称,账号是朋友9月21日在广州佛山,“通过使用了五年的163邮箱号创建的,有过往手游经历”。结果朋友抽了7张卷,抽出SSR式神酒吞和茨木各一张。这是“葵”最喜欢的一对CP,便请求朋友将账号送给她,“葵”强调她们之间“不存在任何初始号交易”。

“葵”自己账号氪了4000+,这是她的充值记录
在获得账号之后,她又抽出了酒吞和茨木各一张。然而在22号晚21:50左右,她的两张酒吞和两张茨木被被官方收回,原因是“涉及初始号交易”。她给客服打电话,并提供信息以及截图,通过论坛和客服提单两种方式申诉。
她之后又多次拨打客服电话,官方于24日晚给她回了个电话,表示25号还会再次联系确认。她希望账号回归成原有的样子,“不要任何补偿,我只要我的酒吞和茨木。”她补充道。

她的微博文章获得了大量玩家的支持
严厉打击第三方账号交易
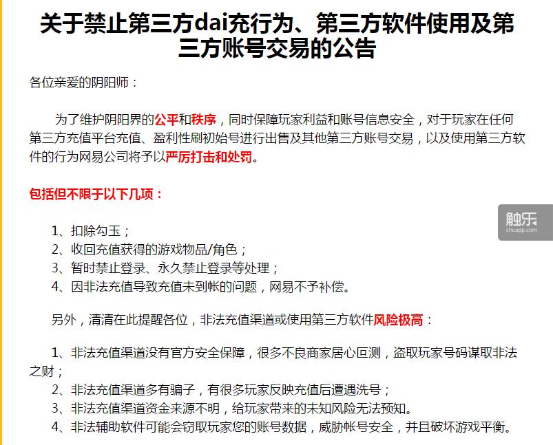
网易在9月3日曾发布一则《关于禁止第三方dai充行为、第三方软件使用及第三方账号交易的公告》
,文中称”对于玩家在任何第三方充值平台充值、盈利性刷初始号进行出售及其他第三方账号交易,以及使用第三方软件的行为网易公司将予以严厉打击和处罚。”文中未提及任何详细标准,只有可能遭受的处罚。
在连续几则封号公告公布后,标准更加扑朔迷离。在游戏论坛、贴吧两个最活跃的社区,玩家都在发表自己的观点。有人推测机器刷初始才会遭受处罚,不少人跳出来反驳,称自己手动刷了一个初始也被封号;玩家又把焦点转移到人物等级,发现超过10级之后再交易将降低被封的危险;还有人称自己没有刷初始,只是“建号的时候在学校,后来回家玩了一段,就被封号了。”

公告中没有处罚的依据
面对繁杂的声音,网易的做法似乎有些宁可错杀一千,也不放过一个。玩家“开往欧洲的船”相信名单里肯定有大批真正应该被处罚的账号,“但肯定也误封了一批玩家。”讽刺的是,他买的也是初始号,却幸运的躲过了此次处罚。
我们联系到《阴阳师》项目组,运营相关人士也谈到判断违规账号的标准,“大数据时代所有玩家行为都有数据轨迹,我们能够通过数据建立正常用户模型,从而给出账号是否违规的判断方案。”同时,他表示网易希望玩家尽量用自己的号体验游戏,“玩家自发刷的初始后能正常进行游戏体验的,目前对此是不会处理,但是玩家刷了初始后再给别人用,网易官方是不支持的,毕竟帐号交易、帐号共享后安全问题风险非常高。”
取消置顶的交易贴
在此次行动之后,以贴吧、淘宝为主的账号交易“土壤”也开始显露出松动的迹象。
官方贴吧有一个名为“【阴阳师】账号以及游戏物品交易、交换集中贴”的帖子,贴吧成立后一直处于置顶的状态,有超过20万的回复,是所有帖子回复数之首。此次处罚公布后,帖子已经被取消置顶,但玩家不断地回复仍然将其长期顶到首页的位置。

被取消置顶,账号交易的热度仍然不减
同时之前占据首页的各类卖号贴已经都被删除。在交易汇总贴中的一楼,吧主“银色夜莺”写道:“贴吧版面请勿再开交易帖,如果看见本帖以外的交易帖出现在贴吧中会一律选择删除处理哦!”
而作为初始号的最大提供者,游戏工作室同样收敛了不少。淘宝售卖游戏的初始号已看不到SSR的踪影,一律显示断货,只能买到sr,姑获鸟、惠比寿等强力收入sr式神的价格也相应提高。“我们也不敢保证刷的SSR会不会被封,怕买家回来投诉”一位不愿透露姓名的淘宝店家解释其中原因。

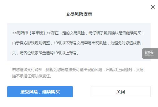
交易提示
还有的一些手游账号交易平台,如游戏猫、淘手游、5173等,似乎对此次封号事件的反应略显滞后,首抽SSR账号仍然可以购买,只有游戏猫在交易时会弹出一个对话框:“《阴阳师》交易存在风险,玩家请尽量选择10级以上账号购买。”这条标准也被被闲鱼的卖家证实,她在自己的大天狗初始号中明确写道:“不会回收。”她解释的原因是:自己练过级了,不会出事。
同样的说法在多个游戏辅助群得到印证。“大神网络”自己有一个手游工作室,他声称手里什么样SSR的号都有。“10级以下SSR账号交易很大几率被封,超过10级就不会。”他信誓旦旦地向触乐记者保证。
面对这一说法,网易方面予以否认,并表示“标准是个x值,根据模型变化而调整,没有一个固定的数值。”
■ 初始号的“原罪”
刷初始现象存在于大多数手游中,尤以日式卡牌手游为甚。玩家通过10-30分钟的时间获得几次开局抽卡机会,渴望一发入魂,得到游戏的强力角色,如果失败,则弃号重来。这个过程需要大量毅力,常有玩家为了刷到自己想要的角色连续刷上几十上百个初始,刷初始被视为普通玩家的自强手段。
日本近年来的几款热门卡牌手游,毫无例外,都存在大量刷初始的现象。不少平民玩家信奉“没有好初始不开局”原则,而部分手游高级角色极低的出货率,也让初始号的地位一路走高。据称,热门游戏《命运:冠位指定》里的新手开荒最佳初始号“贞德”和“阿尔托莉雅”售价曾一度高达上千元,仍然供不应求。
极品初始号的角色,可能是很多普通玩家整个游戏生涯都抽不到的强力卡牌,对前期有极大帮助。以《阴阳师》为例,茨木、大天狗、姑获鸟等aoe角色,推图、pvp都是强者,能搭配任何主流玩法。从这个角度来看,刷初始的存在有利于平民玩家的生存。

带茨木的初始号是抢手货
有些氪金玩家却不高兴了。“夜之殇”的观点很具有代表性,他认为平民受益等于变相损害了大R玩家的利益,“我们抽几千块才出的卡,他们初始号100块钱就到手了,这很难让人感到公平。”当然,也有很多氪金玩家认同初始号的便利,直接花钱买一个强力的,再继续氪金抽卡,“大R也不傻子,有省钱的初始号为什么不买呢?”
需求产生市场,游戏工作室看到了其中商机,进而集结成刷初始大军进驻游戏。他们手中握有几百台设备,利用脚本,批量刷初始,量产带有强力角色的的账号。
游戏工作室的出现一定程度上影响了游戏的生态,也损害了游戏厂商的利益。游戏厂商和工作室之间的争斗从未停止过,我曾经写过一篇手游工作室的文章,文中描述了经营游戏工作室的阿飞,如何利用打金赚钱,又如何与官方周旋的故事。

《阴阳师》刷初始辅助
■ 持久战
网易这次将矛头直指“刷初始”扰乱秩序的游戏工作室,这当然是正确的。在网易游戏用户协议中,清楚地用红字写着:用户在任何非网易公司事先认可的充值平台或其他交易平台进行充值或进行其他交易的相关行为(包括但不限于用户通过第三方进行充值或游戏内虚拟物品的购买),网易公司将予以严厉打击和处罚。

关于账号交易的事宜,被红色标出
我这几天在多个阴阳师辅助和账号买卖群观察,不论是个人还是工作室,提到网易的打击力度时都有些忌惮。我通过搜索发现,网易去年的热门游戏《乖离性百万亚瑟王》同样面临刷初始的问题,当时官方的做法也是封停问题账号,并在论坛公示。
有两个问题需要说明:一是《乖离》公示的封停账号数是只有100多人,与《阴阳师》超过4万人受处罚不是同一量级;二是《乖离》在当时的热门程度,无法与《阴阳师》上线后的火爆程度相提并论,自然也没有制造出太大声响。但可以说明,网易这次的打击刷初始行动不是第一次,同样也不会是最后一次。

《乖离》当时唯一的封停公告
就打击工作室使用脚本刷初始以求盈利的行为而言,网易当然是正确的,毫无问题。网易官方认为,此次行动对没有刷初始号的玩家,大规模初始号交易的游戏环境是不公平的。这也是他们多年来坚决打击第三方账号交易的原因。 但此次事件的最大争议在于:部分玩家认为自己账号并非通过交易所得,而是通过朋友的账号转赠、或是不同设备代刷等方式获得,也同样被封停账号或收回SSR卡。
游戏内玩家的行为都被数据记录,可是否通过交易获得账号,是发生在游戏之外,数据无法监控的行为。这导致出现了大量被误伤者的声音,许多被封号玩家声称自己并未交易账号,有些人甚至给出而相关截图作为证据,但大多数都很难辨别真假。
在得到大量转发支持后,此前被官方收回四个SSR角色的玩家“葵”在事发后第四天收到了角色。但从贴吧及微博玩家展示出游戏申诉界面的记录,仍有上千个投诉待处理。“葵”在微博这样写道:“处理效率太慢了,而且如果不打电话多次申诉,是不是就直接被网页回复和论坛回复给忽悠过去了?”

“葵”的SSR回来了
我们向官方询问以“葵”为代表的玩家情况,游戏运营相关人士表示他们首先从其他人手中获得了拥有SSR的账号,网易从整体玩家的公平性出发,希望营造一个绿色游戏环境,“后续的补偿主要是给这些玩家花时间配合审核而给,并不是因为所谓的‘错杀’而给。”也就是说,至少在对外的口径上,网易并不直接承认存在“错杀”。
一个现状是,在日本,虽然玩家刷初始的现象也很流行,但由于没有像国内淘宝工作室这样形成交易规模,因此也没有出现官方进行专门应对的先例,这也让这个原本游戏厂商故意留给普通玩家用以自强的空子,带上了一些中国特色问题。在之后即将登陆国内的其他日本游戏比如《命运:冠位指定》上,这个问题也必然将会复现,运营商应当如何应对这个问题,在让玩家满意的基础上保证自己的利益和游戏的环境?这是个考验。不排除的一种可能是,运营商会从设计上来解决这个问题,比如提高刷初始门槛等等,甚至*锁封**刷初始的可能性。
但无论怎样,在这件事情上厂商无疑很难获得玩家的支持和响应,可以说既吃力也讨不了好。当然你可以说“这对那些不买初始号的玩家不公平”,但对一个抽卡看脸的游戏到底怎么算公平,这很难说,是否手动刷初始号就更“公平”一些?而且玩家不会管这些,当下热门SSR初始号茨木童子只需要150元左右,大天狗、酒吞只需要80元,而冷门SSR角色如小鹿男、阎魔等,20元就能买到。相比于游戏中抽卡SSR极低的出货率,玩家会倾向于怎样选择,不言而喻。玩家愿意为此付出的风险,和相应卡牌的获取难度及其作用成正比。
既然选择了开始,就注定是一场持久战。

最后一张图,右侧据说是抽卡的玄学,由刷初始号的玩家总结而出