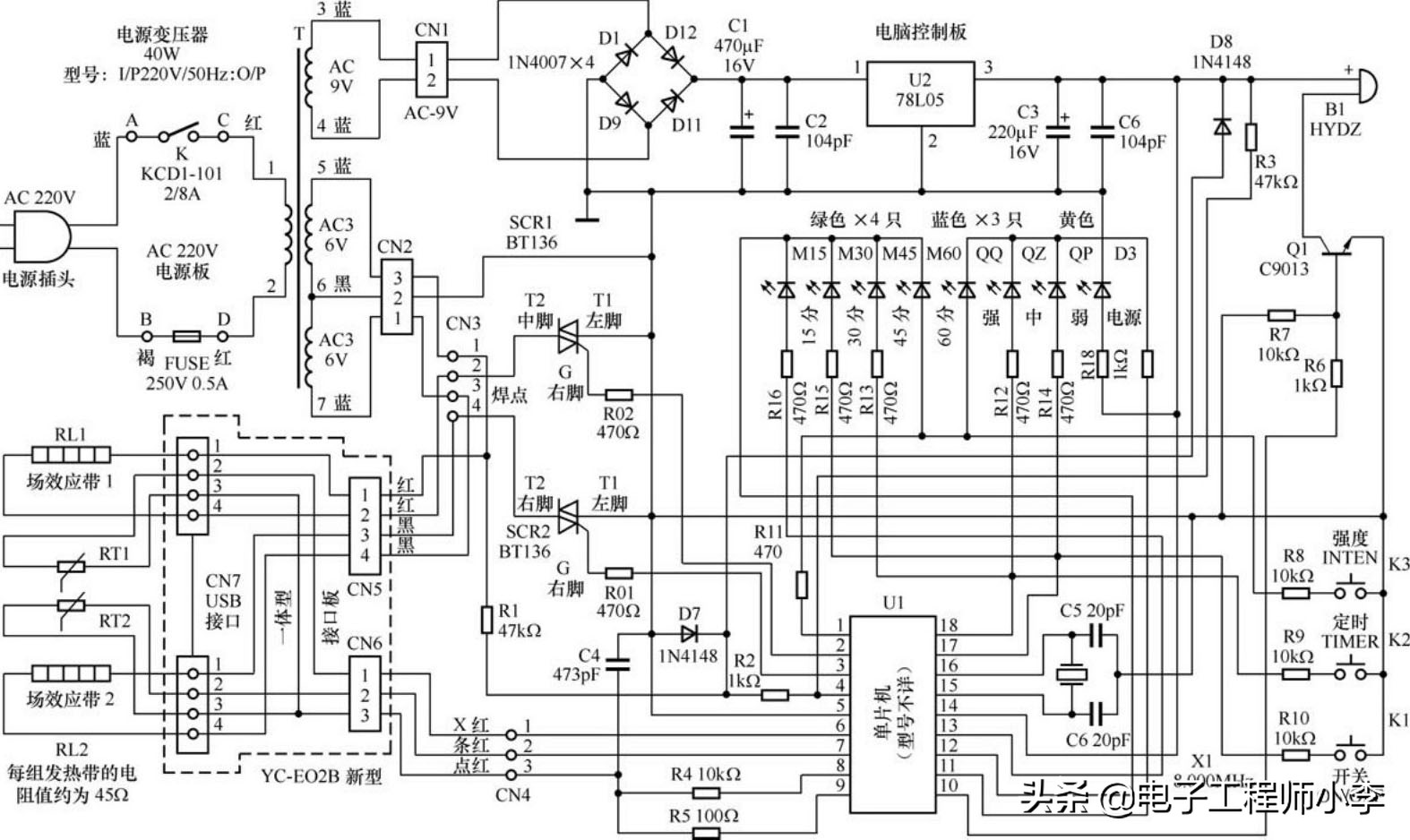
场效应治疗仪电路
下面以羊城牌YC-E02B新型场效应治疗仪为例,介绍场效应治疗仪电路的识图方法。该机由电源电路、微处理器电路、加热电路构成,如图4-37所示。
1.电源电路
接通电源开关K后,220V市电电压经熔断器FUSE输入后,利用电源变压器T降压,在T的次级绕组输出2组40V和1组 9V交流电压。
2组40V交流电压通过连接器CN2输入到电路板后,不仅通过双向晶闸管SCR1、SCR2为场效应加热带供电,而且经R1、R2限流加到微处理器U1④脚,为其提供市电电压过零检测信号,确保SCR1、SCR2在市电过零点处导通,避免了它们在导通瞬间可能因功耗大损坏,实现它的低功耗导通控制。
9V交流电压经连接器 CN1 输出到电源电路,利用 D1、D9、D11、D12 桥式整流,通过 C1、C2 滤波后产生 10V 左右的直流电压,再经三端稳压块 U2(78L05)稳压得到5V电压,经C3、C6滤波后,不仅为微处理器U1供电,而且为显示电路及蜂鸣器电路等供电。

图4-37 羊城牌YC-EO2B新型场效应治疗仪电路
2.微处理器电路
微处理器电路由微处理器U1、晶体X1、轻触按键K1~K3、指示灯、三极管Q1及蜂鸣器B1等构成。
(1)CPU工作条件电路
电源工作后,由其输出的5V电压不仅加到微处理器U1的 14 脚为它供电,同时,U1内的振荡器与 15 、 16 脚外接晶体X1和移相电容C5、C6,通过振荡产生8MHz时钟信号。该信号经分频后协调各部位的工作,并作为 U1 输出各种控制信号的基准脉冲源。U1 内的复位电路产生复位信号,使U1内的存储器、寄存器等电路清零复位后开始工作。
(3)操作、显示电路
微处理器U1的①、 17 、 18 脚为键控信号输入端,通过ON/OFF键可实现开/关机,通过TIMER键实现定时,通过*NTT**EN键改变加热温度。同时,①、 17 、 18 脚还作为指示灯的驱动电压输出端,高电平时对应指示灯(发光二极管)发光; 12 脚为指示灯的公共负极端,低电平时指示灯发光。而 13 、 14 脚也是指示灯正极输出端。
(4)蜂鸣器电路
每次进行操作时,微处理器U1 ⑩脚输出的蜂鸣器驱动信号通过R6限流,再经Q1倒相放大后,驱动蜂鸣器B1鸣叫,提醒用户治疗仪已收到操作信号,并且此次控制有效。
3.加热电路
加热电路由场效应加热带、双向晶闸管、微处理器U1为核心构成。
需要加热带加热时,微处理器 U1 的②、③脚输出触发信号经 R01、R02 触发双向晶闸管SCR1、SCR2导通,由它们T2极输出的电压分别通过CN5为场效应加热带1、2供电,使它们产生交变磁场效应,实现远红外热敷效果。
4.温度调节电路
通过 *NTT**EN 键改变加热强度时,U1 的②、③脚输出的触发信号占空比发生变化,使SCR1、SCR2输出的电压增大或减小,也就改变了加热带发热程度,实现加热温度的调节。
5.温度自动控制电路
温度传感器RT1和RT2是珠封负温度系数热敏电阻,它的阻值将随温度升高而减小。这样,RT1、RT2通过对加热带的温度进行检测后,将随温度变化的电压值提供给微处理器U1⑥、⑦脚,U1根据⑥、⑦脚输入的电平值与内部设定的温度值进行比较,自动调节场效应管SCR1、SCR2的导通与关断时间,实现了场效应带温度的自动控制。
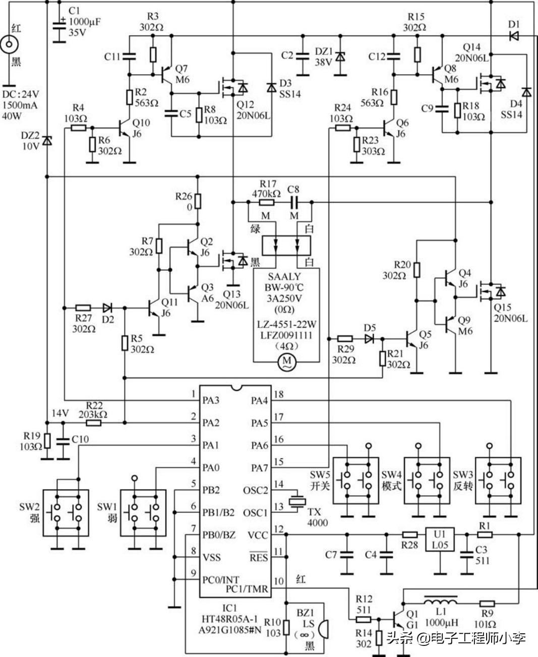
多功能按摩腰带
下面以力明LM-339C型多功能按摩腰带电路为例,介绍电脑控制型多功能按摩腰带的原理和故障方法与技巧。该电路由电源电路、微处理器电路、振动电路构成,如图4-38所示。
1.电源电路
将该机附带的24V/1500mA的电源适配器(直流稳压电源电路)插入市电插座后,由它输出的24V直流电压经C1滤波后分四路输出:第一路加到场效应管Q12、Q14的D极为它们供电;第二路经10V稳压管DZ2降为14V,为场效应管Q13、Q15的驱动电路供电;第三路经R1限流,再经稳压器U1稳压产生5V电压,经C4、C7滤波后,为蜂鸣器和微处理器IC1(HT48R05A-1)供电;第四路通过R9为DC-DC直流电源供电。

图4-38 力明LM-339C型多功能按摩腰带电路
2.微处理器电路
5V电压不仅加到微处理器IC1的 12 脚为它供电,而且加到IC1的复位端 11 脚,使它内部的复位电路输出复位信号为存储器、寄存器等电路提供复位信号,使它们复位后开始工作。IC1工作后,它内部的振荡器与外接的晶振TX产生4MHz的时钟信号,该信号经分频后协调各部位的工作,并作为IC2输出各种控制信号的基准脉冲源。
IC1工作后,它⑦脚输出的蜂鸣器驱动信号驱动蜂鸣器BZ1鸣叫一声,表明IC1开始工作,并进入待机状态。待机期间,若按开关键SW5为IC1的 16 脚输入开机信号时,IC1控制相关电路进入开机状态。在开机状态时按SW5键,IC1会输出控制信号使该机进入待机状态。
3.DC-DC直流电源电路
开机后,微处理器 IC1⑩脚输出的PWM 激励信号通过 R12、R14 分压限流,使开关管Q1工作在开关状态。Q1导通期间,24V电压经L1、Q1的ce结到地构成导通回路,在L1两端产生左负、右正的电动势。Q1截止期间,L1通过自感产生左正、右负的电动势,该电动势经D1整流与24V电源叠加后,经C2滤波、DZ1稳压产生38V直流电压。该电压为Q7、Q8的驱动电路供电。
4.电机供电电路
需要振动电机正向运转时,微处理器IC1的①脚输出高电平信号, 15 脚输出低电平信号。①脚输出的高电平信号一路经R4、R6分压限流,使Q7导通,从Q7的c极输出电压使场效应管Q12导通;另一路经R27、D2使Q11导通,致使 Q3导通、Q2截止,也就使Q13截止。 15 脚输出的低电平信号一路经R29、D5使Q5导通,致使Q4导通、Q9截止,Q4导通后,从它e极输出电压使场效应管Q19导通;另一路使Q6截止,相继使Q8和QW14截止。此时,C1两端电压经Q12、电机绕组、Q15构成回路,回路中的电流使电机正向运转。
需要振动电动机反向运转时,IC1 的①脚输出低电平信号, 15 脚输出高电平信号。 15 脚输出的高电平信号使Q14导通、Q15截止;①脚输出的低电平信号使Q12截止、Q15导通,电机获得反向供电,电机反向旋转。
5.调速电路
转速调整电路由微处理器IC1的②脚内外电路构成。需要增大转速时,IC1的②脚输出的电压增大,经R5、R21使Q11、Q5导通加强,致使Q3、Q9导通加强,导致流过电动机绕组的电流增大,使电机正转或反转的转速增大,反之转速下降。电机转速增大时,振动感加强,反之减弱。
调整加速、减速键可使IC1②脚电压在0.4~2.8V之间变化。
6.过热保护电路
过热保护电路是通过安装在电动机表面上的热熔断器构成。当电动机运转异常,导致电动机表面的温度达到90℃时热熔断器熔断,切断电动机供电线路,电动机停止工作,以免故障扩大,实现过热保护。