
作者:陈文东

上面这两味中药是什么,你猜出来了吗?没错,它们分别就是草豆蔻和肉豆蔻!一起来看看它们之间的区别在哪里吧~
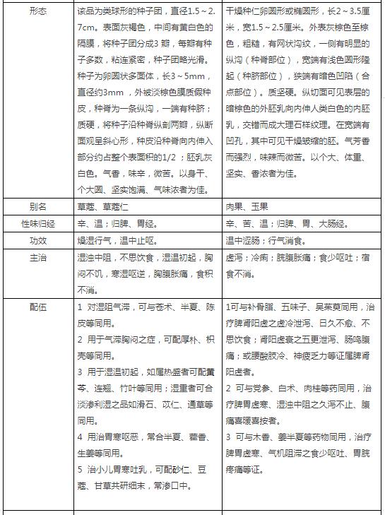
药材对比

草豆蔻的传说故事
相传有一个郎中一直想要个孩子,未果,老年终得一女,却不想女儿总是吐乳、腹泻。郎中想这是脾虚胃寒,可小孩子又不肯喝药,他试着给女儿熬了几付中药,可女儿喝不下去不说,有次他想硬灌几口下去,差点把女儿给吐死。从此他再也不敢轻易地逼女儿喝中药了。
有一次郎中在清理采回来的中草药时,旁边的女儿爬了过来,抓着颗草豆蔻把玩不已。也难怪,草豆蔻果实饱满,非常好看,一开始郎中也没管她,小孩子玩这玩那没什么大惊小怪的。可后来女儿竟然把草豆蔻往嘴里塞,郎中连忙阻止,可是看女儿的样子,好像很喜欢草豆蔻这味药的味道!而草豆蔻辛热香散,刚好对了女儿的脾虚胃寒的证。但女儿不喜欢喝中药啊。怎么办呢?郎中想啊想,决定干脆就单用草豆蔻煎汤试试,看女儿肯不肯喝。
令郎中万万没想到的是,这单方用对了,女儿很喜欢这味道,连喝了好几口,喝了这汤之后喝奶也积极多了。慢慢地女儿的身体也好了起来。这草豆蔻可真是好东西啊,郎中想,愿女儿也像这草豆蔻一样美丽……
草豆蔻的简方与便方

1、治脾胃虚弱,不思饮食,呕吐满闷、心腹痛:草豆蔻肉八两,生姜(和皮切作片子)一片,甘草四两(锉碎)。上三味匀和入银器内,用水过药三指许,慢火熬令水尽,取出,焙干,杵为末。每服一钱,沸汤点服。夏月煎之,作冷汤服亦妙。 (《博济方》豆蔻汤)
2、治呕逆不下食,腹中气逆:豆蔻子七枚(碎),生姜五两,人参一两,甘草一两(炙)。分温二服,相去如人行五,六里。忌海藻、菘菜。 (《广济方》豆蔻子汤)
3、治霍乱心烦渴,吐利不下食:草豆蔻(去皮)一分,黄连(去须)一两。上二味,粗捣筛。每胀三钱匕,水一盏,乌豆五十粒,生姜三片,煎至七分,去滓温服,日三。 (《圣济总录》草豆蔻汤)
4、香口辟臭:豆蔻、细辛,为末含之。(《肘后方》)
发现肉豆蔻的血泪史
18世纪之前,肉豆蔻生长的地方一直少有人接近。当时,为于印度尼西亚摩鹿加群岛(香料群岛)内的土著班达亚齐群岛是世界上唯一有肉豆蔻生长的地方。一班欧洲香料商人在机缘巧合之下得知了“肉豆蔻”的存在,为了独家销售权而展开了血腥的竞争。
这些垄断偏执狂的手段很残忍,他们禁止出口任何木材;每次发货前都会在每颗肉豆蔻上淋上石灰,使其不育;凡是任何人有偷窃、种植、销售肉豆蔻或者 进口枯萎肉豆蔻嫌疑的人一律处死。荷兰东印度公司的人踏上这座岛屿的时候岛上的原住民大约有15000人,仅仅过了15年,岛上的居民就只剩下600人了。一整个族群人口锐减,所为何事?就为了给食物添上区区那么点滋味?

肉豆蔻不仅仅是一种香料,除了增添风味以外,它还有药用价值。那个年代的人们相信,肉豆蔻能够治疗胃疼、头疼和发烧。更有甚者的是,当时人们甚至想用肉豆蔻祛除瘟疫。在13世纪的时候,一磅肉豆蔻的价钱甚至一度抵得过7头肥牛。
1769年,法国园艺家皮埃尔·普瓦夫尔成功从班达亚岛*私走**了一些肉豆蔻种子到毛里求斯,最终结束荷兰人垄断肉豆蔻的历史。英国东印度公司后来在槟城、新加坡、印度、西印度群岛和格林纳达都进行了肉豆蔻种植,格林纳达现在已经成为了世界第二大肉豆蔻产地。
肉豆蔻的简方与便方
1、肉豆蔻散(《圣济总录》)治水泻无度,肠鸣腹痛:肉豆蔻(去壳,为末)30克,生姜汁2合,白面60克。上3味,将姜汁和面作饼子,裹肉豆蔻末煨令黄熟,研为细散,每服4克。空心米饮调下,日午再服。
2、养脏汤(《太平惠民和剂局方》)治脾肾俱虚所致的虚泻,冷痢:煨肉豆蔻、*粟罂**壳(蜜炙)、煨诃子肉各4.5克,白芍、白术、当归各15克,*党**参、炙甘草各8克,肉桂、木香各3克。研为粗末,每服6克,加生姜2片,大枣1枚,水煎服。
下期药材
▼
下面这两味中药是什么,你能看出来吗?如果你猜到了,可以在文章下方留言,告诉胡世云主任你的答案哦。一起开动脑筋吧!

版权说明
本文系原创稿,版权归胡世云主任医学科普团队所有,如需转载,请与本团队联系。
精彩推荐
想了解更多有趣、有料、有用的中医心血管知识?快来关注「胡世云主任」公众号(微信搜索:hushiyun-doctor),还可以上喜马拉雅FM收听「胡世云主任」频道哦!