酒精中毒相关知识
酒精的代谢
一般通过口腔、食管、胃、肠粘膜等吸收到体内的各种组织器官中,并于5min即可出现于血液中,待到30-60min时,血液中的酒精浓度就可达到最高点。空腹饮酒比饱腹时的吸收率要高得多。其中胃可吸收10-20%的酒,小肠吸收75-80%。一次饮用的酒60%于1h内吸收,2h可全部吸收。
急性酒精中毒的诊断
1.明确的过量酒精或含酒精饮料摄人史。
2.呼出气体或呕吐物有酒精气味并有以下之一者:
①表现易激惹、多语或沉默、语无伦次,情绪不稳,行为粗鲁或攻击行为,恶心、呕吐等;
②感觉迟钝、肌肉运动不协调,躁动,步态不稳,明显共济失调,眼球震颤,复视;
③出现较深的意识障碍如昏睡、浅昏迷、深昏迷,神经反射减弱、颜面苍白、皮肤湿冷、体温降低、血压升高或降低,呼吸节律或频率异常、心搏加快或减慢,二便*禁失**等。
3.血液或呼出气体酒精检测乙醇浓度≥11mmol/L(50mg/dL)。
急性酒精中毒程度临床分级
1.轻度(单纯性醉酒):仅有情绪、语言兴奋状态的神经系统表现,如语无伦次但不具备攻击行为,能行走,但有轻度运动不协调,嗜睡能被唤醒,简单对答基本正确,神经反射正常存在。
2.中度:
①处于昏睡或昏迷状态或Glasgow昏迷评分大于5分小于等于8分;
②具有经语言或心理疏导不能缓解的躁狂或攻击行为;
③意识不清伴神经反射减弱的严重共济失调状态;
④具有错幻觉或惊厥发作;
⑤血液生化检测有以下代谢紊乱的表现之一者,如酸中毒、低血钾、低血糖;
⑥在轻度中毒基础上并发脏器功能明显受损表现如与酒精中毒有关的心律失常(频发早搏、心房纤颤或房扑等),心肌损伤表现(ST-T异常、心肌酶学2倍以上升高)或上消化道出血、胰腺炎等。

3.重度:
①处于昏迷状态Glasgow评分等于小于5分;
②出现微循环灌注不足表现,如脸色苍白,皮肤湿冷,口唇微紫,心率加快,脉搏细弱或不能触及,血压代偿性升高或下降(<90/60mmHg或收缩压较基础血压下降30mmHg以上,1mmHg=0.133kPa),昏迷伴有失代偿期临床表现的休克时也称为极重度;
③出现代谢紊乱的严重表现如酸中毒(pH≤7.2)、低血钾(血清钾≤2.5mmol/L)、低血糖(血糖≤2.5mmol/L)之一者;
④出现重要脏器如心、肝、肾、肺等急性功能不全表现。
附:Glasgow昏迷分级评分

双硫仑样反应相关知识
双硫仑为戒酒硫类药物的通名,又称戒酒硫、双硫醒 ,是一种治疗慢性乙醇中毒和乙醇中毒性精神病的药物,作为一种戒酒药物已在很多国家使用。应用本药后饮酒会出现恶心、呕吐、恐惧等严重反应,而使酗酒者惧怕饮酒,从而起到戒酒作用。但目前临床上使用的某些药物,其化学结构或作用机理与双硫仑相似,可产生双硫仑样反应,又称安塔布司反应。

双硫仑样反应特点
1.硫仑样反应的临床特点
使用可引起双硫仑样反应的药物后一周内饮酒,可出现颜面部及全身皮肤潮红、结膜发红、发热感、口干、头晕、头痛、目眩、心慌、胸闷、气急、出汗、呼吸困难、恶心呕吐、言语混乱、话语多、视物模糊、步态不稳、狂燥、谵妄、意识障碍、晕厥,腹痛、腹泻、咽喉刺痛、震颤感、口中有大蒜气味,还可出现心动过速、血压下降、烦躁不安、惊慌恐惧、濒死感,有的可出现精神错乱、四肢麻木、大小便*禁失**,严重者可出现休克、惊厥、急性心衰、急性肝损害、心绞痛、心肌梗死甚至死亡。此表现与双硫仑抑制了体内乙醛脱氢酶和多巴胺β醛化酶等有关,这一组临床综合征的表现称为双硫仑样反应。
2.双硫仑样反应的时间特点
使用有双硫仑样反应的药物后饮酒,可早在5min即出现症状,一般多在30min,少数在lh内,很少在1h后才出现双硫仑样反应。
3.双硫仑样反应与饮酒种类和量的特点
双硫仑样反应与使用药物的剂量、停药后的间隔时间和饮酒的量成正比,与饮酒种类关系不明确。有报道饮50mL啤酒出现双硫仑样反应。白酒、红酒、黄酒、啤酒和含有乙醇的饮料均可引起双硫仑样反应。当出现双硫仑样反应时,常持续2h左右可逐渐缓解,重者可持续24h或数天才能完全缓解。
诊断标准、分度
1.诊断标准
病史中有明确的使用可引起双硫仑样反应的药物史;在用药后0d-7d使用了乙醇及其产品,或在饮酒后使用可引起双硫仑反应的药物;乙醇类药物与可引起双硫仑样反应的药物同时应用;有典型的双硫仑样反应的临床表现;所饮酒量或酒的度数均明显小于或低于平时的饮酒量或度数,但与平时醉酒明显不同;无乙醇和使用该类药物的过敏史:双硫仑样反应时,若无相关疾病,血常规、血糖、肾功能、电解质、心酶谱、胸片多无异常。
2.双硫仑样反应分度
轻度:颜面或全身皮肤潮红.轻度头昏,心慌,无恶心、呕吐、发热、头痛等;
中度:头昏、头痛、心慌、恶心、呕吐、发热,但无胸痛、呼吸困难、休克;
重度:胸痛、呼吸困难、休克,甚至意识障碍,大小便*禁失**。
双硫仑样反应的处理
双硫仑样反应为药源性急诊,需给予积极处理。
1.就地处理
立即停止饮酒,催吐,有条件时洗胃。保持呼吸道通畅,清除口腔和鼻腔呕吐物和分泌物。头偏向一侧,以防呕吐物堵塞呼吸道引起窒息。
2.一般处理
吸氧、卧床休息,观察生命体征,测量血压、脉搏、呼吸。查心电图或心电监护和观察脉搏血氧,进行必要的辅助检查。
3.药物治疗
建立静脉通道,给予静脉滴注5%-10%葡萄糖500mL-1000mL,加入维生素C2g-4g、维生素B6 0.2g-0.4g、地塞米松5mg-10mg,可加速乙醇氧化。静脉注射和滴注纳洛酮0.4mg-0.8mg可拮抗乙醇作用。H2受体阻滞剂、抗组胺药物可改善症状。
4.对症处理
有胸闷、心绞痛者应用硝酸酯类药物;休克者应补充液体或用多巴胺等升压药;活血化淤药物使用;呕吐者可用胃复安。如有严重并发症时应给予积极有效的抢救,以防双硫仑样反应造成更为严重的后果。
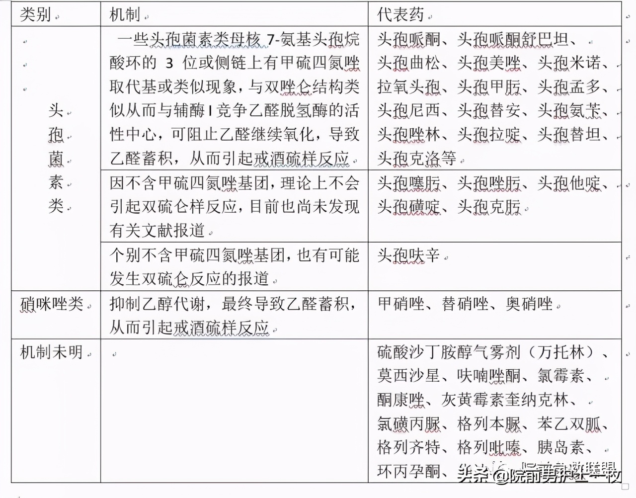
哪些药物容易导致双硫仑样反应及含酒精类药物
可致双硫仑样反应的药物统计:

导致双硫仑样反应的乙醇来源


《国家处方集》列举了部分使用期间不应饮酒的药品

括号内数字代表意义:
2 可导致困倦或其他症状(如视物模糊、精神不集中、眩晕、恶 心),服用期间不要操作机器、高空作业或驾驶,同时禁止饮酒
3 可能导致困倦, 服用期间不要操作机器、高空作业或驾驶,同时禁止饮酒或含酒精饮料
4 不要饮酒
关于饮酒后或使用抗生素后多长时间使用相应药物
小编翻阅相关资料,国家 并没有关于抗生素使用多长时间内可以饮酒;或者饮酒后多长时间内使用抗生素。
据相关文献报道 , 头孢类抗生素致双硫仑样反应与饮酒可达 99% 的密切相关。由于个体差异存在,每个人酒精消除时间不同,但饮酒时间与用药时间的间隔越长 ,双硫仑样反应的发生率就越低。
一项回顾性调查分析显示: 24例用药前饮酒的患者*共中**有 17 例发生双硫仑样反应 , 发生率为 70.90%(17/24), 其中 62.50%(15/24) 发生在用药前 3 d 内有饮酒史者 , 在用药前第 4 d 和第 5 d 有饮酒史的仅各发生 1 例 , 用药前第 6 d 以前有饮酒史的未再有双硫仑样反应发生的病例。
在用药后 22 例饮酒的患者中 , 发生率为68.20%(15/22), 其中 54.6%(12/22) 发生在用药后 3 d 之内饮酒的患者 , 在用药后第 4-6 d 饮酒的患者*共中**发生 3 例 , 发生率为 13.70%(3/22), 用药后第 7 d 及其以后饮酒者未再发生双硫仑样反应。
由于乙醛脱氢酶被抑制后常需 4-5 d 后才能恢复, 故本组双硫仑样反应均集中发生在用药前、后 3 d 内有饮酒史的患者。
综合文献报道,为防止双硫仑样反应 , 对所有应用头孢类抗菌药物的患者应常规询问是否有药物过敏史、酒精过敏史和近期饮酒史 , 如患者在用药前 7 d 有饮酒史 , 应禁用该类药 ;对应用头孢类抗生素的患者 , 应当嘱其在停药后禁酒时间不能少于7 d , 一旦发生双硫仑样反应 , 应立即停药并积极采取相应措施治疗。
(来源:临床用药)
2015版由总主编:杨世民 主编:林蓉 编写的《国家执业药师考试辅导用书》第九版,头孢菌素类抗菌药物一章中:使用头孢菌素类在服药期间或之后5-7天禁酒,避免使用含乙醇的药物、食物、及外用乙醇。
综上所述,一般在饮酒后7天以上可以使用抗生素,或者使用抗生素7天以上可以饮酒或含酒精的药物。