前言
上一节,我们完成了51单片机开发环境的搭建,本节我们正式学习51单片机,编程语言的学习,通常是从第一个"hello world"开始,而点灯实验便是单片机学习的开始。
一、基础知识
1.单片机最小系统
一个最小的单片机系统,需要有单片机、电源电路、晶振电路、复位电路组成,这几部分存在就可以使单片机正常工作,如果需要频繁的*载下**程序,还需增加*载下**电路。
(1) 单片机
首先,我们先介绍下单片机,

引脚序号名称说明

以下为I/O端口:
P0:
第一功能:8位,漏极开路的双向I/O口。用时要加上拉电阻,可驱动8个LS型负载。
第二功能:低8位地址线和8位数据线分时复用;此时为真正的双向三态口。
P1:
8位准双向I/O口,可驱动4个LS型TTL负载。
P2:
8位准双向I/O口,与地址总线(高8位)复用,可驱动4个LS型TTL负载。
P3口:
8位准双向I/O口,双功能复用口,可驱动4个LS型TTL负载。
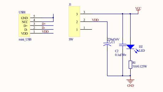
(2) 电源电路
单片机系统需要5V电压供电,直接输入的电压不太稳定性,需要电路稳压,同时点亮LED2,可以通过LED2的亮灭初步观察系统运行情况,正常运行情况,LED2常亮。

ESP8266和NRF24L01需要3.3V供电,因此使用ASM1117对VCC进行降压到3.3V。

(3) 晶振电路
单片机晶振电路如下图所示,晶振的选择有两种:12M或者11.0592M,11.0592串口通信波特率计算会更加精准,而12M的晶振计算延时时间比较方便,本实验使用开发板采用11.0592M,此外为了增加系统稳定性,防止电感干扰,需要在晶振两端增加电容。

(4) 复位电路

单片机有一个RST引脚,只需要将此引脚保持一段时间高电平即可复位STC89C52单片机,当RESET案件按下瞬间,C9还未充电,两端电压为0,R4两端电压为5V,5V为高电平,作为复位信号经RST引脚送入单片机,对单片机进行复位,同时随着电源对C9充电,C9电源不断上升,R4两端电压不断下降,当C9两端电压达到5V时,充电结束,此时R4两端电压为0,单片机RST引脚变为低电平,单片机进入正常工作装填,复位完成。
2.LED灯发光原理
LED灯中有电流通过时候,将点亮LED灯,单片机系统中,常见的LED灯如下所示,其中长的引脚一端为正极,短的为负极。

那么问题来了,如何让LED中有电流通过呢?电流到多少才能点亮LED呢?我们先看下实际电路设计中常用的LED设计电路

上图中LED1左边接入电源正极、右边接入负极,电流方能通过点亮LED,此时LED电阻几乎为0,如果电源接反方向了,LED产生很大电阻,阻止电流通过,此时,不能LED不能点亮,一般而言LED正向接入电源,保证通过LED中的电流为20mA左右即可点亮LED。
3.查看开发板LED部分原理图

从上图可知,LED3接入了单品阿吉的P10引脚,因此,只需要给P10引脚低电平即可点亮LED。
二、实例
1.新建一个空白工程
打开Keil4,点击Project->New uVision Project...

然后选择工程保存路径,并设置工程名字如下

选择AT89C52,本实验使用STC89C52,Keil中默认没有,选择与之相近的AT89C52即可。

然后出现下图,点击否即可,原因是Keil C51已经帮我们完成了启动


然后Source Group文件夹,选择Add Files to Group 'Source Group 1'

紧接着本地创建main.c文件,添加即可

添加完成后,工程中打开main.c,如下图所示

2.点亮LED
(1) 程序
#include <reg52.h>
sbit LED3 = P1^0;
void delay_ms(int ms)
{
int i = 0, j = 0;
for (i = ms; i > 0; i--)
{
for (j = 110; j > 0; j--);
}
}
int main(void)
{
while(1)
{
LED3 = 0;
delay_ms(1000);
LED3 = 1;
delay_ms(1000);
}
}
程序中“sbit LED3 = P1^0;”语句将P1^0传给了变量LED3,LED3为0时候,P10引脚电平为低,LED3为1时候,P10引脚电平为高,当P10引脚为低电平时候,LED点亮,过1S后P10引脚为低电平,LED熄灭,由于在while(1)中执行,因此系统永远不会退出,LED会一直维持闪烁状态。
(2) 设置生成hex文件
按照如下步骤,勾选Create Hex File选项框即可

编译后结果如下,没有错误,同时生成了Hex文件

打开本地文件夹,可以看到生成的project.hex文件

(3) *载下**运行
按照上节方法,将程序*载下**到单片机中,可看到设备LED3每隔1S亮灭一次


2.来个跑马灯
(1) 程序
#include <reg52.h>
sbit LED3 = P1^0;
unsigned char val = 0;
void delay_ms(int ms)
{
int i = 0, j = 0;
for (i = ms; i > 0; i--)
{
for (j = 110; j > 0; j--);
}
}
// 跑马灯
int main(void)
{
// 灭所有灯
val = 0xFF; // 11111111
while(1)
{
val = val << 1;
P1 = val;
if (val == 0)
{
val = 0xFF;
}
delay_ms(200);
}
}
程序中逻辑处理,用到了左移算法,0xFF二进制是1111 1111,对应P10所有引脚都为高电平,LED3-LED10都熄灭,0xFF左移一位是0xFE,二进制为1111 1110,LED3点亮,0xFE左移一位是1111 1100,LED3和LED4同时点亮,依次类推,直到数据为0, 所有灯点亮后,重新赋值0xFF。
(2)*载下**运行
*载下**后,可以看到跑马灯效果,LED灯逐个点亮。

一叶孤沙出品:一沙一世界,一叶一菩提