
张长春,解放军306医院,ICU,资料汇总

重症行者翻译组 姚雯ICU患者淀粉酶和脂肪酶升高:是胰腺炎吗?(2)3.2.3 ICU中无症状胰酶水平升高但患者无胰腺炎的临床意义 在一项对收住入ICU大于72小时的245名非胰腺炎危重患者的前瞻性研究中,研究人员发现脂肪酶和/或淀粉酶水平升高的患者APACHE Ⅱ评分明显更高,而且有更多的人发生多器官功能衰竭。他们同时也发现胰酶水平与患者是否低血压及应用机械通气相关,因此他们得出的结论是胰酶水平的升高是多器官功能衰竭在胰腺的表现。该研究中脂肪酶水平升高的患者其肠梗阻的发生率有所增加,但是大部分患者对胃肠道鼻饲营养耐受良好。有趣的是,脂肪酶水平升高与不升高患者耐受肠内营养的能力并没有显著差异。

3.2.4 应该对无症状高淀粉酶血症和高脂肪酶血症患者进行影像学检查吗?
Manjuck等人发现这些患者中仅有少部分人有胰腺炎的影像学证据。表现为胰腺炎的影像结果常常与脂肪酶极度升高有关。有研究显示ICU患者胰腺影像学结果阳性者死亡率增加。
在另一项研究中,为了明确胰腺的损伤程度,研究者对无症状的淀粉酶和胰酶水平升高的患者进行了磁共振胰胆管成像(MRCP)检查。该研究在24月内连续纳入了由于多种原因进行MRCP检查的633名患者。
这些患者中有54人为无症状淀粉酶和/或脂肪酶非特异性升高(大于正常值上限3倍)。有意思的是,这54人中43%的患者(23/54)MRCP并未发现异常,而在剩下57%的患者(31/54)中发现了不同程度的胰腺异常。上述54人中有19%(10/54)的患者发现有胰腺分裂,而17%(9/54)的患者则发现有慢性胰腺炎。这些患者中未发现提示急性胰腺炎的影像学改变。
该研究中的观察结果并未对这一令人困惑的现象进行阐述,而且上述发现对患者的治疗而言似乎也没有任何价值。
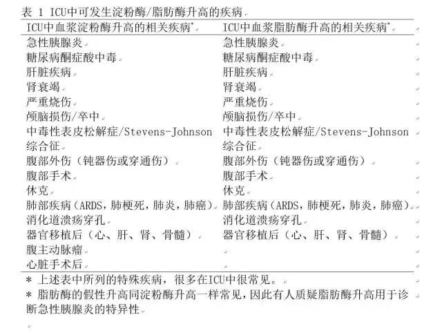
3.3. ICU中可导致患者发生真正的急性胰腺炎和高胰酶血症的疾病 患者因不同疾病住进了ICU,而患者接着会由于这些疾病的并发症而发生真正的急性胰腺炎。3.4. 缺血性胰腺炎缺血是急性胰腺炎明确的病因之一。缺血既可能导致胰腺炎恶化,使轻型胰腺炎进展为重型,也可能原发性地诱发胰腺炎。ICU患者中的多种疾病可导致胰腺的低灌注,以及持续诱发炎症反应,产生胰腺炎的临床表现。胰腺与其他诸如肝、肾、脑等器官一样很容易发生缺血坏死。Warshaw等人在1978年进行的一项尸检研究表明死于低血容量性休克患者中,如果患者未合并有急性肾小管坏死(ATN),其胰腺严重损伤的发生率为9%,而对于合并有ATN的患者则为50%。由于患者常合并其他的器官功能障碍,ICU中常常难以早期发现缺血性急性胰腺炎。由于胰腺缺血所始发的胰腺炎常常会导致严重、不可逆的器官损害,患者通常伴有较早发生以及致命的全身并发症。众所周知急性胰腺炎可导致多种并发症,甚至室颤和心跳骤停。相反,急性胰腺炎可能是心衰导致内脏缺血的结果。缺血性急性胰腺炎可能由微循环功能障碍、血管痉挛以及休克所诱发。Kusterer等人对牛黄胆酸钠诱导的胰腺炎中微循环的改变进行了研究,发现紧随动脉收缩至后的缺血再灌注会引起自由基的释放,从而导致胰腺炎。同样,大多数缺血性急性胰腺炎得出的结论是伴随产生氧自由基的缺血再灌注损伤是胰腺炎症的主要病因。上述效应产生的结果就是胰腺缺血,而胰腺缺血可能是先前已经存在的轻型胰腺炎进展到胰腺实质坏死的原因。传统的补液以及通过对血压进行优化以维持平均动脉压的治疗,是治疗此类胰腺炎的有效方法。3.5.高钙血症高钙血症是急性胰腺炎的一种已经明确的代谢相关病因。高钙血症致使胰腺腺泡细胞胞浆中钙离子水平持续升高,促进胰蛋白酶原的活化,而导致发生胰腺炎。ICU患者中经常发生高钙血症,其可能由多种原因引发,如脱水、外源性补充及使用利尿药

一项在100名外科ICU患者中进行的研究表明,大约有15%的患者会发生高钙血症。而在烧伤科ICU的患者中,低钙血症和高钙血症均有报道。有病例报道称急性胰腺炎是高钙血症患者首要的临床表现ICU中的患者常不能对其疼痛症状进行表述,对此类有高钙血症的患者应常规定期检查脂肪酶/淀粉酶。
3.6.糖尿病酮症酸中毒(DKA)真正的急性胰腺炎可能是收住入ICU进行相关治疗DKA患者的一种并发症(原因如前所述)。3.7.机械通气根据文献中报道的接受机械通气患者可能发生的几种胃肠道并发症,已有人对无症状伴有脂肪酶升高的急性胰腺炎进行了报道。这可能是机械通气的直接作用,或者是患者本身危重病的结果。研究者提出关于这些患者急性胰腺炎的发生机制有一种可能是:机械通气增加了胸膜腔内压,减少了静脉回流,从而导致内脏相对缺血。3.8.ICU中使用的药物 ICU中许多药物都有可能导致急性胰腺炎。除非临床医生高度怀疑是药物诱导的急性胰腺炎,否则该诊断常会被遗漏。有几种药物可能会导致急性胰腺炎(表2)。ICU中导致急性胰腺炎最常见的几种药物是硫唑嘌呤、巯嘌呤和去羟肌苷。丙泊酚是ICU中一种很常用的镇静药物,有报道称其可以导致急性胰腺炎,因其可引起剂量相关高甘油三酯血症,这也是急性胰腺炎一种独立的特殊发病机制。对此类患者血浆甘油三酯的浓度应该进行常规监测,如果发现患者有高甘油三酯血症,选择替代的镇静策略就很关键了。有报道称用于治疗低血压的血管收缩药可能导致急性胰腺炎,因其可引起内脏缺血(见表1)。3.9.造影剂诱发的急性胰腺炎 ICU中患者常常需要进行不同的对比剂增强成像检查。据有几篇报道称,钆可诱导胰腺炎的发生或者加重先前已经存在的胰腺炎。然而,这一结论目前尚有争议,因为动物实验得出的结论是氯化钆可以减轻酒精所诱导的胰腺微循环和形态学的损伤。最近发表的一项研究报道称反复发作的急性胰腺炎可能是由再次注射了一种叫做泛影葡胺的磁共振成像造影剂所诱发。4. 结论总之,临床医生应该认识到对于ICU患者而言,单纯只有脂肪酶和/或淀粉酶升高,并不能说患者有急性胰腺炎。因此,没有必要对患有非胰腺疾病的患者常规进行淀粉酶或脂肪酶的检查。同时,ICU中有许多气管插管和接受镇静治疗的患者,这些患者并不能给我们提供相关的临床信息,对他们应在特定的情况下才可怀疑有急性胰腺炎并进行相关检查。

