6月份快要过半啦
大家可以期待下半年哦
下半年将有这些大事发生
每件都与你息息相关
一起来期待~

轨道交通二十一号线
二十一号线全长61.5公里,起于员村,止于增城广场。根据4月公布的《广州市发展改革委员会关于开展2018年重大项目攻城拔寨落地生根开花结果工作的通知》,里面提及到神州路至增城广场段,计划年底实现通车。
截至5月底,该线土建工程累计完成84%,水西和象岭停车场已基本完工。全线21座车站中,17座已封顶,其余进行土建施工;20个区间中,15个双线贯通,其余进行土建施工。全线已有18座车站主体、11个区间、9个铺轨基地移交机电施工。

广惠高速西延线(凤凰山隧道)
广惠高速西延线全线在天河区、黄埔区范围,全长约14公里,起点连接广河高速春岗互通立交,止于广惠高速萝岗互通立交,通过广惠高速连接增城区,全线设3条隧道(凤凰山、牛鼻山、斜山隧道)以及3处互通立交(渔沙坦、黄麻、萝岗互通立交)。
广惠高速西延线建成后,增城到广州中心城区只需约半小时,预计6月底实现主线通车。

从莞高速惠州段
从莞高速惠州段是从莞高速的一部分,目前广州段、东莞段均已建成通车。正在建设的从莞高速惠州段起于增城区增江街光辉村,与广州段顺接,途经惠州市博罗县福田镇、石湾镇、园洲镇,在园洲镇廖尾村跨东江与东莞段相接,全长30.9公里,其中增城境内3.5公里,惠州境内27.4公里。
按照计划,该项目将今年底前建成通车。线路建成后将打通广州段与东莞段之间的“断头路”,从莞高速将由从化、增城经惠州、东莞直接连接深圳外环高速,市民往返将更加便捷,空间距离、时间距离和心理距离将极大缩短。

从莞高速惠州段(博罗)跨广惠高速立交施工现场。
新东门桥
新东门桥作为连接荔城街和增江街的景观桥梁,它的工程建设进度备受市民关注。
新东门桥建设项目计划今年6月上旬完成全部墩柱施工,7月份浇筑桥梁主跨箱梁混凝土,9月份浇筑桥梁边跨箱梁混凝土,11月份完成桥梁上部结构施工,整体工程预计今年底完成。

新东门桥建设施工现场。
一大波盛会来袭
进入6月
增城的荔枝开始陆续成熟
而每年一度的增城荔枝文化旅游节
也如期举行
今年活动怎么安排?快随小编来看看
1
中国广州(增城)荔枝文化旅游节活动
活动时间:6月26日
活动地点:增城区挂绿广场荔枝圈
活动内容:挂绿荔枝赠好人
2
增城荔枝文化旅游节开幕式
活动时间:6月26日
活动地点:增城区1978文化创意园
活动内容:开幕式
3
荔枝文化音乐节
活动时间:6月29日
活动地点:增城广场永久舞台
活动内容:音乐节
4
荔枝文化音乐盛典活动
活动时间:6月30日
活动地点:增城区1978电影小镇
活动内容:音乐盛典

顺欣广场人行天桥
计划建设的荔新公路顺欣广场人行天桥全长84米,宽4米,横跨荔新公路,两侧采用现浇小箱梁,中间为20米预制挂梁,南侧连接顺欣广场小区,北侧接侨梦苑创业梦工厂。在此路段建设人行天桥,对于解决交通安全隐患,方便顺欣社区、附近企业、商业广场之间的联系具有重大意义。
该项目于去年5月动工,由于受110KV架空线新庙乙线#7-#8和地下10KV电缆两条高压线迁改停电计划的影响,该项目于去年12月暂停施工。
增城供电局经全力协调,该线路管改已于6月10日动工,本月底将完成该线路迁改。同时开展110KV架空线施工,8月底完成110KV迁改的基础施工。下一步,区交通运输局积极协调推进电力迁改,计划年底前实现通行。

荔新公路顺欣广场人行天桥效果图。
广东最低工资标准将调整
今年7月1日起,对广东省企业职工最低工资标准和非全日制职工小时最低工资标准进行调整。
各地级以上市政府原则上应统一执行省确定的标准,有条件的地市可在此基础上适当上调,并报省人力资源社会保障厅备案。
不过根据广东省政府公布的《广东省供给侧结构性改革总体方案(2016—2018年)》及《广东省供给侧结构性改革降成本行动计划(2016—2018年)》(下称《计划》)等五个行动计划,最低工资标准增幅将降低,原则上不超过当地同期城镇单位就业人员平均工资增长幅度。

(图片来源:视觉中国)
广州城乡医保缴费标准调整
日前,广州市人社局、广州市财政局发布了《关于公布2019年广州市城乡居民医保筹资标准的通知》,明确2019年市城乡居民医保缴费基数为39442元。其中个人缴费标准调整为每人288元,财政补贴标准每人667元。与2018年相比,个人缴费上涨了89元,财政补贴标准最高提高了189元。
市人社局表示,在提高针政府补助标准的同时,个人缴费占总体筹资的比重有在逐步提高,在校学生及其他参保人员2019年个人缴费比上年度月均增加约6元。
其中符合广州社会医疗救助金资助范围的困难居民,个人不用缴费,由市医疗保险救助金代为缴纳个人参保费用。
住院起付标准
(一)一级医疗机构150元,二级医疗机构300元,三级医疗机构500元。
(二)参保人每次住院支付一次起付标准,连续住院治疗时间每超过90天需要重新支付一次起付标准。
(三)参保人在专科医院连续住院治疗结核病的,每超过180天需重新支付一次起付标准。因精神病在本市精神病专科医疗机构或指定综合性医疗机构精神病专区住院治疗的,无需支付起付标准。
住院报销比例
参保人员住院起付标准以上的基本医疗费用,统筹基金按以下比例支付:
(一)2018年1月1日至2018年12月31日:

(二)2019年1月1日至2021年12月31日:

参保人员每次住院纳入基本医疗费用计算的检验检查费用,按医疗机构级别设置最高支付限额,一级医疗机构500元,二级医疗机构1000元,三级医疗机构1500元。因精神病在本市精神病专科医疗机构或指定综合性医疗机构精神病专区住院治疗的,不设检验检查费用最高支付限额。
参保时间
每年9月1日至12月20日(符合中途参保情形的每年1月至12月均可受理)

居民天然气“批发价”将调整
国家发改委决定自6月10日起理顺居民用气门站价格、完善价格机制。供需双方可以基准门站价格为基础,在上浮20%、下浮不限的范围内协商确定具体门站价格,实现与非居民用气价格机制衔接。
对城镇居民家庭,每户每月基本生活用气20立方米左右,按最大调价幅度每立方米0.35元测算,每月增支7元左右;城镇低收入群体,将通过采取发放补助、提高最低生活保障标准等措施后,其基本生活不受影响。

(图片来源:新华网)
从广州到这些地方更方便
上半年一直在忙着工作的你
有时间出去走走吗?
如果没有,那下半年该好好计划一下了
从广州到这些地方更方便
这些铁路线路都已经ready啦!
广深港高铁
广深港高铁计划在9月全线开通,而设计时速为大陆段可达350公里,香港段为250公里。目前,广深港高铁开始跨境试运行,从广州南到西九龙,全程需1小时18分。
江湛铁路
预计今年6月底,江湛铁路将正式通车。正式通车后,江湛铁路将借道现有的广珠城轨江门支线,直达广州南站。届时大家可坐动车直接往返粤西、广州。从广州南站到湛江西站,运行时间仅3小时左右。
广州到厦门有直达动车
自7月2日起,福州站至广州南站间将开行G1609/8次、G1607/10次高速动车组列车。自广州南站出发经停厦门北站用时4小时20分,二等座254.5元。
厦门站至广州东站间首次开行D2383/2次、D2381/4次动车组列车,其中D2383/2次于7月1日开行。自广州东站出发到厦门站用时5小时10分;二等座票价255元。

7月起取消流量“漫游”费
从7月1日起将取消流量“漫游”费,确保今年流量资费降幅30%以上,推动家庭宽带降价30%、中小企业专线降价10%—15%,进一步降低国际及港澳台漫游资费。

部分高铁票价可打6.5折
从今年7月5日起,将对早期开通的合肥至武汉、武汉至宜昌、贵阳至广州、柳州至南宁、上海至南京、南京至杭州6段线路上运行时速200至250公里的高铁动车组公布票价进行优化调整。
铁路相关企业可根据客流情况,实行票价下浮,最大折扣达到幅度6.5折。随着高铁票价优惠落地,旅客们出行将省下一笔不少的路费。

相当幅度降低汽车进口关税
从7月开始,中国将相当幅度降低汽车进口关税。自2018年7月1日起,将汽车整车税率为25%的135个税号和税率为20%的4个税号的税率降至15%。
降税能促使汽车价格下降,让消费者得到更多实惠。以在我国市场指导价约90万元的进口汽车为例,此次降税后,关税税率由25%降为15%,这款*口车进**将征收关税3.6万元,相比降税前减少2.4万元。

降低日用消费品进口关税
7月1日起,中国将较大范围降低日用消费品进口关税,平均税率由15.7%降为6.9%,平均降幅55.9%。
此次降税商品包括服装鞋帽、家居百货、文体用品、家用电器、食品饮料、日化用品和医药健康类等。
降低关税在一定幅度上降低了进口成本,总体上有助于降低国内市场的价格。这也意味着,国内消费者有望买到更多物美价廉的进口消费品。

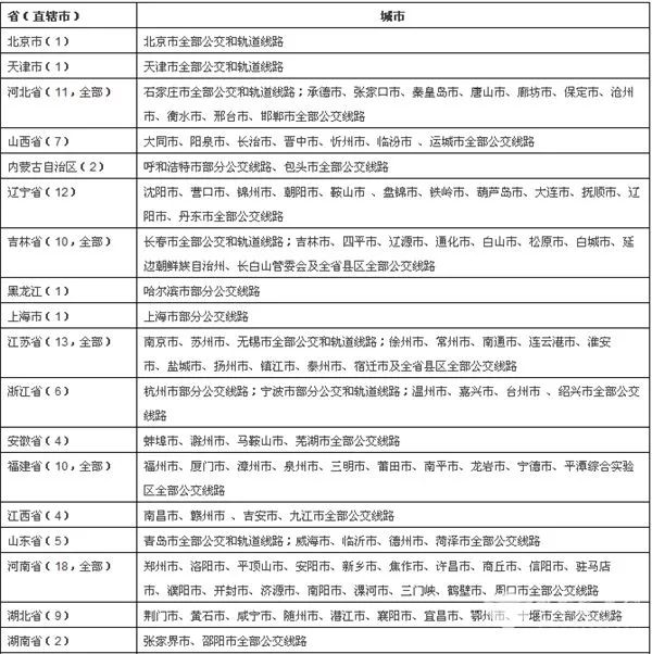
全国交通一卡通开用
广东在11月底前全省至少发行10万张票卡,实现省内各地市发行一卡通标准票卡,且在省内无差别充值。
兼容票卡发售后,现有的羊城通、岭南通卡以后还能继续使用。在省内21个地市乘坐公交使用时并不需要换卡,但要想出省也能使用的话,就要换上能兼容全国交通一卡通的卡了。
目前全国互联互通城市
(滑动可查看全部,点开可看大图)

个人摇号指标额度将提升至90%
新修订的《广州市中小客车总量调控管理办法》已经正式发布,将于2018年7月1日起实施。
新规提到,针对目前个人摇号中签率远低于单位摇号中签率的情况,借鉴北京等城市做法将个人指标额度占比由88%提高至90%。

7月起买节能车不再补贴
新修订的《广州市中小客车总量调控管理办法》提到,会结合国家政策发展情况删除了节能车、新能源补贴有关条款内容,对于购置节能车在7月1日后办理车辆注册登记的,不再发放补贴。

广州“开四停四”
近日,非广州市籍中小客车通行管理措施通告正式发布,“开四停四”将于7月1日开始实施。非广州市籍中小客车(含临时号牌车辆)驶入管控区域连续行驶时间最长不得超过4天(自然日),再次驶入须间隔4天以上。
对于违反管理措施的行为,将按产生违法行为的自然日数量计算其违法行为次数,每辆车每个自然日处罚1次。依据《中华人民共和国道路交通安全法》、《广东省道路交通安全条例》等有关规定,每次处200元罚款,并记3分。
