高考数学考你什么?怎样在高考中取得好成绩?
在1961年的全国高考中,以数学、物理、化学、政治四门课都是满分100分,语文89分,俄语99.2分这样空前绝后的分数,总分为全国第一名而被北京大学数学力学系录取,在著名的乘子猜想的研究中,解决了n=3p^r情形而名震数学界,在北大任教了三十多年,曾获首届高等学校国家级教学名师奖,三次被评为北京大学最受学生爱戴的十佳教师,宝钢教育优秀教师特等奖,所编写的《高等代数 上下册》与《简明线性代数》被评为国家级重点教材和北京市高等教育精品教材,
被众多北大学生称为是心目中传说一般存在的丘维声教授,也曾多次参与高考数学命题,他认为:"数学科的高考在考查基础知识的同时,还注重考查能力、能力要求包括思维能力、运算能力、空间想象能力以及实践能力和创新意识,其中思维能力是核心,数学思维能力就是按照数学思维方式去思考、分析和解决问题的能力,在数学思维方式的探索和论证环节需要有运算能力、空间想象能力和创新意识,在数学思维方式的观察和抽象环节需要实践能力,能将实际问题抽象为数学问题,建立数学模型,然后加以解决,所以在备考阶段一定要按照数学思维方式进行复习,这是高考取得好成绩的法宝",
在联合北京大学、北京外国语大学、北京师范大学等高校的其他著名教授以及北大附中、人大附中等中学的知名教师,按照数学思维方式,把高考中要考查的数学基础知识、数学思想和方法整合成八个核心部分,
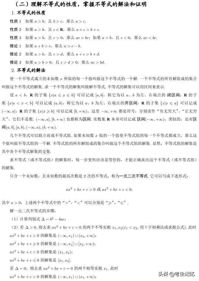
其中包括集合,逻辑用语,不等式的性质、解法、证明,函数的概念与性质,指数函数与对数函数,三角函数,数列,向量,直线和圆的方程,圆锥曲线,立体几何,计数原理,排列组合,二项式定理,随机事件及其概率,随机变量,统计估计,线性回归,复数的概念、运算与几何表示、三角形式、指数形式还有函数的极限,数列的极限,函数的连续性,导数等各章节,让你在高考这最后的阶段,脱离"题山卷海",了解高考数学你所需要掌握的核心知识,告诉你怎样高效的复习,顺利解题、答题,
整整55页,赶紧收藏和转发给你身边即将参加高考和准高三的同学们!






















































丘维声教授认为学好数学的正确途径是按照数学的思维方式来学习数学,其思维方式的全过程由观察-抽象-探索-猜测-论证这五个环节构成的,即观察客观现象,抓住主要特征,抽象出概念或者建立模型,运用直觉、类比、归纳、联想、推理等进行探索,猜测可能有的规律,然后进行深入分析、逻辑推理和计算,揭示事物的内在规律,
具体说来,对于数学概念要了解它产生的背景,理解概念的实质,对于数学的定理、公式、性质等要了解其探索和推导过程,在理解的基础上记忆,掌握理论,在解题时要独立思考,重在分析,探索解题思路,证明时要步步有根据,讲清楚道理,计算时要准确进行运算,做完题后要回味解题的关键和题目的意义,品一品,概括起来,学好数学的关键是:掌握理论,融会贯通,勇于探索,善于分析,勤于思考,科学思维,
而这份资料的每一部分都是丘维声教授站在数学思维方式并结合自身多年的高考命题经验去阐述高考数学中有可能用到的核心知识、思想和方法,希望这份资料对于即将高考的同学和准高三的同学能带去些许帮助!
文章来自数学竞赛的那些事儿,如涉版权请联系。