初试结束不到一周,复试都还没开始就有相当一部分考研er在关注调剂信息了
不得不说,比起小白那时的懵懂无知,现在的孩子真的越来越有大局观,昨天也有“小小白“留言,能不能写一些关于 「调剂」 方面的内容:

既然如此,小白今天就和大家好好唠一唠,关于调剂的那些事~
1、已经有调剂信息了?
目前有些院校已经放出了部分招收调剂名额的信息。不过,大家完全不用焦虑,录取工作都还没开始,这些院校现在就放出调剂信息,说白了就是为了 「抢生源」 。

细心观察一下就会发现,现阶段的这些调剂信息大多是课题组的名义发布的,因为预估今年招不满学生,所以提前放出消息,把有意向的考生、特别是优质生源组织到社群里面……


小白重要提示:这类网络信息可能是某些机构用来招生而发布的假消息,非官网的消息要注意甄别!小白明天即将正式发布的APP上的调剂囊括了往年的官方调剂,如果有非官方也会单独注明,大家不用担心。
下面带大家提前了解 复试&调剂流程 !且听小白给大家细细道来~
2、复试&调剂流程图解
小白前几天在文章里说过: 过了国家线,才有调剂的资格! 还不知道国家线重要性的小小白快补课
此外,小白还为大家梳理了今年 复试&调剂的重要时间节点:
- 公布初试成绩(2月26日起公布)
- 34所自划线院校公布复试线(3月初)
- 出国家线(3月中旬)
- 研招网开通调剂系统(国家线发布一周左右)
- 考研复试(和调剂同步进行)
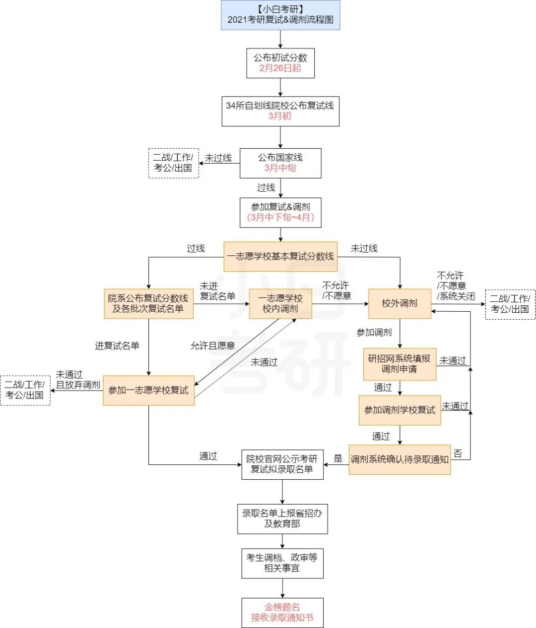
时间节点是清楚了,但是复试和调剂具体是个什么流程呢?为了一次给大家说明白,小白为大家绘制了一张流程图:

针对上图,小白再做几点提示:
1、「一志愿学校基本复试分数线」 可能是学校的自划线,也可能就是国家线。
2、未过国家线说明考研失败, 只要过了国家线,都有调剂上岸的可能。
3、图中对于校内/校外的区分,针对的是考研的目标院校;这 两种情况可以参加校内调剂:①过校线但未进复试名单;②复试被刷。
4、如果可以的话,进行校内调剂的成功率是比较大的,遇到这种情况的大家一定要争取。 注意:有些学校校内调剂也要经过研招网调剂系统。
5、校外调剂中,也有一种情况成功率是比较大的,那就是 调剂回自己的本科学校 ,有需要的大家可以留意一下~
3、个人如何参加调剂
调剂比较繁琐,下面分享一个主流调剂流程。实际操作中不严格按照这个顺序,毕竟你看有些学校分数都没出,就开始发布调剂信息~
1、等分数,等分数线。 确认需要调剂并可以调剂。
2、 关注各校陆续发布的调剂信息;
3、开始 广撒网 ,碰到符合条件的调剂院校,就抓紧时间联系;
4、对方中意你,你中意对方, 双方确定调剂意愿 。(有些学校会在国家线出来之前提前通知学生复试);
5、研招网调剂系统开通, 填上之前联系好的调剂院校 ,或调剂系统开通后自己凭借实力联系(最好提前联系好再填报);
6、 调剂学校在调剂系统中发复试通知,考生去参加复试 (如果调剂系统开通前就已复试结束,此时就只是走流程);
7、 复试通过,进入录取流程。
注意: 有些一志愿学校分数线发布得很晚,可能等到他们出线,调剂都快结束了。所以,出成绩之后如果对比往年感觉不是特别有把握能进复试,也可以 做两手准备,一志愿复试和调剂同步进行 。
在3月底开通研招网调剂系统前,并没有一个专门的平台汇总调剂信息,但是等到调剂系统开通的时候,很多土坑,早就已经有萝卜了。因此, 不要想着研招网的官方调剂系统出来之后再去联系调剂学校。
往届参加过调剂的学生都知道,调剂是一场信息战:各校发布调剂信息的时间不同,有些学校只在自己官网发布,有些学校还会派课题组出去宣传......
每年参加调剂的考生都非常的心累:必须在兼顾复试复习的同时,不断收集调剂信息;一个一个地联系学校,被拒绝,再联系下一个,费尽九牛二虎之力才得到一个复试的机会;好不容易上岸后,才发现没自己优秀的人,却去了更好的学校,惊觉自己最后还是败在了 「信息差」 ......

这也是为什么小白每年都致力于给大家提供调剂信息的检索平台,今年还全面升级。
小白希望能尽自己的绵薄之力,为努力备考的大家提供最大的便利: 你只管好好复习;收集调剂信息,交给小白就行 。
最后,小白衷心希望大家不要过于悲观,尽早开始准备复试,只要过了国家线,就还有机会上岸,千万不要认怂啦!!
