
"
作者:张律师
本文4500余字,建议先码后看
内容包括:
☑续期程序 ☑法律后果 ☑相关制度
"
带上耳机
用心学习“公司必修课”
众所周知,我国城市市区土地的所有权人为国家,企业通过招拍挂或协议出让等方式取得的工业用地是有期限的国有建设用地使用权。依据1990年生效的《城镇国有土地使用权出让和转让暂行条例》(简称“暂行条例”),工业用地使用权出让的最高年限为五十年,实践中有些企业取得的工业用地使用权仅有30年、20年甚至更短,随着时间的推移,当下很多地方已经出现企业的工业用地使用权到期的情形,成为企业和自然资源管理部门不得不面对的问题。
关于土地使用权期限届满的法律后果,虽然在《物权法》、《城市房地产管理法》以及暂行条例中有原则性规定,但是关于续期的具体条件、操作办法以及未续期的处理办法等均缺乏全国统一的法律规定,作者在查阅了相关的地方性规定后将相关法律问题整理如下:
一、企业如何办理续期手续
对于处于正常经营状态、仍需使用土地的企业来说,在土地使用权期满前应当根据《城市房地产管理法》以及暂行条例的规定申请续期。续期申请在符合指定条件时方可被批准,一般来说这些条件包括:1、用地企业仍在正常生产运营;2、土地未纳入政府收储计划范围;3、符合土地利用总体规划、城乡规划;4、符合产业发展规划,满足投资强度、产值、税收、节能、环保要求等。
经批准准予续期的,应当重新签订土地使用权出让合同,依照规定支付土地使用权出让金。在续期情形下,土地使用权出让金的缴纳标准以及续期年限是最为关键的两个问题。关于土地使用权出让金的缴纳标准,如果原土地使用权出让合同中有约定,应按合同约定处理,如果没有约定,则按各地方政府的规定缴纳。各地方政府根据其实际情况制定的缴纳标准也有所不同,例如:上海市规定续期时的土地出让价款,经区县政府集体决策,可按照原出让价款,或者结合原出让价款和续期时工业用地基准地价等,综合评估确定续期价格;厦门市规定按续期批准时点的工业用地所在区域市场评估价计收;杭州市萧山区则规定出让金基数为现行基准地价的20%,在出让金基数上再按联审确定的续期年期进行修正。而关于续期年限虽然也缺少全国统一的规定,但是各地方的规定大同小异,基本都是续期的最高年限与原批准土地使用年限合计不得超过50年。
二、未续期的法律后果
实践中,由于种种原因可能导致企业到期时未申请续期或者续期申请未获得批准,例如企业在土地使用权期限届满前就已经停止生产经营。此时,土地使用权以及地上建筑物应当如何处理?
(一)土地使用权由国家无偿收回
根据《城市房地产管理法》第22条以及暂行条例第40条规定,土地使用权出让合同约定的使用年限届满,土地使用者未申请续期或者虽申请续期但依照前款规定未获批准的,土地使用权由国家无偿收回。
在无偿收回中企业承担何种义务和责任?《土地管理法》第58条规定,土地出让等有偿使用合同约定的使用期限届满,土地使用者未申请续期或者申请续期未获批准的,由有关人民政府自然资源主管部门报经原批准用地的人民政府或者有批准权的人民政府批准,可以收回国有土地使用权。《土地管理法实施条例》第7条规定,土地使用权有偿使用合同约定的使用期限届满,土地使用者未申请续期或者虽申请续期未获批准的,由原土地登记机关注销土地登记。从前述规定来看,土地使用权到期后,自然资源主管部门及土地登记机关应当采取措施收回土地使用权并办理注销登记。
虽然暂行条例第40条规定,土地使用者应当交还土地使用证,并依照规定办理注销登记,但是暂行条例作为行政法规其效力低于《土地管理法》。结合《土地管理法》、《土地管理法实施条例》与暂行条例的相关规定来看,土地使用权期满未续期的,应当由自然资源主管部门及土地登记机关主动收回土地使用权并办理注销登记,而土地使用者有义务配合行政机关做出的行政处理决定,即交还土地使用证、配合办理注销登记。如果企业不配合的,不仅要继续承担未注销期间的土地使用费,还有可能受到行政处罚。
(二)地上建筑物由国家收回,是否 给与 补偿以合同约定或当地规定为准
相比于土地使用权的处理问题,地上建筑物应如何处理则更为复杂。1990年生效的暂行条例中规定地上建筑物、其他附着物所有权由国家无偿取得,该规定因未保护土地使用权人对地上建筑物的所有权在学术界颇有争议。毫无疑问,用地企业在地上投资建设的厂房、办公楼等建筑物的所有权是属于企业的,也就是说地上建筑物和土地的所有权是分离的,但因为“房随地走、地随房走”的基本原则,当国家收回土地使用权时,地上建筑物也只能由国家收回,问题是用地企业是否有权取得补偿。
对此,依据2007年颁布实施的物权法,土地使用权出让合同中有约定的按照约定处理;没有约定或者约定不明确的,依照法律、行政法规的规定办理。从2000年国土资源部、国家工商行政管理总局发布《国有土地使用权出让合同》示范文本以后,土地使用权出让时基本上都采用示范文本,该示范文本对于地上建筑物是否补偿分两种情况予以明确:一是在受让人未申请续期的情况下,地上建筑物及其他附着物由出让人代表国家无偿收回;二是在受让人提出续期申请而未获批准的情况下, 出让人应当根据收回时地上建筑物、其他附着物的残余价值给予受让人相应补偿。但是,对于2000年示范文本出台前取得土地使用权的企业来说,他们所签订的土地使用权出让合同非常简单,往往没有对地上建筑物的归属进行约定,按照物权法仍然只能适用暂行条例的规定,即地上建筑物、其他附着物所有权一概由国家无偿取得,不利于保护企业的财产权,尤其是对于1990年暂行条例实施前取得土地使用权的企业来说,更是无法预期其地上建筑物会被国家无偿收回。
物权法出台之后,国土资源部、国家工商行政管理总局于2008年发布了新的《国有土地使用权出让合同》示范文本以替代2000年的示范文本。两个版本的示范文本就地上建筑物是否给与补偿的思路是一致的,即区分受让人未申请续期和申请但未获得批准两种情况,只是2008年示范文本中在未获批准情形下不再全部给与补偿,而是由双方在合同中约定给与补偿或者无偿收回。

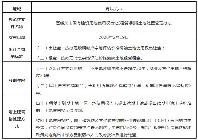
当前,到期的工业用地使用权中很多是1990年之前签订的土地使用权出让合同,合同中对于土地使用权到期后地上建筑物如何处理往往没有约定或者约定不明,对于这种情形,各地方政府陆续制定了相关的规定,有些地方采取合理补偿原则处理地上建筑物,例如:《厦门市工业用地使用权续期管理规定》规定:“原土地出让合同未约定收回方式的,宗地内建筑物、构筑物及其附属设施的残余价值经第三方评估,给予土地使用权人相应补偿”;《嘉峪关市国有建设用地使用权出让(租赁)到期土地处置管理办法》规定:“对原合同没有约定或约定不明的,由市自然资源主管部门根据相关法律法规和政策规定提出补偿方案报请市人民政府批准后进行处置。” 这些地方性规定对于保护企业财产权无疑是重大利好消息。
附件:关于工业用地使用权续期的地方性规定摘录



- The End -
