近日,ASCO发布了首个晚期胃食管癌免疫治疗和靶向治疗指南。该指南强调了对患者进行多种生物标志物检测的重要性,包括HER2状态、PD-L1水平和错配修复状态,以提供最佳护理。(点击文末左下角“阅读原文”浏览原文)
该指南是基于免疫治疗和靶向治疗的最新进展而制定的。过去几年中,尽管胃食管癌的治疗进展显著,但临床试验的参与对于进一步推进该领域仍然至关重要。指南制定专家小组联合主席Manish Shah指出,如果我们能够通过临床试验推动科学发展,我们最终将有更多治疗选择,并更好的将新药应用于临床。该指南的制定对于治疗上消化道肿瘤患者的肿瘤学专家来说,是一个令人鼓舞的时刻。
指南制定背景
胃食管癌,包括胃癌、食管癌、胃食管交界处癌,是全球最普遍的胃肠道恶性肿瘤之一。2020年全球胃癌新发病例超过100万例,约76.9万人死于胃癌;新发食管癌超过60万例,54.5万人死于食管癌。相较于其他地区,东亚地区胃癌发病率增长较快,而在西方人群中,胃食管交界处癌是增长最快的肿瘤。
近年来,免疫治疗和靶向治疗研究进展迅速,这些新兴疗法对具有某些生物标志物、如程序性死亡配体1(PD-L1)蛋白表达的胃食管癌亚组患者更为有效。肿瘤细胞阳性比例评分(Tumor Proportion Score,TPS),即PD-L1表达细胞与所有活肿瘤细胞的比例,可用于量化PD-L1的表达。然而,在胃癌和胃食管交界处癌中,联合阳性评分(combined Positive Score,CPS)被认为是免疫治疗疗效更具有预后意义的生物标志物,计算CPS时,不仅包括PD-L1阳性活肿瘤细胞,还包括PD-L1阳性活肿瘤细胞相关免疫细胞(淋巴细胞和巨噬细胞),被认为是免疫治疗疗效更具有预后意义的生物标志物。此外,微卫星不稳定(MSI)/错配修复缺陷(dMMR)也可预测对免疫治疗的反应,正如KEYNOTE-158多种实体瘤试验。此外,人表皮生长因子受体(HER2)可以预测对HER2靶向治疗的反应。
为了提供晚期胃食管癌治疗建议,美国临床肿瘤学会成立了一个专家小组,对近年胃食管癌免疫治疗和靶向治疗的相关研究进行回顾和系统综述,并最终形成指导性文件。
专家小组使用在线PubMed检索对2010年1月日至2023年3月4日期间进行的2期或3期多中心随机对照试验并进行了系列综述,尤其是最新的研究进行了系统回顾,纳入符合以下标准的文章:研究人群由晚期胃癌、食管癌或胃食管交界处癌患者组成;患者接受免疫治疗和靶向治疗;与其他治疗方法(免疫治疗、靶向治疗、化疗、安慰剂或最佳支持性治疗)进行比较;报告的结局包括总生存、无进展生存、缓解率和3~5级不良事件。专家小组排除了随后2年内未发表的会议摘要、社论、通讯文章、新闻、病例报告、叙述性评论和非英文出版物。某些情况下,一些研究结果符合纳入标准,但不易获得。专家小组对这些数据进行评估、讨论,将其纳入指南的补充性说明,但并未将其纳入推荐。
最终有18项2014~2022年发表的随机对照试验被专家小组认为符合系统评价的条件。在这18项靶向治疗或免疫治疗研究中,6项试验为针对先前未经治疗的HER2阴性晚期胃食管腺癌患者;4项针对先前未经治疗的HER2阴性晚期食管鳞癌患者;2项针对先前未经治疗的HER2阳性晚期胃食管腺癌患者;6项针对经治的胃食管癌患者。
指南主要内容
一线治疗方面
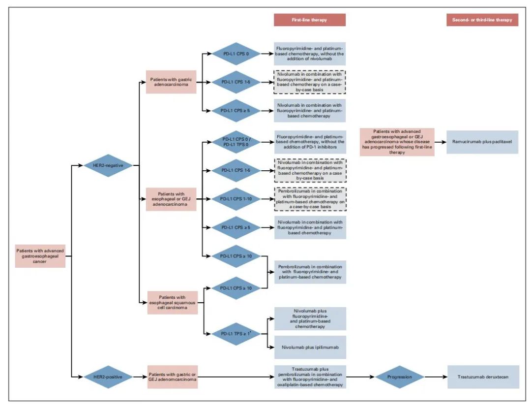
▶ 推荐1.1
对于HER2阴性且PD-L1 CPS≥5的胃腺癌患者,推荐一线治疗应用纳武利尤单抗联合氟嘧啶类和铂类为基础的化疗(类型:基于证据;利大于弊;证据质量:中等;推荐强度:强)。
限定性说明:
- 对于HER2阴性且PD-L1 CPS 1-5的胃腺癌患者,可视情况而定,考虑应用纳武利尤单抗联合氟嘧啶类和铂类为基础的化疗作为一线治疗。
- 对于HER2阴性且PD-L1 CPS 0的胃腺癌患者,推荐氟嘧啶类和铂类为基础的化疗作为一线治疗,无需加用纳武利尤单抗。
▶ 推荐1.2
对于HER2阴性的食管或胃食管交界处腺癌患者,推荐一线治疗应用纳武利尤单抗(PD-L1 CPS≥5者)或者帕博利珠单抗(对于PD-L1 CPS ≥ 10者)联合氟嘧啶类和铂类为基础的化疗(类型:基于证据;利大于弊;证据质量:低;推荐强度:强)。
限定性说明:
- 对于HER2阴性的食管或胃食管交界处腺癌患者,可视情况而定,或可推荐应用纳武利尤单抗(对于PD-L1 CPS 1-5者)或者帕博利珠单抗(对于PD-L1 CPS 1-10者)联合氟嘧啶类和铂类为基础的化疗作为一线治疗。
- 对于HER2阴性且PD-L1 CPS 0或PD-L1 TPS 0%的胃腺癌患者,推荐氟嘧啶类和铂类为基础的化疗作为一线治疗,无需加用PD-1*制剂抑**。
▶ 推荐1.3
对于HER2阴性且PD-L1 CPS≥10的食管鳞状细胞癌(ESCC)患者,推荐帕博利珠单抗联合氟嘧啶类和铂类为基础的化疗(类型:基于证据;利大于弊;证据质量:高;推荐强度:强)。
▶ 推荐1.4
对于HER2阴性且PD-L1 TPS≥1的ESCC患者,推荐纳武利尤单抗联合氟嘧啶类和铂类为基础的化疗,或者纳武利尤单抗联合伊匹木单抗(类型:基于证据;利大于弊;证据质量:中等;推荐强度:强)。
限定性说明:
- 来自CheckMate 648研究的主要分析数据支持在PD-L1 TPS≥1%的ESCC患者中应用推荐1.4。来自CheckMate 648研究的其他探索性分析发现,交叉到三个研究组的患者中91%的患者PD-L1 CPS ≥1;因此,如果TPS不可用,CPS ≥1或可作为治疗决策制定的界值。
关于推荐1.1~1.4的限制性说明
- 推荐1.1~1.4中的PD-L1界值是基于所纳入研究中提出的亚组分析。所有可能的界值都没有被评估;因此,最佳的PD-L1界值是未知的。
- 其他几项研究也显示了使用PD-1*制剂抑**的免疫治疗联合化疗相比于安慰剂联合化疗的疗效,但这些治疗方案还未获得FDA批准。
▶ 推荐1.5
对于既往未经治疗的、不可切除或转移性的HER2阳性胃或胃食管交界处腺癌患者,推荐曲妥珠单抗联合帕博利珠单抗以及氟嘧啶和奥沙利铂为基础的化疗(类型:基于证据;利大于弊;证据质量:低;推荐强度:强)。
限定性说明:
- 推荐1.5无论CPS或TPS水平如何都适用;然而,专家小组指出,被纳入KEYNOTE-811随机对照试验的患者中,87%的患者PD-L1 CPS≥1。
- KEYNOTE-811中,HER2阳性被定义为免疫组化3+或者免疫组化2+且原位杂交结果阳性。
- 推荐曲妥珠单抗联合帕博利珠单抗和化疗是基于中期分析显示了该方案在首批纳入KEYNOTE-811研究的264例患者中的肿瘤疗效方面的益处。
二线或三线治疗
▶ 推荐2.1
对于一线治疗后疾病进展的晚期胃食管或胃食管交界处腺癌患者,推荐应用雷莫西尤单抗联合紫杉醇(类型:基于证据;利大于弊;证据质量:中等;推荐强度:强)。
限定性说明:
- 虽然不属于本综述的范围,但对于胃或胃食管交界处腺癌患者,二线治疗进展后可提供曲氟尿苷替匹嘧啶(Trifluridine/tipiracil)。
▶ 推荐2.2
对于一线治疗后疾病进展的HER2阳性胃或胃食管交界处腺癌患者,推荐应用trastuzumab deruxtecan(T-DXd)(类型:基于证据;利大于弊;证据质量:中等;推荐强度:强)。
注意:尽管支持这一推荐的关键证据纳入了三线治疗环境下接受治疗的患者,但这一选择是美国FDA批准的二线和后线治疗选择。

图1. 晚期胃食管癌免疫治疗和靶向治疗算法
来源
Manish A. Shah, et al. Immunotherapy and Targeted Therapy for Advanced Gastroesophageal Cancer: ASCO Guideline. Journal of Clinical Oncology. Published online January 05, 2023. DOI: 10.1200/JCO.22.02331