前不久,本人曾在药店接待过这样一位成年男性顾客,差点被骂。后来,顾客听完药师的详细解释之后,才恍然大悟,原来是自己不明白造成了一个用药选择上的错误。
事情是这样,这位顾客一进店里,就说前几天立春后天气突然升温,看天气这么好,于是就决定去澡堂洗了个澡,洗好澡之后,衣服又穿的很是单薄,在骑小毛驴回家的路上着了风寒,但他也没有多加注意,可到了第二天早上起床就喷嚏不止,于是就前来药店想要药师配点感冒药。
药师仔细询问症状之后,就给他开了一盒感冒清热颗粒,顾客一看这名字,二话不说就开始吐槽,说药师是不是啥都不懂,给他乱开药,还说哪有人穿着棉袄吃清热的感冒药。
还说自己不要药师推荐的这个感冒清热颗粒,直接给他拿一盒感冒清胶囊就好,他从小到大,只要一感冒就是吃这个药。
相信大家看到这里肯定很疑惑,那么,药师为什么会给顾客开感冒清热颗粒呢?让我们一起好好听药师分析一下。
首先,中医对“风寒感冒”是这样定义的。
风寒感冒:恶寒重、发热轻、无汗头痛、肢体酸痛、或鼻塞声重、或鼻痒流涕、流涕清稀、咽痒、咳嗽、咳痰稀白。舌苔薄白,脉浮紧。
而经过药师的详细询问之后,顾客说他的症状是感觉有点浑身发冷,然后流清鼻涕,同时还喷嚏不止。经药师的初步诊断,这位男性顾客应该就是得了风寒感冒,于是给他选择了感冒清热颗粒。
而感冒清热颗粒的功能就是疏风散寒,解表清热,主要用于风寒感冒,头痛发热、恶寒身痛、鼻流清涕、咳嗽咽干等症状。跟这位顾客的症状很是吻合。
其次,感冒清热颗粒是由十一种中药材组成的,而这十一种中药材的功效。具体可见下表:

也就是说,感冒清热颗粒其方中的药材,都是偏向于治疗风寒感冒的。顾客口中所说的感冒清胶囊,其实是一种错误的用药选择。
因为感冒清胶囊适用于外感风热所致感冒,症见发热、头痛、鼻塞流涕、喷嚏、咽喉肿痛、全身痛、舌质红、苔薄黄、脉浮数。
同时,值得注意的一点是,感冒清胶囊是清热解毒中药加西药盐酸吗啉胍,马来酸氯苯那敏,对乙酰氨基酚。
因此,患者在用药期间不宜驾驶车辆,操作及高空作业。因为马来酸氯苯那敏是一种H1受体阻断剂,对组胺H1受体的竞争性阻断作用甚强,且作用持久。但其副作用就是会导致嗜睡作用,虽然该嗜睡副作用较小,但患者在选择感冒清胶囊的时候,还是应该对此注意一下。
在听完药师的详细解释之后,顾客选择了感冒清热颗粒。为了顾客可以正确服药,药师还贴心为顾客讲解了一下关于该药的用法用量,以及注意事项。感冒清热颗粒用法用量为口服,颗粒剂一次一袋,一天两次,饭后半小时服用,开水冲服。
服用感冒清热颗粒时的注意事项
1、服药期间,忌食辛辣、生冷、油腻食物,不宜在服药期间同时服用滋补性中药,如人参、阿胶、西洋参等。
2、糖尿病患者及有高血压、心脏病、肝病、肾病等慢性病严重者应在医师指导下服用。
3、儿童、孕妇、哺乳期妇女、年老体弱者应在医师指导下服用。
4、发热体温超过38.5摄氏度的患者,应去医院就诊。
5、感冒时应佩戴口罩,避免出入人多的公共场合。
6、加强锻炼,增强体质,生活规律,改善营养状态,避免受凉和过度劳累。
7、感冒患者在症状出现后24小时内还可选择每天服用至少75mg醋酸锌或葡萄糖酸锌含片,因为可以更快地缓解咳嗽和鼻涕的症状。
药师小结
一、服用感冒类药物时要注意这些
1、含氯苯那敏成分的药物,会引起嗜睡,因此驾车者和高空作业人员避免使用。
2、含伪麻黄碱成分的药物,高血压、青光眼、前列腺肥大、甲亢、心脏病患者慎用。
3、含阿司匹林、布洛芬、双氯芬酸、苯海拉明、右美沙芬和人工牛黄的药物,孕妇禁用。
4、含金刚烷胺、咖啡因的药物,孕妇、幼儿、儿童禁用。
5、不可同时使用两种非甾体抗炎药。
二、避免重复用药

小结:扑热息痛就是市面上的对乙酰氨基酚,扑尔敏就是马来酸氯苯那敏。
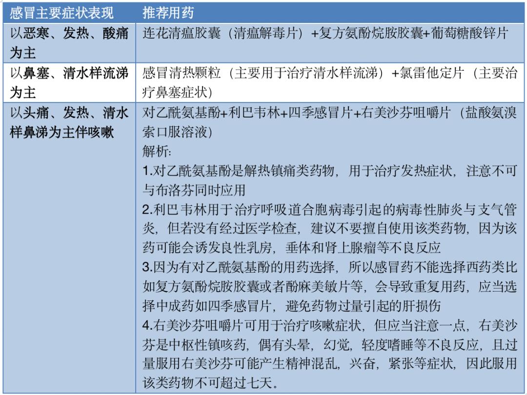
三、关于感冒类药物的联合用药方案推荐

希望大家在选择感冒药的时候,多注意一下药物的功能主治以及相对应的症状,避免药物滥用以及错误的用药方式对人体造成的伤害。同时,可以关联选择增强免疫力药物或营养素,如维生素C泡腾片、蜂胶等。
(应在专业人士指导下用药,本文仅供参考)