初级倒计时!距离2020年初级会计考试仅剩一个多月!
对很多人来说,初级考试不算难,但是知识点冗杂、考点繁多,想要在短短一个月时间内抓住重点,显然不太现实。但是一位学霸现身了,他说现阶段,提升最快的方式就是大量刷题 。
刷题并不是盲目的题海战术,而是高质量的真题和模拟题,紧贴考试趋势的优质题目才是提分的王道!

学霸亲述30天通关初级会计的夺分计划
不妨来看看学霸考生的经验之谈:如何仅靠刷题30天过初级会计的!
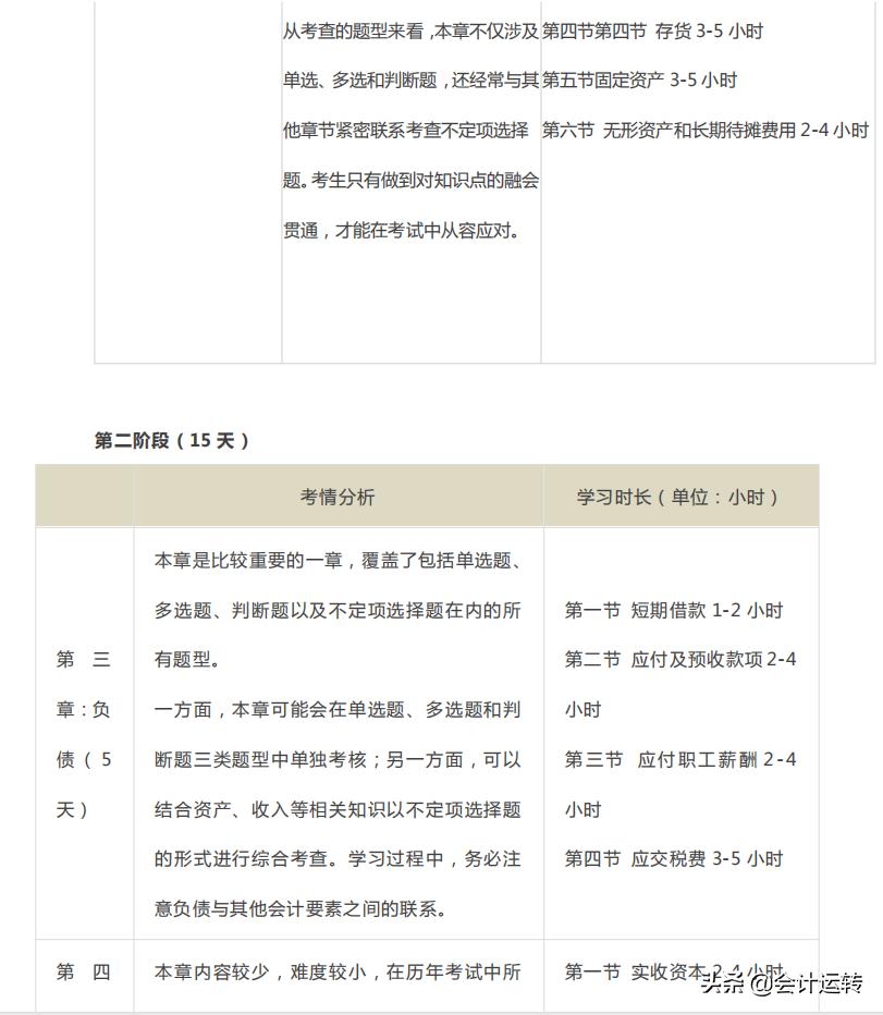
一、2020年初级会计30天考霸速成夺分计划表
学霸说: 学习方法和学习效率远比学习时长更重要。
1、初级会计实务30天夺分计划表

30天过初级多分计划表

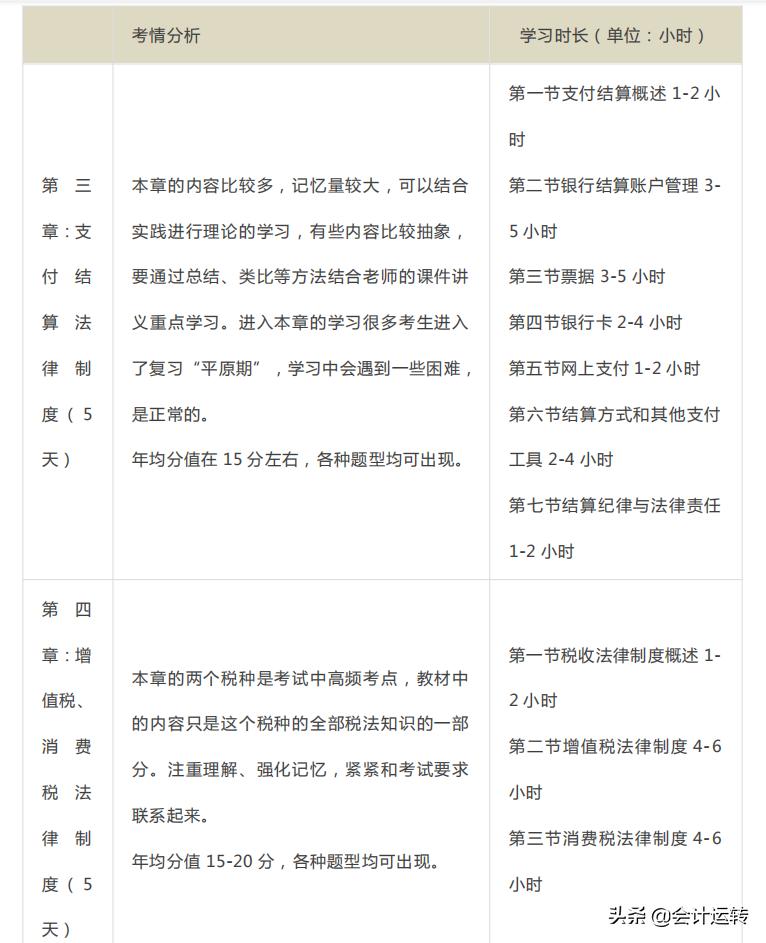
2、初级经济法基础30天夺分计划表
如果现在才开始发愤图强,拿起教材从第一页开始,一个知识点一个知识点地过,效率会很低,一天学不完一章,不仅浪费精力,还消磨斗志。



二、2020 年初级会计实务学霸速成必刷 550 题
通过刷题来记忆知识点,这样有针对性地练习,会比较有成就感。手机电脑平板随时随地都可以刷,上下班途中,在地铁上就可以做十几道题,周末的时候系统性地做2~3套模拟试题。

学霸速成计划,必刷的550道初级会计题
学霸分享刷题技巧:1、章节练习+历年真题。
每学完一章知识点都可以去刷题,这样可以查漏补缺,看看自己还有哪些知识点是没有掌握的。

2、收藏错题+巩固练习。
做完题后可以收藏自己错的题目,错题是不能忽视的,一定要弄清楚,不要到了考试又做错,这样是很吃亏的。

第二章 资产的做题
3.考前押题,仿真模拟。
考前一般会出很多押题,一定要去做,考试经常会出现原题,遇到后可以迅速做出反应,提高效率、节约时间。

参考答案
三、2020年初级会计学霸备考笔记
高分学霸纯手写笔记,纸上写下的都是重点!



四、初级会计四大题型应试宝典
初级会计做题有多种答题技巧,在考场上灵活运用即可

判断题是最让我们扎心的,不会做宁可空着也不要靠蒙了!

最后一个月,每一分钟都是黄金时间,做好规划按照进度进行学习,刷题后一定要进行纠错、复盘、总结,否则错过的题还会再错,万变不离其宗,回归教材和真题,一定会有很大的提升!
说明:由于篇幅有限,顶级考霸30天通关初级会计的夺分计划无法全部展示

考霸30天通关初级会计的夺分计划
全套资料包含:考霸30天夺分计划,500道必刷章节考题,初级会计各类题型应试宝典,学霸备考笔记等等
需要这份考霸30天夺分计划资料的朋友:
1、在下方评论区留言:666 并转发收藏。
2、点击小编头像,关注后私我“666”即可领取!(重要一步)
3、↓↓↓↓没有私言入口的,点击文末“了解更多”+数字V