
不知道是因为成本控制的原因,还是说真的是脑洞闭塞,越来越多车子只经过简单的外观修整,然后再加点新潮的电子配置,就好意思说是更新换代了,这套路实在太深。不过最近却有这么一款B级车型为我们展示了什么才是全新换代,它就是基于丰田TNGA架构打造的第八代凯美瑞。

在这个逐渐年轻化的汽车消费市场,第八代凯美瑞刚亮相就凭借着全新的外观设计惊艳四座。除了外观,几乎所有零部件都从零重新开发、核心部件全部采用最新技术,包括全新2.5L Dynamic Force Engine发动机、全新Direct Shift-8AT变速箱、全新底盘及悬挂,彻底颠覆了细分市场上对全新换代的定义,展现了这个年轻时代的中级轿车该有的样子,而基于TGNA的整车设计、动力及操控、车内配置更加奠定了其标杆地位。
能够打造第八代凯美瑞的TNGA究竟为何物?

TNGA(Toyota New Global Architecture丰田新全球架构),是继流水线和TPS丰田生产方式后,又一次汽车生产机制的全面革新,其作为丰田全新的生产理念,对包括汽车研发、设计、生产、采购等整个汽车产业链进行了全面升级优化,所有零件几乎全部重新研发,核心部件全部采用全新技术。所以TNGA架构不仅仅包括模块化平台,更是包括一台车从研发到生产的各个方面。而它也有一个响当当的中文名,那就是“丰巢概念”。
打破陈旧设计,为年轻代言

相信看过第八代凯美瑞的人们说的头一句话都是“第八代凯美瑞一点也不凯美瑞”。第八代凯美瑞彻底打破了人们对凯美瑞外观成熟稳重的印象,其大胆的采用了更加年轻、激进、运动、时尚的外观设计,这样的设计也更符合以90后为主的年轻一代消费者的审美。时光如梭,如今最早的一批90后即将步入30岁的大门,越来越多的90后将逐渐成为B级车市场的主力消费群体。而为了满足年轻消费者的购车需求,第八代凯美瑞更是提供了同级别中少有的两种外观供选择,分别为豪华版和运动版。

豪华版车型采用了巨幅的梯形横条格栅,营造宽厚且低稳的姿态。流线型的车身造型动感十足,更低的腰线营造出了非常强的力量感。此外延长的车顶后部不仅增加了后排头部空间,还兼顾整车外观的流线型。

运动版车型前脸则采用了黑色网状装饰面板,三段式前进气格栅虽然尺寸没有豪华版车型大,但是这样的设计更加突出运动,而双边共四出的排气设计,将运动特性展现的淋漓尽致。


此外,混动版车型外观以豪华版车型为基础,采用了蓝色车标,在车尾右侧有HYBRID标识。无论是豪华版、运动版还是基于豪华版打造的混动版车型,第八代凯美瑞绝对是新一代B级车中兼顾运动和豪华的代表车型。

相比于上一代“保守”的内饰设计,第八代凯美瑞的内饰就显得非常运动、时尚。新车中控台完全颠覆了传统车型T字形的布局,采用了不规则Y型图案设计,以驾驶为核心打造操作更加人性化的驾驶舱,让人产生强烈的驾驶欲望。此外,第八代凯美瑞在仪表装饰板和控制台装饰板上首次采用三次元表面加饰工艺(TOM),虽然触摸光滑平整,但是视觉上却有三维立体效果。

对于老凯美瑞的座椅,一直有“大沙发”之称,可见其座椅舒适度非常不错。而第八代凯美瑞全新座椅采用了立体运动风造型,使用新型弹簧及高密度且高阻尼的聚氨酯材料制成的座垫,实现更好的乘坐包裹性。全新研发的座椅能够分散座压,减少变道或转弯时的体位变化,保证了乘坐舒适性和非常不错的支撑性。装配的爱信全景天窗“零断差”设计,降低了风阻及风噪。而皮带式天窗开启滑动机构,使其拥有非常不错的开启关闭静谧性。可以说,这些细节在一般同级车型的换代中是基本不会进行优化改善的,凯美瑞的换代明显更加彻底。



第八代凯美瑞相比于上一代车型长度增加35mm、宽度增加15mm、轴距增加50mm,内部乘坐空间更为充裕。主驾驶座椅后置约40mm、降低 22 mm、座椅滑动量增加20mm、方向盘倾斜量扩大10mm,以保证驾驶员可以调整至更舒服的驾驶姿势。

至于混动车型的后备箱空间与汽油版车型一致,均为524L,这得益于全新研发的体积更小的新一代镍氢电池组可安置于座椅下方,保证了后备箱空间不被电池组所占用。而这样的电池布局让混动车型的前后配重比接近50:50,操控性得到了提升。而看似简单的电池布局其实一点也不简单,单单一个电池布局就得对整车布局进行重新调整,光凭这一点就足以证明第八代凯美瑞造车平台的灵活性和其换代的彻底性。
全球最高效的发动机和自带的驾控属性了解一下

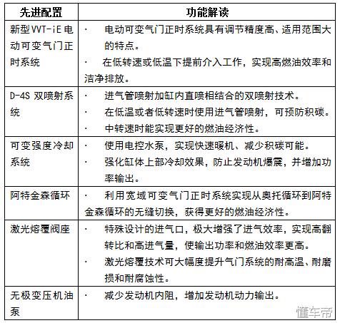
第八代凯美瑞搭载的全新2.5L Dynamic Force Engine发动机采用了丰田大量的先进技术,其汽油版本车型热效率达到了40%,最大功率为154kW,最大扭矩为250Nm,相比上一代动力提升15%,全域扭矩提升近10%,燃油经济性提升25%,综合油耗仅为百公里6.0L,颗粒物排放下降60%。与之匹配是一台丰田全新的Direct Shift-8AT变速箱,该变速箱采用直排式换挡杆,在换挡速度上要优于同级别的天籁、雅阁等所使用的CVT变速箱。而在燃油经济性及可靠性方面则要优于相比于迈腾等车型所使用的双离合变速箱。


混动车型热效率则为41%,混合动力车型由一台2.5L自然吸气发动机和一台电动机组成,其中2.5L自然吸气发动机最大功率为131kW,最大扭矩为221Nm。电动机最大功率为88kW,最大扭矩为202Nm。混合动力系统综合最大功率为160kW。与之匹配的则是一台专门为混动车型打造的E-CVT无级变速箱。

TNGA架构“以驾驶者为中心”重新开发汽车,还将重心降低了20mm。不过降低重心对于第八代凯美瑞来说可是一个“伤筋动骨”的大动作,以至于必须通过逐一改进数百种汽车零部件,下调发动机舱等关键组件的位置,才将整车重心降低了20mm。而且低重心还将作为TNGA车型的“标准配置”,可以说在操控方面,降低重心的第八代凯美瑞诚意十足。

此外,第八代凯美瑞使用全新开发的麦弗逊式独立前悬挂、双叉臂式独立后悬挂。为了兼顾舒适性和运动性,第八代凯美瑞对双叉臂悬挂做了创新设计,使弹簧和减振器分离,使之不占用后排乘坐空间和行李箱空间,同时把控制臂作变形设计并改变连接点位置,以此减轻簧下质量,提高操控响应性。

第八代凯美瑞采用了同雷克萨斯相同的高响应EPS转向助力系统,MCU(电控助力马达和控制电脑)下移更接近车轮,转向质感精确、迅速、紧凑,有效减少驾驶员疲劳感,增加驾驶乐趣,并提升了复杂路况适应性、提升了室内空间的宽敞度。

因为制动系统其实已经很成熟,所以很多车型在换代时候都不会花心思在这里,但凯美瑞这是彻底的全新换代,差不多是以重新打造一台新车的标准去完善每一个细节。新车采用了爱德克斯的高灵敏度制动系统,该系统通过增大制动总泵的主缸直径,降低了无效行程,有效提高制动响应的即时性。此外混动车型还配备了自动滑行控制 (AGC:Auto Glide Control)功能,当松开加速踏板,车辆滑行接近交通信号灯时,AGC控制车辆减速,一次驶入停车区。不仅可以解决注重能量回收而引起过度减速的情况,而且使得车辆减速滑行更加顺滑、自然。
独具匠心配置的移动“堡垒”

作为TNGA架构下的车型,第八代凯美瑞采用全新的GOA车身,车架前部对悬臂梁等7个部分加强件进行了改良,车厢底部通过新设计的纵梁、横梁等,提升刚性和NVH性能。全车新增焊点数超过400多个,确保车架刚性和耐用性,并采用了雷克萨斯工艺高强度结构胶,全车长达16.5m的覆盖量。第八代凯美瑞还首次采用了强度更高、重量更轻、防锈能力更强的超高强镀锌钢板(1180Mpa),成为国内唯一使用此材质的日系车。整车超高强度钢(高于590Mpa)和高强度钢(270-590Mpa)使用比例超过94%,将车身抗扭刚性大幅提高了30%以上,简直就是移动的“堡垒”。

第八代凯美瑞还搭载了Toyota Safety Sense智行安全(丰田规避碰撞辅助套装),包括PCS预碰撞安全系统、LDA车道偏离警示系统、AHB自动调节远光灯系统和DRCC动态雷达巡航控制系统,通过12个各类侦测设备,提供更安全的驾驶辅助。此外,全系标配了10个安全气囊,开创了同级别车型安全配置的先河,第八代凯美瑞作为安全配置的标杆可谓是实至名归。

除了安全配置外,第八代凯美瑞还配备了独具匠心的配置,包括采用往复式马达的智能沉降型隐藏雨刮、上下防夹手安全车窗、内外循环可同时使用的电辅热空调、怠速熄火可持续吹出50s冷风的蓄冷功能以及同级车独有的开机一小时PM2.5祛除率高达98%的纳米水离子发生器。
总结:
近年来,国内B级车市场中的那些改款换代的全新车型对于第八代凯美瑞来说更像是伪“全新”的存在,而在这个年轻消费群体逐渐崛起的时代,成熟稳重的B级车对于追求个性时尚的年轻人来说并不是一个很好的选择。而这也是小型SUV等主打年轻时尚的汽车市场逐渐火爆,B级车市场却越来越消沉的最主要的原因。
不过随着基于TNGA丰巢概念打造的第八代凯美瑞的到来,其彻底颠覆了人们对B级车成熟稳重的印象,也打破了年轻消费者对B级轿车无感的间隔。2017年11月16日第八代凯美瑞正式开启了以年轻消费者为导向的B级车市场,紧接着2018年4月22日,主打年轻运动的第十代雅阁正式上市。这足以证明,凯美瑞正在引领整个B级车市场的复苏。可以预见,未来年轻、运动、个性将成为B级车市场的主旋律,而第八代凯美瑞将成为这一新型B级车市场的标杆。