痛风是晶体性疾病,是由尿酸盐结晶体沉积在关节内或关节周围组织导致局部炎性损害为主要表现的疾病;痛风是代谢性疾病,是由于体内嘌呤代谢相关酶异常导致嘌呤代谢异常,从而尿酸生成过多或尿酸排泄减少导致血尿酸增高引起关节病变的疾病。
对于痛风的治疗,各种说法莫衷一是,有些人说“痛风无法治愈”,有些人说“痛风可以根治”,有些人说“痛风不用治”,有些说“痛风要终身治疗”……正因为有了这些说法,导致痛风患者在治疗时会出现困惑:该用什么药治疗?药该不该停?痛风究竟能不能治好?也正因为有了以上的疑惑,导致痛风患者在治疗疾病的路上容易走弯路。

脚部明显痛风石
痛风的不同阶段有不同的治疗方式,降尿酸是痛风治疗的基础
对于痛风的治疗,需要分期、分级、综合治疗,尤其是分期治疗在痛风治疗中十分关键。痛风一般分为四期,每一期的治疗原则不一样,治疗方法也有区别。
首先,制定理想的痛风治疗策略,需要综合考虑三个方面的因素:(1)血尿酸水平、既往急性痛风发作病史以及影像学特点等痛风的特异性危险因素;(2)痛风的无症状高尿酸血症期、急性痛风性关节炎期、痛风间歇期、慢性痛风性关节炎期等痛风的四个分期临床阶段;(3)痛风患者的年龄、性别、肥胖程度、饮食习惯、运动习惯、生活习惯、饮酒习惯、有无合用升高尿酸水平的药物、药物相互作用、肾功能情况以及其它合并症情况等痛风的一般危险因素。

痛风的临床分期
基于三个因素的考量后,我们才能制定痛风的治疗方法。要知道痛风的治疗并不是千人一方,而是根据痛风患者的个体情况、痛风的不同阶段等制定不同的疗程。
- 无症状高尿酸血症期的治疗:该期患者没有症状,仅仅表现为血尿酸>420μmol/L,对于该期患者强调非药物治疗,主要包括低嘌呤、低热量、低脂肪、低盐、多饮水少喝饮料,戒烟戒酒的饮食管理;坚持适当的有氧运动,避免无氧运动的运动管理;控制体重的减肥管理。
- 急性痛风性关节炎期的治疗:该期患者一般急性关节炎发作,病程短。此时的治疗主要是根据病情和疾病发作时间适当采用非甾体抗炎药、秋水仙碱或糖皮质激素进行短期药物治疗消除炎症、控制疼痛,缩短急性痛风性关节炎发作时间;中医治疗主要是清热、解毒和止痛为主。
- 痛风间歇期的治疗:该期患者没有疼痛症状,一般仅表现为血尿酸增高。但该期治疗被誉为痛风治疗的“窗口期”。该期治疗以降尿酸治疗为主,主要是根据病情采用别嘌醇、非布司他等抑制尿酸生成的药物或苯溴马隆等促进尿酸排泄的药物长期降尿酸,以及根据尿pH值采用短期碱化尿酸治疗。
- 慢性痛风性关节炎的治疗:该期可能会出现痛风石或痛风肾,需要根据病情采用不同的治疗方案,但降尿酸治疗是贯穿治疗的始终。如出现痛风石,可以根据病情采用针刀镜、关节镜等微创手术方式取石和清除关节处尿酸盐结晶;如有尿酸性肾结石,需要进行排石治疗;如有尿酸性肾病,需要根据肾病情况进行对症治疗。

手部痛风石取石手术后
痛风的治疗方法各不相同,但要以治疗目标为基础贯穿始终
对于痛风的治疗,一般来说要以治疗目标为基础,采取适当的治疗方案,痛风的治疗目标主要包括:(1)快速而有效地及时终止急性痛风发作,缓解和消除疼痛及炎症;(2)预防急性痛风性关节炎反复发作;(3)纠正高尿酸血症,预防或逆转因尿酸或尿酸盐结晶对关节、肾脏及其他部位沉积所导致的损伤,并维持一定程度的血尿酸水平;(4)预防或已转痛风伴发的肥胖症、高脂血症、高血压、糖尿病、尿酸性肾病等相关伴发疾病。
基于治疗目标的基础上,痛风的治疗方法也各有不同。当然目前主要的治疗方法包括药物治疗、免疫吸附治疗、针刀镜治疗以及相关的理疗等。总结起来痛风的治疗方法包括:
- 止痛药物治疗:急性发作期在发作后的24小时内可以选用小剂量秋水仙碱抗炎止痛,但秋水仙碱不能长期服用;也可以选用依托考昔、双氯芬酸钠、布洛芬等非甾体抗炎药,但要注意胃肠道反应;对以上两种药物消炎止痛作用不明显的,可以局部使用如强的松、倍他米松、泼尼松等糖皮质激素局部关节注射。这些止痛药物一般都不建议长期使用。

痛风急性期的药物选择
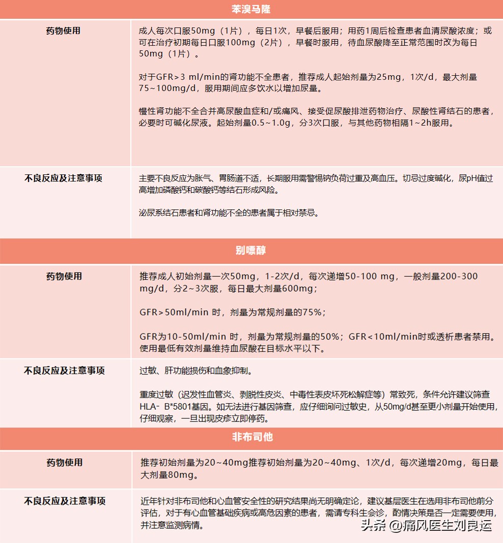
- 降尿酸药物治疗:痛风缓解期的治疗一定是要在疼痛完全缓解后开始治疗,一般都是首先使用别嘌醇或非布司他进行降尿酸治疗,有些尿酸排泄障碍型患者使用这两种抑制尿酸生成的药物起始也能达到一定的降尿酸作用,到后期可以换用苯溴马隆降尿酸。一般这三种药物都是每天吃一次,每次吃一片;当单一的降尿酸药物无作用时,才考虑抑制尿酸生成药物和促进尿酸排泄药物联合使用。这些降尿酸药物一般都需要长期使用,不能轻易停药。

痛风间歇期的药物选择
- 碱化尿液药物治疗:碳酸氢钠、枸橼酸钾钠等药物都具备碱化尿液的作用,通常尿pH值在6.0以下才会建议碱化尿液治疗,尿pH值在6.2~6.9之间有利于尿酸盐溶解进而从肾脏排泄;如果使用苯溴马隆降尿酸,也有必要采用碱化尿液治疗,这样可以避免尿酸在肾脏浓缩,避免出现肾结石的情况。碱化尿液的药物也要根据情况使用,一般也是短期使用。
- 免疫吸附治疗:免疫吸附治疗可以短时间内将患者的血尿酸值降低,部分患者血尿酸可以在治疗后达到420μmol/L以下。免疫吸附治疗可以将尿酸盐和游离尿酸清除出体外,但是通常来说使用该治疗次数如>5次以上,就会导致对降尿酸药物敏感性提高,所以免疫吸附治疗也是有使用次数限制。
- 中医中药治疗:中医中药治疗主要是根据痛风湿热痹阻证、寒湿痹阻证、脾虚湿阻证、痰瘀痹阻证、脾肾阳虚证、肝肾阴虚证等不同的证候,急则治标缓则治本的原则,急性期清热除湿、通络止痛,慢性期健脾补肾、活血通络、化痰除湿、利尿通淋、疏风散寒;此外也可以采用针灸、药浴、中药外敷、电针、银质针、经筋刀等中医治疗方式来消肿止痛、凉血祛瘀。

不同证候痛风痹症中药方药治疗
- 手术治疗:痛风的手术治疗主要包括手术直接切除痛风石、关节镜下痛风石清除术、针刀镜下尿酸盐清除术等手术,不同的手术有不同的适应症。一般对于痛风石而言,如痛风石直径>1.5cm、痛风石破溃、痛风石伤口经久不愈、痛风石影响关节功能等,都需要采用手术取石;此外如体内尿酸过高、使用降尿酸药物无法将尿酸降下来,也可以采用针刀镜或关节镜清除关节尿酸盐结晶降低体内尿酸池。
临床上常常有医生发现患者尿酸高被诊断为高尿酸血症,但没有痛风发作的症状,就给予苯溴马隆、非布司他或别嘌醇采用降尿酸治疗,老刘认为完全不妥,这样的治疗会让患者的血尿酸因为降尿酸药物使用而突然下降,从而可能导致急性痛风发作或关节功能受限加重。因此,对于无症状高尿酸血症一般都是要采用生活方式调整来降尿酸。
实际上,无论哪一期的痛风患者,都不能忽视生活方式的调整。虽然饮食调理仅仅能让血尿酸降低60~90μmol/L,但仍需坚持饮食调理,多喝水、管住嘴、减减肥、迈开腿、调作息是痛风患者在任何时期都需要贯彻治疗的始终。

痛风患者需要改掉的部分生活习惯
痛风治疗可以临床治愈,临床治愈的标准主要是看血尿酸值
只有将血尿酸持续降到低于达标值,才能够促进关节腔里的尿酸盐结晶溶解到血液里,减少痛风发作的频率、减少痛风石或痛风肾的发病几率。
对于痛风患者来说,不同的病情血尿酸达标标准不一样:(1)有痛风石、痛风肾或慢性痛风性关节炎患者,降尿酸达标值为180~300μmol/L;(2)发作过痛风但没有伴发其它疾病的,降尿酸达标值为180~360μmol/L;(3)未发作过痛风、血尿酸>480μmol/L且伴发有高血压、高血脂、糖尿病以及心脑血管疾病的,降尿酸达标值为180~360μmol/L;(4)无以上情况,仅仅表现为血尿酸增高的无症状高尿酸血症患者,降尿酸达标值为180~420μmol/L。

痛风降尿酸达标值
根据以上治疗目标,我们在坚持了降尿酸治疗后,就需要定期监测相关治疗,如血尿酸水平定期测定值、痛风石或尿酸盐沉积的量减少或消失、疼痛减轻或疼痛不复发等。一般来说,评定痛风是否初步患者主要包括:(1)血清尿酸值,过去12个月保持平均测定时间,全部测定值均低于360μmol/L;(2)发作次数,过去12个月发作次数为0;(3)疼痛评分,过去12个月疼痛值至少2次<2。

痛风的初步缓解标准
对于痛风患者来说,理想的血尿酸目标值为300μmol/L,所以需要在降尿酸过程中定期监测血尿酸,并且根据血尿酸值、肝肾功能等进行治疗方案的调整。痛风的达标治疗可以为痛风患者带来不少益处:(1)不发生痛风石、痛风石溶解快或尿酸盐结晶不沉积;(2)关节炎急性发作频率降低、关节炎不发作;(3)减慢肾功能不全的进展,血尿酸每降低60μmol/L,肾小球滤过率可以改善1ml/min;(4)改善高血压、高脂血症、糖尿病以及合并心力衰竭患者的预后。
总而言之,痛风的治疗并不能一蹴而就,痛风是可以临床治愈的疾病,但是无法做到根治。痛风的达标治疗与持续缓解需要规范的治疗及科学的自我管理。