本手册所介绍的知识并不意味读过本手册任何人可承担 安装、调试、操作和维护中的任何一项工作。由于设备内部的相对压力、电器元件、以及安装位置等因素,操作时一定要注意安全,要先看清楚有关说明书,及各种标签上所列的安全注意事项。
水冷半封闭螺杆式冷水机组一般在工厂组装为一个整体,即由工厂加工装配、配管布线、氦检漏试验、充注制冷剂、进行性能测试、保温并经过全过程的质量检验后完成合格产品的制造。
存放:
如果机组在安装之前需要存放,应采取如下预防性措施:
确保所有的开口如水管均有保护盖,不要撕去电控柜的保护薄膜;
将机组存放在干燥、无振动、人员活动较少的地方;
存放于室外时应有防雨措施,对有保温层的机组请勿置于阳光下暴晒;
机组上如有积灰,不要用蒸汽或水冲洗;
应对机组进行定期检查,特别是每个月应检查制冷剂是否有泄漏,若高、低压力表显示压力过低或无压力,则制冷剂有泄漏,联系厂商售后人员检修。
机组安装前期准备:
1、机组应有专用机房,并应采取措施将机组运行时产生的热量从机房排走,通风量能够维持室温不超过 40℃的要求。
2、机组应安装在不变形的刚性底座或混凝土基础上,该基础应表面平整,应能承受机组运行时的重量。
3、机组基础四周应有排水沟等足够排放能力的排水措施,以便季节性停止运行或维修时排放系统中的水。
4、机房应有足够的空间以便机组的安装和维修保养;机房应有足够的拔管空间(不同厂商会有所不同);同时压缩机上方不应敷设管道及线管。
5、建议安装水管时与机组的接管尺寸之间预留装隔振橡胶接管的间距,以便机组到达现场后有合适的施工和调整空间。
6、为使电气元件正常工作,不要把机组安放在灰尘污物,腐蚀性烟雾和湿度大的地方,如果有这种情况存在,必须给予纠正。
7、应准备的材料及工具:软接头、防震软垫、吊装设备、吊装横梁、吊链、千斤顶、滑动垫木、垫滚、撬棒。
机组的吊运及定位:
1、吊运
建议使用吊车搬运。
1.机组出厂前已经过严格的包装和检验,以确保机组在正常情况下抵达目的地,安装者、搬运者和吊装者都应同样地保护机组,杜绝由于野蛮操作而损坏机组,特别注意不要对一些角阀、管路产生碰撞以免制冷剂泄露。
2.机组在搬运移动时应保持水平,切勿倾斜,可使用吊车,使用吊车时必须用有吊装标志的底部吊耳孔,吊索与机组的接触部位应有支撑物隔离。应确保吊索能承受整个机组的重量,否则将造成机组损坏或严重的人身伤害。不要用叉车提升或移动机组。

起吊绳索能承受的强度应比机组重量大3倍。检查及保证起吊钩是紧固着机组。起吊角度应大于60°,如上左图所示。
当机组滚动时,放置大小相同的六支滚动杆在底架下。如上中图所示。
当运送时,机组倾斜不可大于15°,否则机组可能翻倒。如上右图所示。
放置定位:
机组到位后,去掉滑动垫木,用气泡水平仪校准水平,并用地脚螺栓将机组底脚固定在基础上。建议在机组底脚与基础之间放置 15~20mm 厚防震软垫。
机组一般安装在地下室或底层或专用机房。如果必须安装在较高的楼面时,首先应确准该楼面结构是否能承受机组的运行重量,必要时可以加固地板,此外,还须确准该层楼面是否水平;建议根据机组运行重量分布放置弹簧减震器。
当机房设置于楼板上时,要保证楼板有足够强度能承受机组的运行重量。
建造混凝土基础时,应在基础四周修建排水沟,便于排水,基础四周边缘应平滑。
管道连接:
机组安装就位后进行水系统管道安装施工,或将已布置好的水系统管道与机组蒸发器和冷凝器的水管口连接。

在铭牌上已标明各个水管的接驳位置,当接驳水管时,依照铭牌和以下的指示:
1、水管接驳到接近机组时必需接联结器或法兰,以便需要时容易拆除。
2、水管出口及入口接上一端软管以减低振动传送。
3、如许可的话,水管上安装阀门以便有效地控制水流量。
4、在完全打开蒸发器和冷凝器入水及出水阀门后,应该进行适当的检查,检查系统内部和外部有否泄漏。
5、在冷冻水管上,包上足够保温材料以保持冷冻水温度和防止在水管表面结露。
6、在冬季,当机组停止操作时,水泵和水管内的水可能会结冰,导致机组和水管损坏。为防止结冰,当机组停止时,可有效地开动水泵,如还有可能结冰,把水管内的水全部排出。如排水有困难,可使用防结冰混合物(如乙二醇或丙醇)。
一般要求:
1、空调系统水管路的安装、保温,应由专业设计人员设计指导,并执行暖 通空调安装规范的相应规定。
2、进出水管路应按机组上标识要求连接。一般规定为:冷凝器水管下进上出;蒸发器冷媒接管侧为冷冻水进水口侧。
3、水系统必须选配流量和扬程合适的水泵,以确保机组正常供水。水泵与机组和水系统管路之间除采用防震软接头连接外,还应自设支架以免机组受力。安装时的焊接工作应避免对机组造成损坏。
4、在蒸发器和冷凝器的出水管上安装流量开关。将流量开关与控制柜内的输入接点连锁。其安装要求如下:
* 流量开关应垂直安装在出水管上;
* 流量开关两边至少应有5倍管道直径的直管段;不要将其安装在接近弯管、孔板及阀门的附近;
* 开关上箭头指向必须与水管的水流方向一致;
* 为防止流量开关的颤抖,应将水系统中的所有的气体排放出去。
* 调节流量开关,使它在水流量低于最小流量(最小流量为设计流量的 40%)时处于分离状态。当水流量符合要求时,水流开关应该保持闭合状态。
5、机组的进水管路前必须安装水过滤器,并选择16目以上的过滤网。
6、系统水管路冲洗和保温要在与机组连接前进行,避免脏物损坏机组。
7、水室设计承受水压 1.0Mpa。为防止损坏蒸发器和冷凝器,不可超压使用。
严禁管道在未冲洗干净前就与机组连接!
冷凝器管路连接:
冷却水出水管路须装一支管供冬季放水用,冷却水管路进出口须设有旁通管,供管道清洗和维修用。
1、冷却水管路系统必须先安装防震软接头、温度计、压力表、排水阀、截止阀、水过滤器、止逆阀、靶式流量控制器等,再与冷却塔进出水管路相连。参见管路连接图1。

图1 冷却水管路图
2、供水管路要尽可能短,管路的规格要根据水泵的有效扬程、管路流量和流速而定,而不依照接头规格。
3、在冷凝器封头上装配有排水、排气接头。以螺塞封口。应将螺塞替换为(1/4NPT 放气和 1/2NPT 排水)球阀。
4、冷凝器的水口方向可以根据用户的要求更改。更改时需注意以下几点:
* 需确认正确的隔板位置,使用新的橡胶密封圈。
* 冷却水的温度、流量测量装置需重新布置。
* 拆装水室端盖时,紧固螺栓要按一定的顺序进行:轻轻收紧第一个螺栓,然后再轻轻收紧位于180°方向的那个螺栓。继续这样的顺序收紧第3个螺栓,然后再轻轻收紧与第3个螺栓成180°的第4个螺栓。依此类推。在完成第一次这圈螺栓的紧固后,重复此顺序直到所有螺栓符合表1对应螺栓的扭矩为止。注:在第一圈收紧螺栓时不要将螺栓收紧到终了力矩,因为这样会使法兰面翘起而容易漏水。应使用力矩扳手,并在第一圈收紧时将扳手的扭矩调到终了力矩的三分之一。
表1 螺栓紧固终了推荐力矩(N·m)

蒸发器的管道连接:
1、冷冻水管路系统必须安装防震软接头、温度计、压力表、水过滤器、电子除垢仪、止逆阀、靶式流量控制器、排气阀、排水阀、截止阀、膨胀水箱等。参见图2。

图2 冷冻水管路图
2、膨胀水箱应安装在高于系统最高处 1~1.5 米处,水箱容量约为整个系统水量的 1/10。
3、在蒸发器筒体上装配有排水、排气接头。排水口上已装配1/2”排水铜球阀,排气口以螺塞封口。应将螺塞替换为1/4NPT放气球阀。
4、水管应尽量避免垂直方向的变化,在管路的高处与膨胀水箱之间安装手动或自动排气阀。
5、进水和出水管路的直管段上安装温度计和压力表,避免将其安装在太接近弯管的地方。各低点应配有放水接头,以便放清系统中的余水。在操作机组之前,把截止阀接到放水管路上,装在进水和出水接头附近。蒸发器进出水管之间应有旁通管道,便于管道清洗和检修。使用柔性接头可以减少震动的传递。
6、冷冻水管路和膨胀水箱应作保温处理,阀件接头处应留出维护操作部位。
7、管道做过气密性试验后,再包保温层,以避免热传递和结露,保温层上应罩有防潮密封。
现场冷媒充注:
由于安装或维修的原因,需要对机组进行现场冷媒充注时,操作如下:
用真空泵将机组真空抽至50Pa以下,12小时后真空上升低于13 Pa表明真空检查合格。
真空合格后,确信冷冻水泵开启,冷冻水在蒸发器内处于流动状态时,通过冷凝器底部的角阀充注孔注入规定量制冷剂。
电气连接:
现场接线时为避免端子连接处腐蚀和过热,要求所有的供电线均为铜导线。控制电缆线与电源线要分开敷设并加防护管,以防止电源线对控制电缆产生干扰,机组外壳必须可靠接地。另外现场接线时为避免控制出错,其不应将低压控制线路(24V)与高于24V 电压的导线穿在同一电线管内。
现场接线时为防止发生伤亡事故,在线路与机组没有完全接好之前要切断电源!
电源部分:
1、机组到达客户现场后,需要将动力电源线接至机组控制柜。控制柜的进线口在控制柜的上方。控制柜电源进线必须高于机组1米,且控制柜上不能受压。 把动力线接到接线端子 R、S、T、N、PE,经过 24 小时(允许的最短时间)运行 后,需重新固紧接线端子。
注意:水泵和冷却塔风机的动力电源应单独配置供电箱。
2、电控柜中电源部分包括:总电源接线铜排,自动空气断路器(空气开关),Δ-Δ或 Y-Δ压缩机启动电气装置。
3、机组的工作电源是 3N~,AC380V,50Hz。外接电源必须符合机组的电气特性。总电源经电控柜的背面上部穿线孔接入,与电源接线铜排或端子排连接,完成电源接线。
4、所有供电电路的安装应按照国家电气规范进行。
5、接至控制柜的动力电源线的规格应根据铭牌上的 RLA 电流选取。总电源功率配备必须由一定的余量,建议值为机组参数的1.25~1.3倍以上。供电电缆(电线)的载流量应略大于机组的最大运行电流,并要考虑工作环境的影响。电控箱里备有连接地线和自动断路措施,用户自备的电源都必须配有此措施。大电流机组,应采用双路电源供电,但两路供电电源线径必须相等,且属同一品牌。
6、最大可允许的相电压不平衡为2%,相电流不平衡为10%。相电压不平衡大于 2%,绝对不能开机。
如果测出不平衡%过大,请立即通知供电部门。 百分比相电压不平衡的计算公式为:电压不平衡%=与平均电压的最大偏差/平均电压。
比如:标称电压为 3N~,AC380V,50Hz,测得UAB=376V,UAC=379V, UBC=385V。
得出平均电压=(376+379+385)/3= 380V。
确定与平均电压的偏差值:
△UAB=380-376=4V,△UAC=380-379=1V,△UBC=385-380=5V,最大偏差值为5V,5/380=1.3%,得出最大相电压不平衡为1.3%。
注意:相电压不平衡大于2%时开机操作所引起的损坏!
控制部分:
水冷冷水螺杆机组中央空调控制装置的核心部件通常采PLC控制器,整个控制装置自动化水平高,可靠性高。
1、电控柜内控制部分装有继电器,电源接线故障指示器,接线端子排,PLC可编程序控制器。门板上装有铰链和锁作为保险装置,以防意外打开,但维修时可以开门。根据机组压缩机的不同和用户要求的不同,机组的控制柜型式不同。
2、电控柜前部是操作屏和机组的紧急停机开关。
3、电气接线必须符合国家技术规范之要求,各种机组的控制电路都是220V ,控制电路的接线方式可参考机组的随机接线图。
4、如果机组由主机和子机组成,两者间的通讯线应采用屏蔽线并有防护套管,并与电源线分开敷设。
5、所有需要在现场连接的控制输出电缆应为AC250V-1mm2,控制信号线应使用0.5mm2屏蔽线(24V)。
6、注意事项:必需仔细阅读机组电气接线原理图严格按接线端子图接线;温度传感器的接线使用三芯屏蔽电缆(RVVP3×0.5mm2);流量开关的接线使用二芯普通电缆(RVV2×0.5mm2)接流量开关的常开点即无水时的开点;冷却塔风机、冷冻水泵和冷却水泵泵的联锁是由控制柜内提供的无源触点;远启动和远停止外部可接两个点动按钮。
控制附件连锁装置:
1、一般情况下,机组出厂时已将控制柜与主电机、控制柜与电气执行元件、控制柜与压力温度等传感元件之间的连线接好。机组到达客户现场后的接线很简单。不带冷却塔控制的只需连接冷冻,冷却水流开关连线;冷冻,冷却水泵联动控制线(控制接点为无源接点);带冷却塔的需连接冷却水温度传感器,冷冻,冷却水流开关连线;冷冻,冷却水泵,冷却塔联动控制线(控制接点为无源接点)。
2、冷冻水和冷却水管路上都设有靶式流量控制器,用户安装管路时在机组冷冻水和冷却水的出口处安装,冷冻水和冷却水系统的靶式流量控制器常开触点按接线图分别接入控制回路。
注:因水流的紊乱可能让流量开关误动作,因此控制柜会在连续10 秒钟的时间内收到断开信号才让机组停机。
3、感温探头的安装管内应注入低于冷冻水出水温度时不凝固的润滑油或其他油脂,以利传热,感温装置要有保温密闭措施。
将控制线头短接,会导致严重后果!
标准管路和接线:

安装后检查:
根据所有绘图和资料检验安装工作,表2列出最基本检查要点。
表2 安装工作检查事项

水冷螺杆调试流程:
调试前的准备工作:

开机调试:

机组运转:
1. 制冷常用工具
2. 数字型电压/欧姆表(DVM)
3. 钳型电流表
4. 绝对压力表或湿球真空指示计
5. 500V绝缘测试仪(兆欧表)
机组运转前的检查项目:
1.电源及电控仪表系统的检查:
1) 首次开机前应检查配电容量与机组功率是否相符,所选用电缆线径是否能够承受主机最大工作电流。
2) 检查电制是否与本机组相符,本机组电制:三相五线制(三根相线,一根零线,一根地线,380V±10%)。
3) 检查压缩机的供电线路是否接紧接好,如有松动,重新拧紧,压缩机接线处用拧矩为500kg.cm。由于主机经过长途运输以及吊装等因素影响,螺丝有可能产生松动。否则可能会导致主机控制柜内电器元件(比如:空气开关、交流接触器等)以及压缩机的损坏。
4) 用万用表对所有的电气线路仔细检查,检查接线是否正确安装到位;用兆欧测量,确信无外壳短路;检查接地线是否正确安装到位,对地绝缘电阻大于2MΩ;检查电源线是否合乎容量要求。
5)检查供给机组的电源线上是否安装上断路开关。
6) 对控制柜内主回路所有接线和控制回路外部接线对照接线图全面检查无误后方可通电(比如曲轴箱油加热器、压缩机电子保护器、循环水温度传感器、靶流开关的接线、水泵的联控等);检查接线端螺栓是否拧紧,无松动现象。检查各电控仪表、电器是否安装正确、齐全有效,检查电控柜内外特别是各点接线口上是否清洁无杂物。
7)检查完以上项目给控制柜通电时,电源指示灯亮,此时油加热器开始工作,观察相序保护器是否正常,如相序保护器正常(绿灯亮)合上控制柜内单极开关(QF2)控制回路开始工作,触摸屏(文本显示器)和 PLC 控制器全部投入运行。
8)开机前检查机组外部系统是否符合开机条件(比如系统冷水泵和冷却水泵 是外控还是主联锁,外部控制在开主机之前需先开水泵。
2.压缩机及制冷剂管路系统的检查
1)检查压缩机内油位是否正常,正常的压缩机油位一般在视镜的中部位置。
2)检查压缩机容调电磁阀线圈是否锁紧,容调毛细管有无破损。
3)制冷系统中的全部制冷剂阀(冷凝器出口处角阀,压缩机吸、排气截止阀)都处于开启状态,使制冷剂系统畅通。
4)检查高、低压力值,压力继电器高、低压设定值是否正常(高压设定值为 1.8MPa,低压设定值为 0.2MPa,用户不得擅自更改)。
5)检查压缩机润滑油是否预热 8 小时以上。试运转前至少将机油加热器通电加温8小时,以防止启动时冷冻油发生起泡现象。若环境温度较低时,油加热时间需相对加长。在低温状态时启动,因润滑油粘度大,会有启动不易与压缩机加卸载不良等状况。一般润滑油温度最低需达到 23℃以上才可运转。
6) 检查压缩机接线是否正确。压缩机启动后立即关机,观察瞬间系统压力的变化,确保排气压力上升,回气压力下降。反之压缩机为反转,需重新调整压缩机的接线顺序。
7)在主回路断开的情况下进行试运转,检查动作顺序是否正常。正常的启动顺序是:接通电源,按下机组启动键后三分钟,星形交流接触器吸合,短暂时间后,星形交流接触器断开,三角形交流接触器吸合,机组开始以启动负荷值启动,逐步加载。
3.水系统的检查
1)检查冷却水和冷冻水管路是否冲刷干净,冷却塔、水池等与外界相通的部位是否有杂物,应确保管内无杂质和异物。
2)检查水侧的压力表和温度计的连接是否正确,压力表应与水管成 90°垂直安装,温度计的安装应保证其感温探头直接插入水管路中。
3)检查冷冻/冷却出水侧流量开关是否正确安装,确认流量开关与控制柜已正确接线。
4)点动冷冻水和冷却水水泵,检查水泵转向。正确的水泵转向应为顺时针方向,否则请重新检测水泵接线。
5)开启冷冻水和冷却水水泵,使水流开始循环。检查水管管道是否泄露,有无明显漏水和滴水现象。
6)试运行冷冻水和冷却水水泵。观察水压是否稳定。观察水泵进出口压力表, 水压稳定时压力表读数及进出口压力差值变化微小。观察水泵运行电流是否在其额定运行电流范围内,如果与额定值相差过大请检查系统是否阻力过大,请排除系统故障直至实际运行电流满足要求。
7)检查冷却塔/膨胀水箱补水装置是否畅通,水系统中的自动排气阀是否能自动排气。如果是手动排气阀,打开冷冻水管路和冷却水管路的排气阀,排尽管内气体。
8) 调整水流量并检查通过蒸发器、冷凝器的水压降是否满足机组正常运转的 要求。即机组冷冻水进出口压力、冷却水进出口压力至少应保证在0.2MPa以上。
4.检查确保冷却塔风机等其他设备运行正常,无异常噪音。检查风机皮带松紧程度是否适宜,确保风机与电机的连接皮带运转时不打滑,无异常噪音。
5.检查空调末端设备运转是否正常,确认各处的水阀、风阀均已全部打开。
末端设备开启自如,无异常的噪音,送风范围和风速符合设计要求。
5.检查PLC程序及电器元件工作是否正常:正常通电工作时,电控柜中控制元件的指示灯为绿灯显示。
机组运行
机组启动
1.机组日常启动
1)机组控制柜提供三对开关量输出点来控制冷冻水泵、冷却水泵、冷却塔的启停。如果有多台机组并联使用,应调节确认通过每台机组的水量符合使用要求;
2)检查或重新设定电控柜显示屏上各类设定内容符合使用要求(一般不要更改,机组出厂前已设为最佳状态);
3)在冷冻水泵、冷却水泵、冷却塔的继电器触点与机组控制柜连锁接线后将执行如下控制逻辑:机组启动前,先启动冷冻(媒)水泵,2 分钟后冷却水泵启动,一分钟后启动机组。如持续10秒钟检测到水流开关断开,停机报故障。冷却塔的启停根据冷却水设定温度控制。
4)机组运行后确认压缩机无异常振动或噪音,如有任何异常请立即停机检查或通知客户服务部。
5)机组正常运行后用钳型表检测各项运行电流是否符合机组设计要求。
2.机组季节性恢复使用
1)根据水泵和冷却塔等辅助设备生产厂家的操作维护规定进行维护检查;
2)关闭水系统上的放水阀门(或旋上螺塞),打开水系统主回路上的截止阀门,打开水系统上排气阀,为水系统冲注所需水量,待气体排除后关闭放气阀门;
3)检查电气回路上有关部件是否有松动,接触器等吸分动作是否自如,绝缘包裹是否有破损,吹扫积累的灰尘;
4)闭合主电源开关向启动柜送电,确认压缩机润滑油已加热 8 小时以上;
5)按照日常启动机组的顺序启动和运行机组。
3.机组停机
1)机组日常停机
a.按下控制柜上的正常停机键,机组将首先进行卸载,卸载后停转压缩机,紧接着让油加热器通电。停机时,压缩机25%能量运行30秒后停机;再延时1分钟停冷却水泵,再延时2分钟停冷冻水泵。如果按下电控柜上的紧急停机键,机组将立即停转压缩机而不顾当前的负荷状态。平时不要轻易使用!
b.如果冷冻水泵和冷却水泵没有与机组电控柜连锁,压缩机停止后一定时间手动关闭冷冻水泵和冷却水泵。
2)机组季节性停机
a.在水泵停转后关闭靠近机组的水系统截止阀。
b.关闭压缩机吸、排气截止阀。
c.打开水系统上的放水放气阀门,放尽水系统中的水。为防止水系统管路因空气而锈蚀,在可能的管道段冲入稍高于大气压的氮气驱除空气后旋紧放水放气阀门防锈。
d.保养机组及系统。
3)机组运行控制
控制系统包括压缩机启动部分及控制部分。标准配置时压缩机启动采用△-△或不间断星三角启动方式,可以有效的避免启动过程出现的很高的转换电流峰值。控制柜主要包括以下部件:
电流互感器(PA);接触器(KM1~2 或 KM1~3);相序保护器(ABJ1-14DY 或 GMR-32)PLC单元。
A:CPU 单元,完成数据运算处理;
B:ID 模块进行开关量信号采集;
C:AD 模块进行模数转换,采集模拟量信号。
4)机组开机过程控制
第一步:对控制柜通电给压缩机油加热器进行预热,预热时间至少八小时以上方可开机(这种情况控制回路可以不通电);
第二步:压缩机预热时间达到八小时以上后可开机,先开循环水泵(冷水泵)再开冷却水泵;
第三步:冷水泵系统和冷却水泵系统均循环以后,对于单机头螺杆机组直接按启动键,若是多机头螺杆机组则需先选择机号后按启动键;
第四步:观察启动过程是首先启动冷冻水泵;延时 2 分钟后冷却水泵启动,1分钟后机组开始启动。机头启动方式为星三角(Y-△)启动,转换时间为5秒。启动时,压缩机 25%能量运行30 秒后转入 50%能量运行;再根据温度进行上载控制。
第五步:冷水系统的进出口温度显示是否正确(制冷情况进水温度大于出水温度),观察机组的运行电流是否在主机标定的范围内。
第六步:直接停机按停止键,停机时压缩机 25%能量运行30 秒后停机;再延时 1 分钟停冷却水泵、再延时2分钟停冷冻水泵。
第七步:若冷却水泵与冷冻水泵没有联锁,则停机时须等压缩机停止后再延时 1分钟手动停冷却水泵、再延时2分钟手动停冷冻泵。
5)机组加/卸载过程控制
上载过程:
a.当控制装置电源接通时间超过设定的【压缩机最小停机时间】时,且冷水出口温度高于(设定值+温差值)【通常设定值为7℃,温差值可在1.0℃~5.0℃之间设定】时,机组投入启动运行,启动时自动选择运行时间最短机头先启动。压缩机上载间隔时间可在触摸屏上设定(1分钟~10分钟之间)。
b.当冷水出口温度在(设定值+温差值)与(设定值)之间时,机组停止加载运行。
c.每台机头两次启、停间隔时间最少5分钟。
卸载过程:
a.当冷水出口温度低于【设定值-温差值】时,机组将开始卸载,先卸运行时间最长的机头;满足卸载时间间隔后,冷水出口温度仍然低于【设定值-温差值】时再继续卸载。
b.当系统出现故障或停机时,机组投入快速卸载运行,每台机头先转入25%能量运行30秒后停机。
c.当机头本身系统出现故障时,该机头停止运行,待故障消除后,按复位键该 机头重新自动投入运行。
6)运行管理和停机注意事项:
螺杆式冷水机组运行管理注意事项:
1)机组的正常开、停机必须严格按照厂商提供的操作说明书的步聚进行操作。
2)机组在运行过程中,应及时、正确地做好参数的记录工作。
3)机组运行中如出现报警停机,应及时通知相关人员对机组进行检查,如无法排除故障,可以直接与厂商联系。
4)机组在运行过程中严禁将水流开关短接,以免冻坏水管。
5)机房应有专门的工作人员负责,严禁闲杂人员进入机房,操作机组。
6)机房应配备相应的安全防护设备和维修检测工具,如压力表、温度计等,工具应存放在固定位置。
螺杆式冷水机组停机注意事项:
1)机组在停机后应切断主电源开关。
2)如机组处于长期停机状态期间,应将冷水、冷却水系统的内部积水全部放净,防止产生锈蚀。水室端盖应密封住。
3)机组长期停机时,应做好维修保养工作。
4)在停机时期间,应该将机组全部遮盖,防止积灰。
5)在停机期间,与机组无关的人员不得接触机器。
机器保养维护与故障处理:
维护指的是对机组的预防性保养,维修指的是对产生故障的机组所做的修理。用户有责任根据手册的内容制定维护规程,指定合格的设备管理工程师和专门的机组操作员进行机组的日常维护和定期维护。机组的维修工作应由有资格的维修机构进行。
机组的维护保养工作的最基础性的工作是每天以适当的时间间隔(例如一小时)真实地记录机组的运行参数,填写机组运行参数表。运行参数表可以参照《水冷半封闭螺杆型冷水机组调试运行参数记录表》编制用户自己合适的格式。真实而且完整的运行参数记录有助于分析机组运行的可能发展趋势,有助于及时发现和预测机组可能要出现的问题,做到防范于未然。
例如通过对一个月的操作记录的分析对比可能会发现机组的冷凝温度与冷却水出水温度差值有不断增大的趋势,这种趋势说明冷却水可能较脏或硬度较高,冷凝器的管束正在不断结垢,需要对水进行软化处理或清洗管束。
维护:
1.日常维护
每天按规定的程序执行开机和停机顺序;
按一定的时间间隔记录机组运行参数;
机组开始运行 24 小时后对冷冻、冷却水过滤器清洗一遍。
通过控制柜上压力表显示检查机组的蒸发器和冷凝器压力,根据压力温度对照表,检查蒸发温度和冷冻水出水温度的差值、冷凝温度和冷却水出水的温度差值。注意它们的变化趋势。蒸发压力读数一般应在380~450KPa的范围内,冷凝压力一般应在 1300~1500KPa的范围内。温差值一般应在1~3℃范围内。
注意:冷凝压力和蒸发压力将随着冷却水进水温度和冷冻水出水温度的变化而变化。
检查制冷剂过滤干燥器,如果发现过滤干燥器出口位置有结霜现象,则说明存在堵塞,这个现象通常伴随着蒸发压力过低以及蒸发温度与冷冻水出水温度的差值增大的现象。应注意及时更换制冷剂过滤干燥器;
检查油箱中的油位,正常的油位一般应在视镜的中部位置。如果发现油位有较大的下降,应及时添加冷冻油;遇到任何停机故障都应引起重视,分析原因。
2.定期维护
为防止因接触运转部件或接触带电部位而导致人员伤亡,维护检查前应断开主电源并在开关位置悬挂明显的禁止合闸标志!
定期维护包括每周、每月、每季度、每半年、每年的维护保养。用户参照下述内容制定科学的定期维护计划并认真地予以执行,对预防问题的出现能够起到非常重要的作用。
日常运行记录

A.每周的维护:检查分析运行参数记录表。
B.每月的维护
检查分析运行参数记录表;
检查电源接线的紧固螺栓有无松动;
检查机组各运动部件有无杂音,运行是否正常;
检查制冷系统的高、低压力值是否正常;
检查各电机的运行电流、机组的绝缘电阻是否正常;
检查干燥过滤器及视镜是否正常,如过滤器出口结霜,表明过滤器脏堵,需清洁滤网,视镜有湿度显示(颜色变红),则需更换过滤器芯;检查压缩机润滑油是否正常,如油位低于视镜的 1/2,应添加润滑油;如有脏物或已变质,应更换润滑油,并清洗或更换油过滤器,同时更换干燥过滤器芯;添加或更换润滑油时必须确认冷冻油规格,更换未经确认的其他种类的冷冻油可能导致机组的损坏!
C.每季度的维护
检查分析运行参数记录表;
检查压缩机油位;
清洁蒸发器和冷凝器水系统管路过滤器;
在机组满负荷运行时检查制冷剂通过制冷剂过滤干燥器所产生的温降。
D.每半年的维护
检查分析运行参数记录表;
对冷冻油进行理化分析,以便判断机组中制冷剂的含水量及酸度;
对控制柜、启动柜和电机的所有可能松动的电气接头进行紧固检查。
E.每年的维护
检查分析运行参数记录表;
检查油位,对冷冻油做理化分析,如果发现油已经乳化,应更换同牌号冷冻油。
必要时更换冷冻油过滤器。此检查应由维修人员进行。每年至少一次拆开安全阀出口的接管,仔细检查阀体,看其内部是否有腐蚀、生锈、结垢、泄漏等现象,若发现有腐蚀或泄漏,更换安全阀。此检查应由维修人员进行。
检定冷凝器高压开关的设定值,确保高压开关在 1.8MPG 时动作。
检查冷凝器管程的结垢程度。如果蒸发器连接开式系统,应一并检查。根据检查结果,可以确定清洗周期和水环路中水的处理是否适当,若发现结垢严重,清洗管程。每年至少一次用旋转式清洗设备清洗传热管,如果水受到污染,清洗应更频繁。冷凝压力过高、机组制冷量不足通常是由于管内的结垢,或机组内有空气,对照冷却水出水温度以及冷凝器制冷剂温度,如果两者差值大于6℃,冷凝管可能结垢。
在传热管清洗过程中,应使用专门的刷子,避免划伤和刮破管壁,不可用线刷。
检测压缩机电机绕组间及绕组对地的绝缘电阻。此检查应由维修人员进行。
F.每三年的维修
前述每年的维护检查内容。
联系合格的维修机构,对机组进行一次全面的检查。特别是检查压缩机的振动情况,确保压缩机内部各部件状况良好;对机组进行气密性检查,检查换热铜管是否有泄漏;有必要时对压力容器主要焊缝(蒸发器和冷凝器筒体纵缝及环缝)进行无损检测,以确保使用安全;
对电气操作及安全控制进行检查,确保各电气部件状况良好。
针对机组的使用场合,有时这种每三年的维修检查可能有必要缩短。特别是对因机组停机而可能造成严重或产生安全问题的应用场合,比如工艺流程用空调领域。
水质控制:
当蒸发器和冷凝器使用工业用水时,机组内很少产生鳞状物沉积或其他外来物质。但井水和河水可能含大量悬浮固体物质,有机物质和鳞状物等。因此,蒸发器和冷凝器在使用这类水时,必须经过过滤和化学剂软化处理。如冷冻水内含有沙泥而沉淀于蒸发器内,会阻塞冷冻水流通导致水冻结,所以需要分析水质,如检查酸碱度(PH)导电率,氨离子含量,硫含量等,若经过上述检查不合格,则只可使用工业用水。
用户应按照 GB50050-2017《工业循环冷却水处理设计规范》的要求进行水质处理。冷冻水系统为闭式系统时应采用软水。在机组运转期间应定期对冷却水(开式系统的冷冻水)进行抽样分析,水质应符合下表2,表9.0.8的要求。如果达不到要求,应进行水质处理。


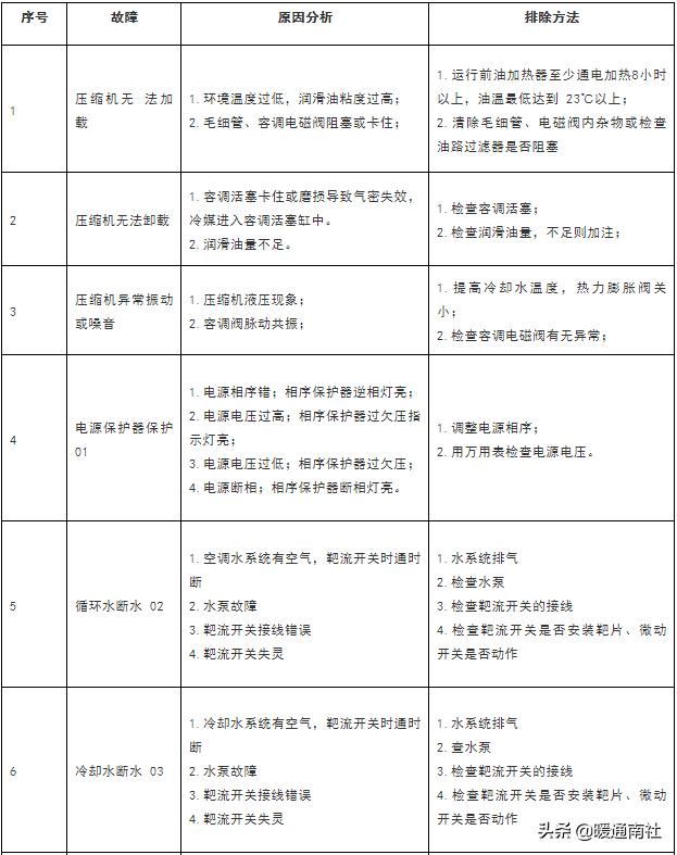
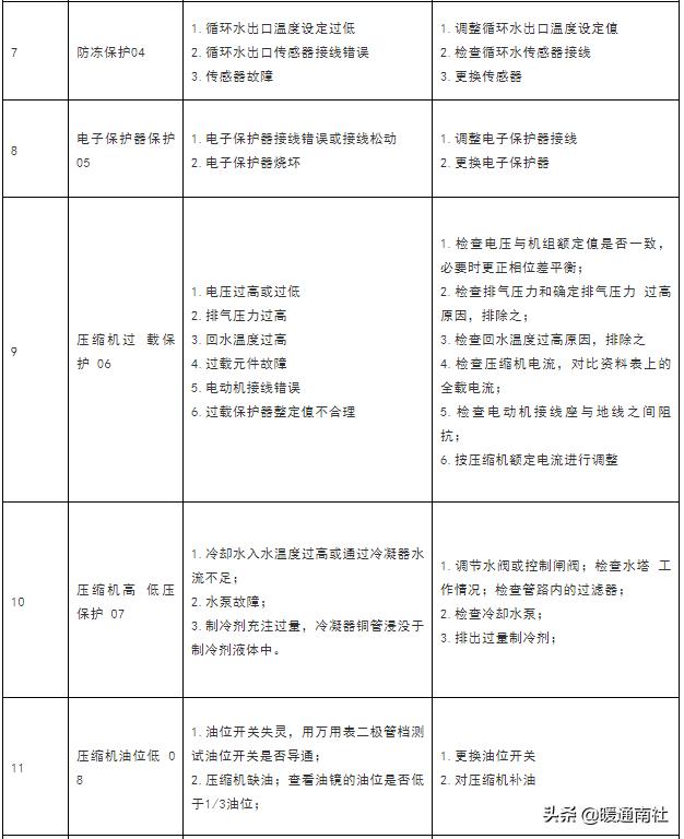
一般故障处理:



本文来源于互联网。