医药导报 临床药师网 来源:
编者按
呼吸系统疾病是严重危害人民健康的常见病、多发病,给社会和国民经济带来沉重负担,同时还伴随着临床不合理用药问题。雾化吸入疗法是呼吸系统相关疾病的重要治疗手段之一,因其临床应用优势被国内外广泛使用。在我国,很多基层医院,甚至大型综合医院由于医务人员对雾化吸入疗法及其药物应用认识不足,临床应用中存在许多不合理用药现象。在这种形式下加强雾化吸入药物的规范管理与合理使用尤为重要!
基于此,由中华医学会临床药学分会牵头、中华医学会临床药学分会合理用药学组于2018年6月23日在山东省临沂市召开“2018年度全国医药学术交流会暨临床药学与药学服务研究进展培训班—雾化吸入疗法合理用药专家研讨会”正式启动“雾化吸入疗法合理用药专家共识”撰写项目,在会议上确定编写专家组成员,并对共识大纲进行专业细致的研讨。2018年7月10日在湖北省武汉市确定共识大纲内容。2018年11月3日在湖北省武汉市召开“中华医学会临床药学分会第三届委员会第二次全体委员会议”上进行共识中期审稿,委员及学组专家对共识初稿内容进行逐条修订,并提出近50条专业修改建议,对共识内容的准确性与药学特色进行了严格的把关。经过多次专家审稿和修订, 2018年12月8日在河南省郑州市召开“中华医学会临床药学分会第三届委员会第三次全体委员会议”,对“雾化吸入疗法合理用药专家共识”的内容进行最后修订,得到编委会专家组的一致认可而最终定稿。
本共识在中华医学会临床药学分会、中华医学会临床药学分会合理用药学组专家,以及游一中教授为代表的专家顾问组共同努力下完成编写,旨在提高我国雾化吸入合理用药水平,造福广大患者!
雾化吸入是一种以呼吸道和肺为靶器官的直接给药方法,具有起效快、局部药物浓度高、用药量少、应用方便及全身不良反应少等优点,已作为呼吸系统相关疾病重要的治疗手段。但雾化吸入疗法的不规范使用不仅会直接影响治疗效果,更可能带来安全隐患,威胁患者生命健康。为进一步促进雾化吸入药物在临床的合理应用,维护患者健康,中华医学会临床药学分会携手全国药学领域知名专家,结合我国医疗卫生实践,制定出符合我国国情的雾化吸入疗法合理用药专家共识。本共识可以为各级医疗机构医务工作者开展规范的雾化吸入治疗提供参考。
1 常用雾化吸入装置的正确选择
雾化吸入装置是一种将药物转变为气溶胶形态,并经口腔(或鼻腔)吸入的药物输送装置[1]。小容量雾化器是目前临床最为常用的雾化吸入装置,其储液容量一般小于10 mL。根据发生装置特点及原理不同,目前临床常用雾化器可分为射流雾化器(jet nebulizers)、超声雾化器(ultrasonic nebulizers)和振动筛孔雾化器(mesh nebulizers)3种。
1.1 射流雾化器
射流雾化器适用于下呼吸道病变或感染、气道分泌物较多,尤其伴有小气道痉挛倾向、有低氧血症严重气促患者。气管插管患者常选用射流雾化器雾化吸入支气管舒张剂治疗支气管痉挛,然而气管插管可影响气溶胶进入下呼吸道,若欲达到相同的疗效,一般需要较大的药物剂量[2]。
1.2 超声雾化器
超声雾化器工作时会影响混悬液(如糖皮质激素雾化吸入制剂)雾化释出比例,并可使容器内药液升温,影响蛋白质或肽类化合物的稳定性[3,4]。超声雾化器的释雾量较大,但由于药物容量大,药雾微粒输出效能较低,不适用于哮喘等喘息性疾病的治疗[5]。
1.3 振动筛孔雾化器
振动筛孔雾化器是通过压电陶瓷片的高频振动,使药液穿过细小的筛孔而产生药雾的装置,减少超声振动液体产热对药物的影响。筛孔的直径可决定产生药雾颗粒的大小。振动筛孔雾化器雾化效率较高且残留药量较少(0.1~0.5 mL),并具有噪音小、小巧轻便等优点。与射流雾化器和超声雾化器比较,震动筛孔雾化器的储药罐可位于呼吸管路上方,方便增加药物剂量。
2 雾化吸入疗法合理用药
2.1 雾化吸入疗法合理用药基本原则
2.1.1 雾化吸入疗法的特点及作用机制 雾化吸入疗法是应用雾化吸入装置,使药液形成粒径0.01~10 μm的气溶胶微粒,被吸入并沉积于气道和肺部,发挥治疗作用。雾化颗粒直径对药物沉积位置有直接影响,有效雾化颗粒直径应在0.5~10 μm。其中粒径5~10 μm的雾粒主要沉积于口咽部,粒径3~<5 μm的雾粒主要沉积于肺部,粒径<3 μm的雾粒50%~60%沉积于肺泡。
2.1.2 雾化吸入药物的理化特性 药物经雾化吸入后可产生局部及全身作用,理想的雾化吸入药物主要在肺部和气道产生作用,而作用于全身的副反应少,在理化特性上具有“两短一长”的特点,即在气道黏膜表面停留时间短、血浆半衰期短和局部组织滞留时间长。
临床常用雾化吸入药物主要有吸入性糖皮质激素(inhaled corticosteroid,ICS)、短效 β2受体激动剂(short-acting beta 2 receptor agonists, SABA),短效胆碱M受体拮抗剂(short-acting muscarinic antagonist,SAMA)和黏液溶解剂等几大类。
2.1.3 雾化吸入药物配伍与常用雾化联合方案 《Trissel 混合组分的稳定性》和Trissel的两个临床药剂学数据库提供国内外多种雾化吸入药物的配伍数据,包括各种药物在同一雾化器中配伍使用的相容性和稳定性数据(表1) [6,7]。表1中除布地奈德、沙丁胺醇、异丙托溴铵、乙酰半胱氨酸外,其余药物国内目前无专用雾化吸入制剂。目前临床常用雾化吸入联合方案见表2。


2.1.4 非雾化吸入制剂不推荐用于雾化吸入治疗 非雾化吸入制剂用于雾化吸入治疗属于超说明书用药,临床比较普遍,但存在较大的安全隐患,故不推荐以下使用。①不推荐以静脉制剂替代雾化吸入制剂使用。静脉制剂中常含有酚、亚硝酸盐等防腐剂,吸入后可诱发哮喘发作。而且非雾化吸入制剂的药物无法达到有效雾化颗粒要求,无法经呼吸道清除,可能沉积在肺部,从而增加肺部感染的发生率。如盐酸氨溴索注射液,国内尚无雾化吸入剂型。②不推荐传统“呼三联”方案(地塞米松、庆大霉素、α-糜蛋白酶)。“呼三联”药物无相应雾化吸入制剂,无充分安全性证据,且剂量、疗程及疗效均无统一规范。③不推荐雾化吸入中成药。中成药因无雾化吸入制剂,所含成分较多,安全性有效性证据不足。④因无雾化吸入剂型而不推荐使用的其他药物还包括:抗病毒药物、干扰素[2]、低分子肝素[8,9]、氟尿嘧啶、顺铂、羟喜树碱、生物反应调节剂(如白细胞介素-2、贝伐单抗)[10,11]等。
2.2 常见雾化吸入药物的临床合理应用
2.2.1 ICS ①药理作用机制。糖皮质激素(glucocorticoids,GS)抗炎作用基本机制可分为经典途径(基因途径)和非经典途径(非基因途径)[12,13]。经典途径指GS易通过细胞膜进入细胞,与细胞质内糖皮质激素受体(glucocorticoid receptor,GR)结合形成活化的GS-GR复合物,进入细胞核内启动基因转录,引起转录增加或C:有临床研究确证特定混合物的稳定性和相容性;*1C:来自生产厂家的报告确证特定混合物的稳定性和相容性,在许多情况下,这些例子不适用于综述,通过包装内的说明或与厂家直接沟通确认;X:有证据确认或建议,特定混合物不能配伍;NI:评价配伍稳定性证据不充分,除非将来有证据证明可行;CD:配伍稳定性数据有争议减少,改变介质相关蛋白的水平,对炎症反应所必需的细胞和分子产生影响而发挥抗炎作用。经典途径属于延迟反应,一般需要数小时起效。非基因途径是GS直接作用于细胞膜膜受体,数分钟起效。膜受体的数量仅占受体总量的10%~25%,且解离常数远高于细胞质受体的解离常数。因此,需要大剂量ICS才能启动非经典途径。
②药学特性。理想的ICS应包括以下几个特点:空气动力学粒径<5 μm,口服生物利用度低,受体亲和力高,肺内滞留时间长,蛋白结合率高,系统清除快等。
ICS体内过程:ICS吸入后,部分经气道在肺部沉积而发挥肺部的抗炎效应,而其他大部分沉积在口咽部。ICS生物利用度(systemic bioavailability)是经气道吸收入血(肺生物利用度)和经肠道吸收入血(口服生物利用度)的总和[14],具体代谢过程见图1。

图1 ICS体内代谢过程
颗粒粒径:吸入药物在肺内的分布取决于空气动力学粒径,其影响因素包括物理粒径、晶型、外形、密度等。一般体外测定为物理粒径,如电镜下,丙酸倍氯米松、丙酸氟替卡松均为长约10 μm的针状微粒,布地奈德为粒径2.0~3.0 μm球状颗粒可能更适合肺内分布[15]。
受体亲和力与抗炎活性:气道上皮细胞和支气管血管细胞均有丰富的GR[16]。ICS与肺部GR结合产生有益效应,与肺外GR结合则常产生有害效应。不同ICS(活性成分)的受体亲和力不同(表3)。亲和力大小显示抗炎活性强弱,与微粒粒径、脂溶性、脂质结合率等共同作为确定剂量的指标。

亲脂性、酯化作用和分布容积:ICS肺滞留时间延长可增强肺局部抗炎作用,与本身亲脂性和酯化作用相关[17]。 目前临床常用的ICS均具有相对较高的亲脂性,亲脂性高的ICS易穿过靶细胞膜,与细胞质内GR结合。亲脂性过高可导致分布容积增大,不利于ICS在水/酯相间组织转运,使半衰期延长而增加体内药物蓄积风险,因此要求ICS有适度亲脂性和亲水性。具有酯化作用的药物可在气道组织与脂类物质可逆性结合,形成长链脂肪酸复合物贮存于细胞质中,相当于在靶组织中提供ICS的缓释储库,使其肺滞留时间延长[14,18]。
前体药物:前体药物是指在体外活性较小或者无活性的化合物,进入体内经酶催化或者非酶作用,迅速释放出活性物质而发挥药理作用的化合物[19]。丙酸倍氯米松为前体药物,在体内催化酶作用下水解为活性代谢物17-单丙酸倍氯米松。但这种催化酶在人体许多组织,如肝脏、结肠、胃、乳腺和脑组织也有表达[20]。因此,在肺外组织中活化、且与受体高亲和力的17-单丙酸倍氯米松潜在的全身不良反应风险需要警惕。
目前中国已上市的雾化吸入用ICS有布地奈德、丙酸倍氯米松和丙酸氟替卡松,作用机制及适应证、禁忌证等相似,但也存在药效学、药动学等差异(表3)[5,21-28]。
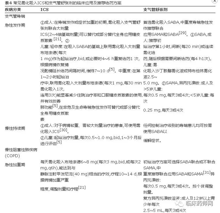
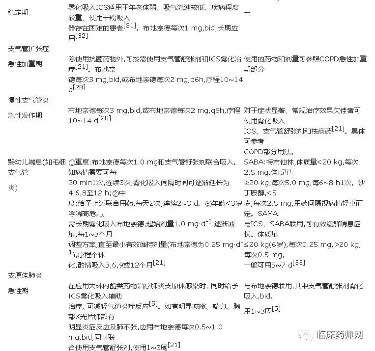
③国内常见ICS的临床应用及推荐用法[21,28-36]。ICS在临床应用较为广泛,许多诊疗指南或专家共识均进行推荐,见表4。




2.2.2 SABA ①作用机制。SABA通过兴奋气道平滑肌和肥大细胞膜表面的β2受体,活化腺苷酸环化酶(AC),增加细胞内环磷酸腺苷(cAMP)的合成,舒张气道平滑肌,稳定肥大细胞膜而发挥作用。ICS与SABA联合应用时具有协同作用,ICS可上调β2受体表达,减少因β2受体下调导致的β激动剂耐受性,而SABA可促进糖皮质激素受体易位,增加其抗炎作用。②药学特性。特布他林雾化溶液经吸入后,在数分钟内起效,1.0 h达到峰值,疗效持续4~6 h,主要用于缓解症状,按需使用。沙丁胺醇数分钟内起效,1.0~1.5 h达到峰值,疗效持续3~6 h[37]。③国内常用雾化吸入用SABA的临床应用及推荐用法。目前中国已上市的SABA有特布他林和沙丁胺醇,临床应用和推荐剂量可参见表4。
2.2.3 SAMA ①作用机制。SAMA通过与内源性胆碱竞争靶细胞上的毒蕈碱受体(M受体)而发挥作用。M受体有5个亚型,但呼吸道内只有M1 、M2和M3有明确的生理活性[38]。SAMA拮抗M1及M3受体可舒张支气管平滑肌并抑制黏液高分泌状态,拮抗M2受体则促使神经末梢释放乙酰胆碱,使支气管收缩,因此部分削弱了拮抗M1和M3受体所带来的支气管舒张作用。②药学特性。M3受体主要存在于大气道,支气管收缩的作用最强,故SAMA对大气道的舒张作用强于对周围气道的作用。一般在15 min内起效,1~2 h达峰值[39],持续4~6 h。与SABA比较,SAMA起效时间较慢,但持续时间较长。③国内常用雾化吸入SAMA的临床应用及推荐用法。国内上市的SAMA雾化制剂仅有异丙托溴铵及其复方制剂。SAMA一般与SABA联合应用,常用于COPD和支气管哮喘急性发作时的起始治疗。复方异丙托溴铵含异丙托溴铵0.5 mg 和硫酸沙丁胺醇3.0 mg。适用于需要多种支气管扩张剂联合应用的成人和>12岁青少年,如治疗气道阻塞性疾病有关的可逆性支气管痉挛[40]。由于该制剂本身为复方制剂,尚缺乏本品与其他药物配伍的研究,说明书指出不需要把本品与其他药物混合在同一雾化器中使用。
临床应用和推荐剂量可参见表4。
2.2.4 抗感染药物 目前国外已上市的雾化吸入治疗用的抗感染药物仅有几种[41],我国仅有部分厂家的注射用两性霉素B被批准用于雾化吸入治疗严重的系统性真菌感染[42]。
由于抗感染药物的雾化吸入剂型尚未在我国上市,临床应用抗感染药物注射剂型用作雾化吸入较为普遍,而其疗效及安全性缺乏充分的循证医学证据。非雾化吸入剂型抗感染药物雾化可引起多种不良反应,如呼吸机麻痹、变态反应、肌无力、神经肌肉接头阻断反应等。此外,注射剂型中抗氧化剂和防腐剂等辅料还可导致患者出现严重的气道痉挛[43]。因此,不推荐非雾化吸入剂型的抗感染药物作雾化使用。
2.2.5 黏液溶解剂 ①作用机制。国内上市的黏液溶解剂雾化吸入制剂仅有乙酰半胱氨酸。其分子结构中含有巯基(-SH)基团,可使黏蛋白分子复合物间的双硫键(-S-S)断裂,从而降低痰液的黏滞性,使液化后容易咳出;还可使脓性痰液的DNA纤维断裂,溶解脓性痰[37]。同时,N-乙酰半胱氨酸能够有效改善纤毛运动,增强纤毛清除功能[44,45],增加肺泡表面活性物质[46]。另一方面还可以抑制黏液细胞增生[47],抑制黏蛋白MUC5AC表达[48],从黏液生成角度进行干预。此外,N-乙酰半胱氨酸作为抗氧化剂谷胱甘肽的前体药物,在外周气道可以发挥清除氧自由基的作用[37]。抑制细菌生物膜形成,破坏已形成生物膜,协同抗生素有效抗菌[49,50]。
目前国内尚无氨溴索雾化制剂,尽管有较多的临床应用静脉制剂进行雾化治疗的经验报道[51,52,53],但氨溴索注射液说明书并无雾化吸入的用法,其雾化吸入的用法用量、配置浓度及疗效、安全性尚需更多临床研究验证[28,53-56]。
②药学特性。N-乙酰半胱氨酸经雾化吸入后,可快速到达肺部病变部位。吸收后在肝内脱乙酰基代谢,生成半胱氨酸[37]。口服或注射用药蛋白结合率66%~87%,体内分布容积0.47 L·kg-1,肾脏清除率约占总体清除率的30%[57,58,59]。
③常用雾化吸入黏液溶解剂的临床应用及推荐用法。吸入用N-乙酰半胱氨酸溶液在临床用于治疗浓稠黏液分泌物过多的呼吸道疾病如:急性支气管炎[60]、慢性支气管炎及其病情恶化者[61,62]、肺气肿、黏稠物阻塞症[63]以及支气管扩张症[37,64]。吸入用乙酰半胱氨酸溶液用法用量为:雾化吸入,每次300 mg(3 mL),每天雾化吸入1或2次,持续5~10 d,根据患者的临床反应和治疗效果调整用药的相关剂量和次,且不必区别成人和儿童。
3 雾化吸入治疗的药学监护与用药教育
雾化吸入治疗不良反应程度与类型各不相同,与患者本身因素、雾化吸入不规范、雾化治疗药物副作用,以及非雾化剂型不合理使用等因素有关,因此需要进行药学监护与用药教育。
3.1 雾化吸入治疗的药学监护
3.1.1 常用雾化吸入药物的不良反应及处理 ①ICS。与全身用糖皮质激素比较, ICS的不良反应发生率低,安全性较好。但由于给药方式的特殊性,ICS吸入后沉积在口咽部、喉部可造成局部不良反应,使用后立即漱口和漱喉,可有效减少局部不良反应。长期研究并未显示小剂量雾化吸入布地奈德对儿童生长发育、骨质疏松、下丘脑-垂体-肾上腺轴有明显的抑制作用[65,66,67]。对于需要长期吸入大剂量ICS的患者,应定期检查患者的皮肤、骨骼、代谢等情况[68,69]。ICS常见局部不良反应[70]见表5。ICS的全身不良反应主要为下丘脑-垂体-肾上腺轴抑制(吸入激素:0.2~2.0 mg),以丙酸氟替卡松抑制强度为1,布地奈德的尿皮质醇抑制率(24 h)低于丙酸氟替卡松4.3倍,血皮质醇抑制率(8:00时)低于丙酸氟替卡松3.7倍;丙酸倍氯米松的尿皮质醇抑制率(24 h)低于丙酸氟替卡松1.9倍[69,71-72]。

②支气管舒张剂。SABA和SAMA常见不良反应见表6。过量或不恰当使用SABA可导致严重不良反应。对于合并青光眼、前列腺肥大的患者使用SAMA过程中可能导致原患疾病的加重,注意识别并更换药物。

以上常见不良反应均来源于相关产品说明书在应用β2受体激动剂或胆碱M受体拮抗剂雾化吸入治疗时应加强观察对于出现不良反应的患者可考虑暂停雾化吸入治疗,并观察心率、脉搏等指标,严重者及时就医处理[73]。
③乙酰半胱氨酸。对鼻咽和胃肠道有刺激,可出现鼻液溢、胃肠道刺激,如:口腔炎、恶心和呕吐的情况[74]。对于胃溃疡或有胃溃疡病史的患者,尤其是当与其他对胃黏膜有刺激作用的药物合用时,慎用本品[74]。患有支气管哮喘的患者,在治疗期间应密切观察病情,如有支气管痉挛发生,应立即终止治疗。
3.1.2 雾化吸入治疗相关不良事件及处理 ①雾化器及装置相关不良事件。戴面罩进行雾化吸入治疗时,药物可能会沉积在眼部,刺激眼球,如发生应立即用清水清洗,并换用咬嘴[2]。气溶胶温度过低、输送的气溶胶密度过高、雾化溶液pH值不当、低渗及高渗气溶胶或可导致哮喘或其他呼吸系统疾病患者发生支气管痉挛[75],应立即停止雾化吸入,并予以相应治疗措施。②患者相关不良事件。雾化吸入治疗根据其吸入药物的不同,可出现口腔干燥症、龋齿、口腔黏膜改变、溃疡、牙龈炎、牙周炎、味觉障碍等多种口腔疾病,通常与患者个人卫生习惯和治疗期间未注重口腔护理有关[76]。如出现上述口腔问题,应积极就医,加强口腔护理。对于长期治疗患者应定期进行口腔检查。
3.1.3 对特殊人群加强用药监护
①老年患者:老年患者在使用雾化吸入制剂时,一方面提高其用药依从性和准确性,另一方面需确保其用药的安全性。ICS:老年人群用药时肺炎发生风险受到广泛关注,不同的ICS肺炎风险之间可能存在差异[77]。支气管扩张剂:患有心脏病(如心律失常、冠心病等)的老年患者,雾化吸入SABA时,应严格掌握按需吸入的原则,吸入次数过多或吸入剂量过大易引起心律失常或冠心病症状加重;前列腺增生或膀胱癌颈部梗阻的老年患者应慎用SAMA。
②儿童患者:布地奈德混悬液是目前美国食品药品管理局(FDA)批准的唯一可用于4岁以下儿童的ICS雾化剂型[5,78],是我国2018年版《国家基本药物目录》中唯一推荐用于平喘的ICS雾化剂型。也是世界卫生组织(WHO)儿童基药目录(适用于12 岁以下儿童)中唯一推荐用于治疗哮喘的ICS[79]。SABA是治疗任何年龄儿童喘息发作的首选药物[35]。
儿童雾化吸入时应根据需要进行剂量调整,尽可能使用口罩吸入(年幼者应使用面罩吸入器),优先选择密闭式面罩。且最好在安静状态下进行雾化吸入治疗。治疗过程中,应密切观察生命体征,如出现频繁咳嗽、气促、气道痉挛等症状时,应立即暂停雾化治疗进行观察,待缓解后评估是否适合继续治疗[5,28,35]。对于需长期雾化治疗的儿童,应定期随访评估疗效,家长切不可自认孩子有好转就自行停药[5]。
③孕期及哺乳期妇女。NAEPP专家组和ACOG发布的临床指南都指出,对于有持续性哮喘的妊娠期及哺乳期妇女,ICS是控制气道炎症的首选药物[80,81]。布地奈德的FDA妊娠分级为B级,丙酸倍氯米松和丙酸氟替卡松为C级。瑞典出生登记中心研究显示,布地奈德治疗对先天畸形、胎儿死亡、孕龄及胎儿生长均无显著性影响[82]。推荐妊娠期及哺乳期妇女首选布地奈德。
美国儿科学会(American Academy of Pediatrics,AAP)声明[83],特布他林很少经母乳排泄,可作为哺乳期妇*优女**先选用的SABA。
④其他患者。无创呼吸机患者:机械通气时雾化吸入效率不及普通患者自主吸入,应适当增加吸入药物的剂量,同时缩短雾化吸入间隔时间,增加治疗次数[84]。建议机械通气患者雾化治疗时,床头抬高30°~50°,采取健侧卧位,利于药液沉积到患侧。气道高反应性人群(BHR):以控制症状为主,包括抗炎,抗过敏,解除气道平滑肌痉挛等[85,86,87]。应时刻保持呼吸道顺畅,雾化吸入结束时应及时漱口和洗脸,以免药物引起刺激和不良反应。
3.2 雾化吸入治疗的用药教育
雾化吸入治疗用药教育包括在院的雾化吸入治疗和出院后的家庭雾化吸入治疗[20,88-90]。
3.2.1 药物贮藏 应按说明书要求贮存。使用前应仔细检查药品,确保药品在有效期内,颜色性状均正常。
3.2.2 药物配置 碱*药性**液、高渗盐水及纯化水可引起气道高反应性,应避免用于雾化吸入。油性制剂可能引起脂质性肺炎,不能用于雾化吸入。雾化吸入制剂应在开瓶后立即使用。部分药物不能在同一容器中混合使用,应严格遵医嘱用药。
3.2.3 雾化吸入治疗前 雾化吸入治疗前1 h不应进食,清洁口腔分泌物和食物残渣,以防雾化过程中气流刺激引起呕吐;洗脸、不抹油性面膏,以免药物吸附在皮肤上。对于婴幼儿和儿童,为保持平静呼吸宜在安静或睡眠状态下治疗,前30 min内不应进食。
3.2.4 雾化吸入治疗中 ①按医嘱将药液配置好放入雾化吸入器内,如采用氧气驱动雾化,应调整好氧流量至6~8 L·min-1,观察出雾情况,注意勿将药液溅入眼内。②采用舒适的坐位或半卧位,用嘴深吸气、鼻呼气方式进行深呼吸,使药液充分达到支气管和肺部。③密切关注患者雾化吸入治疗中潜在的药物不良反应。出现急剧频繁咳嗽及喘息加重,如是雾化吸入过快或过猛导致,应放缓雾化吸入的速度;出现震颤、肌肉痉挛等不适,不必恐慌,及时停药,如为SABA类药物,如特布他林引起,一般停药后即可恢复,后随访告知医生;出现呼吸急促、感到困倦或突然胸痛,应停止治疗并立即就医。
3.2.5 雾化吸入治疗后 ①使用面罩者嘱其及时洗脸,或用湿毛巾抹干净口鼻部以下的雾珠,以防残留雾滴刺激口鼻皮肤引起皮肤过敏或受损。婴幼儿面部皮肤薄,血管丰富,残留药液更易被吸收,需及时洗漱。②年幼儿童可用棉球蘸水擦拭口腔后,再适量喂水,特别是使用激素类药物后,以减少口咽部的激素沉积,减少真菌感染等不良反应的发生。③及时翻身拍背有助于使粘附于气管、支气管壁上的痰液脱落,保持呼吸道通畅。
3.2.6 雾化吸入装置 雾化吸入装置应该专人专用,避免交叉污染。每次使用后需进行清洁并干燥存放,以防受到污染后成为感染源,影响治疗。
《雾化吸入疗法合理用药专家共识》编写组
编写组长:杜光 赵杰
审核专家成员名单(按姓氏拼音排序)
巴桑拉姆 *藏西**自治区人民医院
曹力 南昌大学第一附属医院
陈万生 上海第二军医大学
陈孝 中山大学附属第一医院
陈英 广西壮族自治区人民医院
董亚琳 西安交通大学医学院第一附属医院
杜光 华中科技大学同济医学院附属同济医院
杜智敏 哈尔滨医科大学附属第二医院
方晴霞 浙江省人民医院
冯婉玉 中国医科大学第一附属医院
高申 海军军医大学附属长海医院
葛卫红 *京大南**学医学院附属鼓楼医院
龚志成 中南大学湘雅医院
郭代红 中国人民解放军总医院
郭瑞臣 山东大学齐鲁医院
侯锐钢 山西医科大学第二医院
胡欣 卫计委北京医院
黄红谦 海南医学院附属医院
黄品芳 福建医科大学附属第一医院
菅凌燕 中国医科大学附属盛京医院
姜玲 安徽省立医院
阚全程 郑州大学第一附属医院
李焕德 中南大学湘雅二医院
李丽 海南医学院第一附属医院
李雪松 昆明医学院第一附属医院云大医院
刘皋林 上海市第一人民医院
刘景丰 福建医科大学孟超肝胆医院
刘丽宏 首都医科大学附属北京朝阳医院
刘世霆 南方医科大学南方医院
刘小玲 内蒙古自治区人民医院
刘玉梅 吉林大学中日联谊医院
卢海儒 青海省人民医院
吕迁洲 复旦大学附属中山医院
马瑞莲 内蒙古医学院附属医院
梅丹 中国医学科学院北京协和医院
缪丽燕 苏州大学附属第一医院
齐晓勇 河北省人民医院
邱峰 重庆医科大学附属第一医院
沈承武 山东省立医院
师少军 华中科技大学同济医学院协和医院
宋金春 武汉大学人民医院、湖北省人民医院
隋忠国 青岛大学附属医院
孙洲亮 厦门大学附属第一医院
童荣生 四川省医学科学院·四川省人民医院
王春革 天津市第一中心医院
王建华 *疆新**医科大学第一附属医院
文爱东 第四军医大学西京医院
文友民 宁夏医科大学总医院
武新安 兰州大学第一附属医院
夏培元 第三军医大学第一附属医院
胥婕 北京大学第三医院
杨宏昕 内蒙古自治区人民医院
杨婉花 上海交通大学医学院附属瑞金医院
于倩 吉林大学中日联谊医院
张健 上海交通大学医学院附属新华医院
张鉴 山东省立医院
张抗怀 西安交通大学第二附属医院西北医院
张抒扬 北京协和医院
张伟 河南省人民医院
张文婷 华中科技大学同济医学院附属同济医院
张相林 卫生部中日友好医院
张晓坚 郑州大学第一附属医院
张幸国 浙江大学医学院附属第一医院
张永军 石河子大学医学院第一附属医院
张玉 华中科技大学同济医学院附属协和医院
*志清张** 河北医科大学第二医院
张志仁 哈尔滨医科大学附属肿瘤医院
赵杰 郑州大学第一附属医院
赵庆春 沈阳军区总医院
赵志刚 首都医科大学附属天坛医院
郑志昌 贵阳医学院附属医院
左笑丛 中南大学湘雅三医院
《雾化吸入疗法合理用药专家共识》执笔专家成员名单(按姓氏拼音排序)
卜书红 上海交通大学医学院附属新华医院
陈娜 浙江大学医学院附属第一医院
陈瑞玲 首都医科大学附属天坛医院
陈万生 海军军医大学长征医院
陈孝 中山大学附属第一医院
陈泳伍 安徽省立医院
戴智勇 中南大学湘雅医院
杜光 华中科技大学同济医学院附属同济医院
冯瑾 海军军医大学长征医院
高杰 苏州大学附属第一医院
高申 海军军医大学附属长海医院
葛卫红 *京大南**学医学院附属鼓楼医院
郭瑞臣 山东大学齐鲁医院
菅凌燕 中国医科大学附属盛京医院
姜玲 安徽省立医院
李峰 郑州大学第一附属医院
李佳 中山大学附属第一医院
李玉萍 上海肺科医院
刘皋林 上海市第一人民医院
卢晓阳 浙江大学医学院附属第一医院
吕迁州 复旦大学附属中山医院
闵光宁 兰州大学第一医院
缪丽燕 苏州大学附属第一医院
沈承武 山东省立医院
隋忠国 青岛大学附属医院
童荣生 四川省医学科学院·四川省人民医院
王春革 天津市第一中心医院
王卓 海军军医大学附属长海医院
武新安 兰州大学第一附属医院
徐珽 四川大学华西医院
叶晓芬 复旦大学附属中山医院
尹桃 中南大学湘雅医院
游一中 常州市第一人民医院
张健 上海交通大学医学院附属新华医院
张玮 上海肺科医院
张文婷 华中科技大学同济医学院附属同济医院
张晓坚 郑州大学第一附属医院
赵杰 郑州大学第一附属医院
赵志刚 首都医科大学附属天坛医院
朱立勤 天津市第一中心医院
邹东娜 山东省立医院
The authors have declared that no competing interests exist.
本号文章大部分转载,如果侵权请及时联系我们,我们会及时删除,文章仅代表作者观点,不代表本号观点,内容读者仅供参考,所涉及到各类药方、验方等仅供参考学习,不能作为处方,请勿盲目试用,本平台不承担由此产生的任何责任!读者有问题请咨询专家,欢迎关注、点赞、转发、收藏支持我们,也欢迎评论区吐槽鞭策我们!
也欢迎各位医师、营养师投稿、合作,推荐好文,更好的服务各位