这几天,很多人都被医疗媒体“丁香医生”和权健公司的一场“论战”刷了屏。
12月25日下午,微信公众号“丁香医生”发布了一篇题为《百亿保健帝国权健,和它阴影下的中国家庭》的文章。
文章说到,3年前,内蒙古患癌女童周洋的父亲周二力在权健公司人员的劝说下,让女儿放弃化疗,转而服用权健公司的抗癌产品,最终导致女孩病情恶化身亡。
权健回应:文章不实 要求撤稿
12月26日凌晨,权健自然医学科技发展有限公司通过官方微信号发布“严正声明”,称文章不实,指责丁香医生“利用从互联网搜集的不实信息,对权健进行*谤诽**中伤,严重侵犯权健合法权益,致使社会大众对权健品牌造成误解。”声明还要求,“丁香医生”撤稿并道歉。但这一纸声明并没有平息外界的质疑。
丁香医生:不会删稿 对每个字负责
12月26日,针对权健公司的声明,“丁香医生”随即表示,“我们不会删稿,对每一个字负责”,甚至表示“欢迎来告”。
小微想到了电影《我不是药神》里的托,这些“病人”声泪俱下地诉说自己或家人的病情,全靠xxx产品才能治好。看着他们哭,小微却想笑。

《我不是药神》剧照
靖江也有“权健养生馆”
让我诧异的是,靖江也有几家所谓的“权健养生馆”。且目前为止生意兴隆,丝毫没有受到舆论影响。
昨天上午,小微收到粉丝爆料,称自己的家人在“权健养生馆”做过火疗,买过权健鞋垫,喝美其名曰可以护肝的固体饮料。
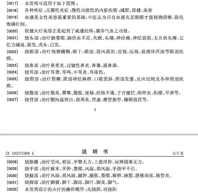
粉丝提到的“火疗”,其功效被权健的工作人员严重神化。治疗的疾病从脑部萎缩到到秃头,从耳聋到子宫糜烂,从肾虚阳痿*泄早**到面瘫便秘肩周炎......
这些病情多发群体大部分都是中老年人,目的不言而喻。
火疗的专利说明书
▼

就因为此事,这名粉丝还和父母大吵一架,但他的父母却毫不在意,对权健产品的功效深信不疑。
据了解,这名粉丝的父母之所以会了解到权健,是因为父母的同事向他们推荐,这名同事交了7500元的费用,在店里听课、培训、拉人头,荒诞至极。
民间秘方包装下的虚假宣传
束昱辉其通过“民间秘方”一手打造了权健集团。
权健官网表示,十余年来,权健先后挖掘、收集和整理针对各类疑难杂症的民间中药秘方600余副,全线产品均在此基础上创新研发而成。权健集团对外宣称,“其中一个治疗肿瘤的秘方耗资8000万元”。束昱辉也成为“中医秘方复活者”“用秘方治病的神医”。
权健的经销商曾把央视的记者带进库房参观,展示这双形似鞋垫的“骨正基”,介绍这种产品对 O 型腿、睡眠不好、心脏病的奇效。

这款鞋垫的发明专利里叫做“按摩鞋垫”,没有医疗器械的资质,却卖到 1068 元一双,经销商们自如地宣称各种疗效。
2015年7月17日,有人在权健集团的宣传册上,发现了一款售价高达9500元的“KA爱心工程礼盒”系列产品,该产品宣称可以“准确检测是否有患癌风险”、“技术至少超前世界水平5到10年”。
但国家食品药品监督管理总局的信息显示,该产品实际上为保健食品。尽管权健方面也曾多次发布声明坚决禁止经销商虚假宣传行为,但这些在经销商口中,权健自然医学没有什么病是不能治的。“啥病都能治,啥病都敢接,就是神医”。
无数家庭深受其害
一文惊起千层浪,截止12月27日,丁香医生的微博已有30000多网友评论。
数以万计的网友们在其微博下诉说自己的亲身经历,无数家庭深受其害。

天津一出租车司机称其前妻被“*脑洗**”,一年花6万元购权健产品,包括1068元的鞋垫和7500元的八卦治疗仪。该司机称,他曾控制前妻资金,但没想到前妻通过上网和银行进行*款贷**购买产品,最后被迫离婚。
天津市成立联合调查组进驻权健集团展开核查
随着“权健风波”越闹越大,天津武清市场监管局作出回应,表示正在核实文章中反映的情况。
根据最新消息,天津市委、市政府对此事高度重视,联合多部门成立调查组,对网民关注的诸多问题展开调查核实。

目前,调查组已进驻权健集团展开核查。
公众期待“权健事件”真相
周洋放弃正规治疗最终离世到底和权健公司有没有直接关系权健公司有没有利用周洋推出过虚假宣传?它的专利疗法和产品到底安全吗?“丁香医生”这篇文章集中了公众的注意力,但事实与真相到底如何?最终还有待监管部门的介入和权威调查,还大众以真相。
“我们坚持一件事情,并不是因为这样做了会有效果,而是坚信,这样做是对的”—哈维尔
(来源:人民网、央视新闻)
(生活在靖江,爱上微靖江,欢迎*载下**微靖江APP)